Structure-guided disulfide engineering restricts antibody conformation to elicit TNFR agonism.

Elliott IG, Fisher H, Chan HTC, Inzhelevskaya T, Mockridge CI, Penfold CA, Duriez PJ, Orr CM, Herniman J, Müller KTJ, Essex JW, Cragg MS, Tews I
Nat Commun 16(1):3495 (2025 Apr 12)
PMID: 40221417
doi: 10.1038/s41467-025-58773-8
Submitted to SASBDB: 2023 Jul 12
Published in SASBDB:

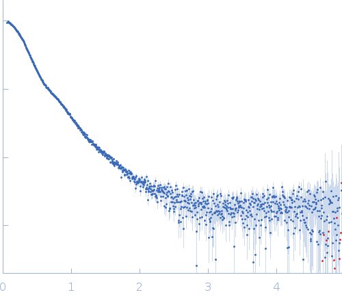
SASDWN2 – Human immunoglobulin gamma 2 (IgG2) ChiLob 7/4

Human immunoglobulin gamma 2 (IgG2) ChiLob 7/4 - heavy chainHuman immunoglobulin ChiLob 7/4 - kappa chain experimental SAS data
Human immunoglobulin gamma 2 (IgG2) ChiLob 7/4 - heavy chain Human immunoglobulin ChiLob 7/4 - kappa chain Kratky plot
Sample: Human immunoglobulin gamma 2 (IgG2) ChiLob 7/4 - heavy chain dimer, 99 kDa Homo sapiens protein
Human immunoglobulin ChiLob 7/4 - kappa chain dimer, 47 kDa Homo sapiens protein
Buffer: 50 mM HEPES, 150 mM KCl, pH: 7.5
Experiment: SAXS data collected at BM29, ESRF on 2024 Sep 28
RgGuinier 4.9 nm
Dmax 16.0 nm
VolumePorod 202 nm3

SASDWP2 – Human immunoglobulin gamma 1 (IgG1) ChiLob 7/4

Human immunoglobulin ChiLob 7/4 - kappa chainHuman immunoglobulin gamma 1 (IgG1) ChiLob 7/4 - heavy chain experimental SAS data
Human immunoglobulin ChiLob 7/4 - kappa chain Human immunoglobulin gamma 1 (IgG1) ChiLob 7/4 - heavy chain Kratky plot
Sample: Human immunoglobulin ChiLob 7/4 - kappa chain dimer, 47 kDa Homo sapiens protein
Human immunoglobulin gamma 1 (IgG1) ChiLob 7/4 - heavy chain dimer, 99 kDa Homo sapiens protein
Buffer: 50 mM HEPES, 150 mM KCl, pH: 7.5
Experiment: SAXS data collected at BM29, ESRF on 2024 Sep 28
RgGuinier 5.1 nm
Dmax 16.6 nm
VolumePorod 214 nm3

SASDWQ2 – Human immunoglobulin gamma 2 (IgG2) ChiLob 7/4 - heavy chain C224S kappa chain C214S mutant

Human immunoglobulin gamma 2 (IgG2) ChiLob 7/4 - heavy chain C224SHuman immunoglobulin ChiLob 7/4 - kappa chain C214S experimental SAS data
Human immunoglobulin gamma 2 (IgG2) ChiLob 7/4 - heavy chain C224S Human immunoglobulin ChiLob 7/4 - kappa chain C214S Kratky plot
Sample: Human immunoglobulin gamma 2 (IgG2) ChiLob 7/4 - heavy chain C224S dimer, 99 kDa Homo sapiens protein
Human immunoglobulin ChiLob 7/4 - kappa chain C214S dimer, 47 kDa Homo sapiens protein
Buffer: 50 mM HEPES, 150 mM KCl, pH: 7.5
Experiment: SAXS data collected at BM29, ESRF on 2024 Sep 28
RgGuinier 4.9 nm
Dmax 16.0 nm
VolumePorod 204 nm3

SASDWR2 – Human immunoglobulin gamma 2 (IgG2) ChiLob 7/4 - heavy chain C225S kappa chain C214S mutant

Human immunoglobulin ChiLob 7/4 - kappa chain C214SHuman immunoglobulin gamma 2 (IgG2) ChiLob 7/4 - heavy chain C225S experimental SAS data
Human immunoglobulin ChiLob 7/4 - kappa chain C214S Human immunoglobulin gamma 2 (IgG2) ChiLob 7/4 - heavy chain C225S Kratky plot
Sample: Human immunoglobulin ChiLob 7/4 - kappa chain C214S dimer, 47 kDa Homo sapiens protein
Human immunoglobulin gamma 2 (IgG2) ChiLob 7/4 - heavy chain C225S dimer, 99 kDa Homo sapiens protein
Buffer: 50 mM HEPES, 150 mM KCl, pH: 7.5
Experiment: SAXS data collected at BM29, ESRF on 2024 Sep 28
RgGuinier 4.9 nm
Dmax 16.0 nm
VolumePorod 209 nm3

SASDWS2 – Human immunoglobulin gamma 2 (IgG2) ChiLob 7/4 - heavy chain K223C/C224S kappa chain C214S mutant

Human immunoglobulin ChiLob 7/4 - kappa chain C214SHuman immunoglobulin gamma 2 (IgG2) ChiLob 7/4 - heavy chain K223C/C224S experimental SAS data
Human immunoglobulin ChiLob 7/4 - kappa chain C214S Human immunoglobulin gamma 2 (IgG2) ChiLob 7/4 - heavy chain K223C/C224S Kratky plot
Sample: Human immunoglobulin ChiLob 7/4 - kappa chain C214S dimer, 47 kDa Homo sapiens protein
Human immunoglobulin gamma 2 (IgG2) ChiLob 7/4 - heavy chain K223C/C224S dimer, 99 kDa Homo sapiens protein
Buffer: 50 mM HEPES, 150 mM KCl, pH: 7.5
Experiment: SAXS data collected at BM29, ESRF on 2024 Sep 28
RgGuinier 4.9 nm
Dmax 15.3 nm
VolumePorod 204 nm3

SASDWT2 – Human immunoglobulin gamma 2 (IgG2) ChiLob 7/4 - heavy chain T219C/C224S kappa chain E123C/C214S mutant

Human immunoglobulin gamma 2 (IgG2) ChiLob 7/4 - heavy chain T219C/C224SHuman immunoglobulin ChiLob 7/4 - kappa chain E123C/C214S experimental SAS data
Human immunoglobulin gamma 2 (IgG2) ChiLob 7/4 - heavy chain T219C/C224S Human immunoglobulin ChiLob 7/4 - kappa chain E123C/C214S Kratky plot
Sample: Human immunoglobulin gamma 2 (IgG2) ChiLob 7/4 - heavy chain T219C/C224S dimer, 99 kDa Homo sapiens protein
Human immunoglobulin ChiLob 7/4 - kappa chain E123C/C214S dimer, 47 kDa Homo sapiens protein
Buffer: 50 mM HEPES, 150 mM KCl, pH: 7.5
Experiment: SAXS data collected at BM29, ESRF on 2024 Sep 28
RgGuinier 4.8 nm
Dmax 15.1 nm
VolumePorod 205 nm3

SASDWU2 – Human immunoglobulin gamma 2 (IgG2) ChiLob 7/4 - heavy chain C224S/C225S mutant

Human immunoglobulin ChiLob 7/4 - kappa chainHuman immunoglobulin gamma 2 (IgG2) ChiLob 7/4 - heavy chain C224S/C225S experimental SAS data
Human immunoglobulin ChiLob 7/4 - kappa chain Human immunoglobulin gamma 2 (IgG2) ChiLob 7/4 - heavy chain C224S/C225S Kratky plot
Sample: Human immunoglobulin ChiLob 7/4 - kappa chain dimer, 47 kDa Homo sapiens protein
Human immunoglobulin gamma 2 (IgG2) ChiLob 7/4 - heavy chain C224S/C225S dimer, 99 kDa Homo sapiens protein
Buffer: 50 mM HEPES, 150 mM KCl, pH: 7.5
Experiment: SAXS data collected at BM29, ESRF on 2024 Nov 29
RgGuinier 5.0 nm
Dmax 16.5 nm
VolumePorod 215 nm3

SASDWV2 – Human immunoglobulin gamma 1 (IgG1) SAP1.3

Human immunoglobulin gamma 1 (IgG1) SAP1.3 - heavy chainHuman immunoglobulin SAP1.3 - kappa chain experimental SAS data
Human immunoglobulin gamma 1 (IgG1) SAP1.3 - heavy chain Human immunoglobulin SAP1.3 - kappa chain Kratky plot
Sample: Human immunoglobulin gamma 1 (IgG1) SAP1.3 - heavy chain dimer, 99 kDa Homo sapiens protein
Human immunoglobulin SAP1.3 - kappa chain dimer, 48 kDa Homo sapiens protein
Buffer: 50 mM HEPES, 150 mM KCl, pH: 7.5
Experiment: SAXS data collected at BM29, ESRF on 2024 Sep 28
RgGuinier 5.2 nm
Dmax 16.8 nm
VolumePorod 229 nm3

SASDWW2 – Human immunoglobulin gamma 2 (IgG2) SAP1.3

Human immunoglobulin SAP1.3 - kappa chainHuman immunoglobulin gamma 2 (IgG2) SAP1.3 - heavy chain experimental SAS data
Human immunoglobulin SAP1.3 - kappa chain Human immunoglobulin gamma 2 (IgG2) SAP1.3 - heavy chain Kratky plot
Sample: Human immunoglobulin SAP1.3 - kappa chain dimer, 48 kDa Homo sapiens protein
Human immunoglobulin gamma 2 (IgG2) SAP1.3 - heavy chain dimer, 99 kDa Homo sapiens protein
Buffer: 50 mM HEPES, 150 mM KCl, pH: 7.5
Experiment: SAXS data collected at BM29, ESRF on 2024 Sep 28
RgGuinier 4.9 nm
Dmax 15.9 nm
VolumePorod 214 nm3

SASDWX2 – Human immunoglobulin gamma 2 (IgG2) SAP1.3 - heavy chain C226S kappa chain C214S mutant

Human immunoglobulin gamma 2 (IgG2) SAP1.3 - heavy chain C226SHuman immunoglobulin SAP1.3 - kappa chain C214S experimental SAS data
Human immunoglobulin gamma 2 (IgG2) SAP1.3 - heavy chain C226S Human immunoglobulin SAP1.3 - kappa chain C214S Kratky plot
Sample: Human immunoglobulin gamma 2 (IgG2) SAP1.3 - heavy chain C226S dimer, 99 kDa Homo sapiens protein
Human immunoglobulin SAP1.3 - kappa chain C214S dimer, 48 kDa Homo sapiens protein
Buffer: 50 mM HEPES, 150 mM KCl, pH: 7.5
Experiment: SAXS data collected at BM29, ESRF on 2024 Sep 28
RgGuinier 4.9 nm
Dmax 15.8 nm
VolumePorod 213 nm3

SASDWY2 – Human immunoglobulin gamma 2 (IgG2) SAP1.3 - heavy chain C227S kappa chain C214S mutant

Human immunoglobulin SAP1.3 - kappa chain C214SHuman immunoglobulin gamma 2 (IgG2) SAP1.3 - heavy chain C227S experimental SAS data
Human immunoglobulin SAP1.3 - kappa chain C214S Human immunoglobulin gamma 2 (IgG2) SAP1.3 - heavy chain C227S Kratky plot
Sample: Human immunoglobulin SAP1.3 - kappa chain C214S dimer, 48 kDa Homo sapiens protein
Human immunoglobulin gamma 2 (IgG2) SAP1.3 - heavy chain C227S dimer, 99 kDa Homo sapiens protein
Buffer: 50 mM HEPES, 150 mM KCl, pH: 7.5
Experiment: SAXS data collected at BM29, ESRF on 2024 Sep 28
RgGuinier 4.9 nm
Dmax 15.7 nm
VolumePorod 222 nm3

SASDWZ2 – Human immunoglobulin gamma 2 (IgG2) SAP1.3 - heavy chain C226S/C227S mutant

Human immunoglobulin SAP1.3 - kappa chainHuman immunoglobulin gamma 2 (IgG2) SAP1.3 - heavy chain C226S/C227S experimental SAS data
Human immunoglobulin SAP1.3 - kappa chain Human immunoglobulin gamma 2 (IgG2) SAP1.3 - heavy chain C226S/C227S Kratky plot
Sample: Human immunoglobulin SAP1.3 - kappa chain dimer, 48 kDa Homo sapiens protein
Human immunoglobulin gamma 2 (IgG2) SAP1.3 - heavy chain C226S/C227S dimer, 99 kDa Homo sapiens protein
Buffer: 50 mM HEPES, 150 mM KCl, pH: 7.5
Experiment: SAXS data collected at BM29, ESRF on 2024 Sep 28
RgGuinier 5.0 nm
Dmax 15.8 nm
VolumePorod 222 nm3

SASDSC7 – Human immunoglobulin gamma 2 (IgG2) ChiLob 7/4 F(ab')2 - heavy chain T219C/C224S kappa chain E123C/C214S

Human immunoglobulin gamma 2 (IgG2) ChiLob 7/4 F(ab')2 - heavy chain T219C/C224SHuman immunoglobulin gamma 2 (IgG2) ChiLob 7/4 F(ab')2 - kappa chain E123C/C214S experimental SAS data
Human immunoglobulin gamma 2 (IgG2) ChiLob 7/4 F(ab')2 - heavy chain T219C/C224S kappa chain E123C/C214S Rg histogram
Sample: Human immunoglobulin gamma 2 (IgG2) ChiLob 7/4 F(ab')2 - heavy chain T219C/C224S dimer, 52 kDa protein
Human immunoglobulin gamma 2 (IgG2) ChiLob 7/4 F(ab')2 - kappa chain E123C/C214S dimer, 47 kDa protein
Buffer: 50 mM HEPES, 150 mM KCl, pH: 7.5
Experiment: SAXS data collected at BM29, ESRF on 2022 Apr 12
RgGuinier 3.9 nm
Dmax 13.2 nm
VolumePorod 124 nm3

SASDSD7 – Human immunoglobulin gamma 2 (IgG2) ChiLob 7/4 F(ab')2 - heavy chain K223C/C224S kappa chain C214S

Human immunoglobulin gamma 2 (IgG2) ChiLob 7/4 F(ab')2 - heavy chain K223C/C224SHuman immunoglobulin gamma 2 (IgG2) ChiLob 7/4 F(ab')2 - kappa light chain C214S experimental SAS data
Human immunoglobulin gamma 2 (IgG2) ChiLob 7/4 F(ab')2 - heavy chain K223C/C224S kappa chain C214S Rg histogram
Sample: Human immunoglobulin gamma 2 (IgG2) ChiLob 7/4 F(ab')2 - heavy chain K223C/C224S dimer, 52 kDa protein
Human immunoglobulin gamma 2 (IgG2) ChiLob 7/4 F(ab')2 - kappa light chain C214S dimer, 47 kDa Homo sapiens protein
Buffer: 50 mM HEPES, 150 mM KCl, pH: 7.5
Experiment: SAXS data collected at BM29, ESRF on 2022 Apr 12
RgGuinier 3.9 nm
Dmax 13.2 nm
VolumePorod 124 nm3

SASDUB8 – Human immunoglobulin gamma 2 (IgG2) SAP1.3 F(ab')2 - heavy chain C226S kappa chain C214S mutant

Human immunoglobulin gamma 2 (IgG2) SAP1.3 F(ab')2 - heavy chain C226SHuman immunoglobulin gamma 2 (IgG2) SAP1.3 F(ab')2 - kappa light chain C214S experimental SAS data
Human immunoglobulin gamma 2 (IgG2) SAP1.3 F(ab')2 - heavy chain C226S Human immunoglobulin gamma 2 (IgG2) SAP1.3 F(ab')2 - kappa light chain C214S Kratky plot
Sample: Human immunoglobulin gamma 2 (IgG2) SAP1.3 F(ab')2 - heavy chain C226S dimer, 52 kDa Homo sapiens protein
Human immunoglobulin gamma 2 (IgG2) SAP1.3 F(ab')2 - kappa light chain C214S dimer, 48 kDa Homo sapiens protein
Buffer: 50 mM HEPES, 150 mM KCl, pH: 7.5
Experiment: SAXS data collected at BM29, ESRF on 2022 Jun 8
RgGuinier 3.8 nm
Dmax 12.9 nm
VolumePorod 130 nm3

SASDUC8 – Human immunoglobulin gamma 2 (IgG2) SAP1.3 F(ab')2 - heavy chain C227S kappa chain C214S mutant

Human immunoglobulin gamma 2 (IgG2) SAP1.3 F(ab')2 - heavy chain C227SHuman immunoglobulin gamma 2 (IgG2) SAP1.3 F(ab')2 - kappa light chain C214S experimental SAS data
Human immunoglobulin gamma 2 (IgG2) SAP1.3 F(ab')2 - heavy chain C227S Human immunoglobulin gamma 2 (IgG2) SAP1.3 F(ab')2 - kappa light chain C214S Kratky plot
Sample: Human immunoglobulin gamma 2 (IgG2) SAP1.3 F(ab')2 - heavy chain C227S dimer, 52 kDa protein
Human immunoglobulin gamma 2 (IgG2) SAP1.3 F(ab')2 - kappa light chain C214S dimer, 48 kDa Homo sapiens protein
Buffer: 50 mM HEPES, 150 mM KCl, pH: 7.5
Experiment: SAXS data collected at BM29, ESRF on 2022 Jun 8
RgGuinier 3.9 nm
Dmax 13.7 nm
VolumePorod 135 nm3

SASDUD8 – Human immunoglobulin gamma 2 (IgG2) SAP1.3 F(ab')2 - heavy chain C226S/C227S mutant

Human immunoglobulin gamma 2 (IgG2) SAP1.3 F(ab')2 - heavy chain C226S/C227SHuman immunoglobulin gamma 2 (IgG2) SAP1.3 F(ab')2 - kappa light chain experimental SAS data
Human immunoglobulin gamma 2 (IgG2) SAP1.3 F(ab')2 - heavy chain C226S/C227S Human immunoglobulin gamma 2 (IgG2) SAP1.3 F(ab')2 - kappa light chain Kratky plot
Sample: Human immunoglobulin gamma 2 (IgG2) SAP1.3 F(ab')2 - heavy chain C226S/C227S dimer, 52 kDa Homo sapiens protein
Human immunoglobulin gamma 2 (IgG2) SAP1.3 F(ab')2 - kappa light chain dimer, 48 kDa Homo sapiens protein
Buffer: 50 mM HEPES, 150 mM KCl, pH: 7.5
Experiment: SAXS data collected at BM29, ESRF on 2022 Jun 8
RgGuinier 4.2 nm
Dmax 15.1 nm
VolumePorod 140 nm3

SASDUE8 – Human immunoglobulin gamma 2 (IgG2) SAP1.3 F(ab')2

Human immunoglobulin gamma 2 (IgG2) SAP1.3 F(ab')2 - kappa light chainHuman immunoglobulin gamma 2 (IgG2) SAP1.3 F(ab')2 - heavy chain experimental SAS data
Human immunoglobulin gamma 2 (IgG2) SAP1.3 F(ab')2 - kappa light chain Human immunoglobulin gamma 2 (IgG2) SAP1.3 F(ab')2 - heavy chain Kratky plot
Sample: Human immunoglobulin gamma 2 (IgG2) SAP1.3 F(ab')2 - kappa light chain dimer, 48 kDa Homo sapiens protein
Human immunoglobulin gamma 2 (IgG2) SAP1.3 F(ab')2 - heavy chain dimer, 52 kDa Homo sapiens protein
Buffer: 50 mM HEPES, 150 mM KCl, pH: 7.5
Experiment: SAXS data collected at BM29, ESRF on 2022 Jun 8
RgGuinier 3.8 nm
Dmax 12.8 nm
VolumePorod 126 nm3

SASDUF8 – Human immunoglobulin gamma 1 (IgG1) SAP1.3 F(ab')2

Human immunoglobulin gamma 1 (IgG1) SAP1.3 F(ab')2 - heavy chainHuman immunoglobulin gamma 1 (IgG1) SAP1.3 F(ab')2 - kappa light chain experimental SAS data
Human immunoglobulin gamma 1 (IgG1) SAP1.3 F(ab')2 - heavy chain Human immunoglobulin gamma 1 (IgG1) SAP1.3 F(ab')2 - kappa light chain Kratky plot
Sample: Human immunoglobulin gamma 1 (IgG1) SAP1.3 F(ab')2 - heavy chain dimer, 51 kDa Homo sapiens protein
Human immunoglobulin gamma 1 (IgG1) SAP1.3 F(ab')2 - kappa light chain dimer, 48 kDa Homo sapiens protein
Buffer: 50 mM HEPES, 150 mM KCl, pH: 7.5
Experiment: SAXS data collected at BM29, ESRF on 2022 Jun 8
RgGuinier 4.5 nm
Dmax 16.3 nm
VolumePorod 139 nm3

SASDUG8 – Human immunoglobulin gamma 1 (IgG1) ChiLob 7/4 F(ab')2

Human immunoglobulin gamma 1 (IgG1) ChiLob 7/4 F(ab')2 - heavy chainHuman immunoglobulin gamma 1 (IgG1) ChiLob 7/4 F(ab')2 - kappa light chain experimental SAS data
Human immunoglobulin gamma 1 (IgG1) ChiLob 7/4 F(ab')2 - heavy chain Human immunoglobulin gamma 1 (IgG1) ChiLob 7/4 F(ab')2 - kappa light chain Kratky plot
Sample: Human immunoglobulin gamma 1 (IgG1) ChiLob 7/4 F(ab')2 - heavy chain dimer, 51 kDa Homo sapiens protein
Human immunoglobulin gamma 1 (IgG1) ChiLob 7/4 F(ab')2 - kappa light chain dimer, 47 kDa Homo sapiens protein
Buffer: 50 mM HEPES, 150 mM KCl, pH: 7.5
Experiment: SAXS data collected at BM29, ESRF on 2022 Apr 12
RgGuinier 4.6 nm
Dmax 17.4 nm
VolumePorod 133 nm3

SASDUH8 – Human immunoglobulin gamma 2 (IgG2) ChiLob 7/4 F(ab')2

Human immunoglobulin gamma 2 (IgG2) ChiLob 7/4 F(ab')2 - heavy chainHuman immunoglobulin gamma 2 (IgG2) ChiLob 7/4 F(ab')2 - kappa light chain experimental SAS data
Human immunoglobulin gamma 2 (IgG2) ChiLob 7/4 F(ab')2 - heavy chain Human immunoglobulin gamma 2 (IgG2) ChiLob 7/4 F(ab')2 - kappa light chain Kratky plot
Sample: Human immunoglobulin gamma 2 (IgG2) ChiLob 7/4 F(ab')2 - heavy chain dimer, 52 kDa Homo sapiens protein
Human immunoglobulin gamma 2 (IgG2) ChiLob 7/4 F(ab')2 - kappa light chain dimer, 47 kDa Homo sapiens protein
Buffer: 50 mM HEPES, 150 mM KCl, pH: 7.5
Experiment: SAXS data collected at BM29, ESRF on 2022 Jun 8
RgGuinier 3.9 nm
Dmax 13.7 nm
VolumePorod 123 nm3

SASDUJ8 – Human immunoglobulin gamma 2 (IgG2) ChiLob 7/4 F(ab')2 - heavy chain C224S/C225S mutant

Human immunoglobulin gamma 2 (IgG2) ChiLob 7/4 F(ab')2 - heavy chain C224S/C225SHuman immunoglobulin gamma 2 (IgG2) ChiLob 7/4 F(ab')2 - kappa light chain experimental SAS data
Human immunoglobulin gamma 2 (IgG2) ChiLob 7/4 F(ab')2 - heavy chain C224S/C225S mutant Rg histogram
Sample: Human immunoglobulin gamma 2 (IgG2) ChiLob 7/4 F(ab')2 - heavy chain C224S/C225S dimer, 52 kDa Homo sapiens protein
Human immunoglobulin gamma 2 (IgG2) ChiLob 7/4 F(ab')2 - kappa light chain dimer, 47 kDa Homo sapiens protein
Buffer: 50 mM HEPES, 150 mM KCl, pH: 7.5
Experiment: SAXS data collected at BM29, ESRF on 2022 Apr 12
RgGuinier 4.2 nm
Dmax 14.8 nm
VolumePorod 127 nm3

SASDUK8 – Human immunoglobulin gamma 2 (IgG2) ChiLob 7/4 F(ab')2 - heavy chain C225S kappa chain C214S mutant

Human immunoglobulin gamma 2 (IgG2) ChiLob 7/4 F(ab')2 - kappa light chain C214SHuman immunoglobulin gamma 2 (IgG2) ChiLob 7/4 F(ab')2 - heavy chain C225S experimental SAS data
Human immunoglobulin gamma 2 (IgG2) ChiLob 7/4 F(ab')2 - heavy chain C225S kappa chain C214S mutant Rg histogram
Sample: Human immunoglobulin gamma 2 (IgG2) ChiLob 7/4 F(ab')2 - kappa light chain C214S dimer, 47 kDa Homo sapiens protein
Human immunoglobulin gamma 2 (IgG2) ChiLob 7/4 F(ab')2 - heavy chain C225S dimer, 52 kDa Homo sapiens protein
Buffer: 50 mM HEPES, 150 mM KCl, pH: 7.5
Experiment: SAXS data collected at BM29, ESRF on 2022 Apr 12
RgGuinier 4.0 nm
Dmax 14.1 nm
VolumePorod 125 nm3

SASDUL8 – Human immunoglobulin gamma 2 (IgG2) ChiLob 7/4 F(ab')2 - heavy chain C224S kappa chain C214S mutant

Human immunoglobulin gamma 2 (IgG2) ChiLob 7/4 F(ab')2 - kappa light chain C214SHuman immunoglobulin gamma 2 (IgG2) ChiLob 7/4 F(ab')2 - heavy chain C224S experimental SAS data
Human immunoglobulin gamma 2 (IgG2) ChiLob 7/4 F(ab')2 - heavy chain C224S kappa chain C214S mutant Rg histogram
Sample: Human immunoglobulin gamma 2 (IgG2) ChiLob 7/4 F(ab')2 - kappa light chain C214S dimer, 47 kDa Homo sapiens protein
Human immunoglobulin gamma 2 (IgG2) ChiLob 7/4 F(ab')2 - heavy chain C224S dimer, 52 kDa Homo sapiens protein
Buffer: 50 mM HEPES, 150 mM KCl, pH: 7.5
Experiment: SAXS data collected at BM29, ESRF on 2022 Apr 12
RgGuinier 3.9 nm
Dmax 13.9 nm
VolumePorod 126 nm3