Ion-selective conformational stabilization of a disordered repeats-in-toxin protein domain.

Gudinas AP, Shambharkar GM, Chang MP, Fernández D, Matsui T, Mai DJ
Biophys J (2025 Oct 13)
PMID: 41088755
doi: 10.1016/j.bpj.2025.10.014
Submitted to SASBDB: 2025 Sep 5
Published in SASBDB:

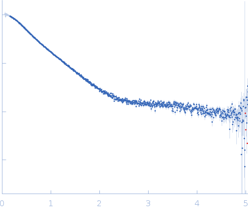
SASDXM8 – Disordered repeats-in-toxin domain Block V of Bifunctional hemolysin/adenylate cyclase

Repeats-in-toxin domain Block V of adenylate cyclase toxin experimental SAS data
Sample: Repeats-in-toxin domain Block V of adenylate cyclase toxin monomer, 19 kDa Bordetella pertussis protein
Buffer: 50 mM Tris, 5 mM DTT, pH: 7.5
Experiment: SAXS data collected at BL4-2, Stanford Synchrotron Radiation Lightsource (SSRL) on 2024 Apr 1
RgGuinier 3.7 nm
Dmax 15.4 nm
VolumePorod 52 nm3

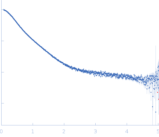
SASDXN8 – Repeats-in-toxin domain Block V of Bifunctional hemolysin/adenylate cyclase, 1 mM CaCl2

Repeats-in-toxin domain Block V of adenylate cyclase toxin experimental SAS data
Sample: Repeats-in-toxin domain Block V of adenylate cyclase toxin monomer, 19 kDa Bordetella pertussis protein
Buffer: 50 mM Tris, 5 mM DTT, 1 mM CaCl2, pH: 7.5
Experiment: SAXS data collected at BL4-2, Stanford Synchrotron Radiation Lightsource (SSRL) on 2024 Jun 28
RgGuinier 2.0 nm
Dmax 8.1 nm
VolumePorod 38 nm3

SASDXP8 – Repeats-in-toxin domain Block V of Bifunctional hemolysin/adenylate cyclase, 10 mM KCl

Repeats-in-toxin domain Block V of adenylate cyclase toxin experimental SAS data
Repeats-in-toxin domain Block V of adenylate cyclase toxin Kratky plot
Sample: Repeats-in-toxin domain Block V of adenylate cyclase toxin monomer, 19 kDa Bordetella pertussis protein
Buffer: 50 mM Tris, 5 mM DTT, 10 mM KCl, pH: 7.5
Experiment: SAXS data collected at BL4-2, Stanford Synchrotron Radiation Lightsource (SSRL) on 2024 Dec 12
RgGuinier 3.7 nm
Dmax 15.6 nm
VolumePorod 50 nm3

SASDXQ8 – Repeats-in-toxin domain Block V of Bifunctional hemolysin/adenylate cyclase, 1 mM MgCl2

Repeats-in-toxin domain Block V of adenylate cyclase toxin experimental SAS data
Sample: Repeats-in-toxin domain Block V of adenylate cyclase toxin monomer, 19 kDa Bordetella pertussis protein
Buffer: 50 mM Tris, 5 mM DTT, 1 mM MgCl2, pH: 7.5
Experiment: SAXS data collected at BL4-2, Stanford Synchrotron Radiation Lightsource (SSRL) on 2024 Jun 28
RgGuinier 3.5 nm
Dmax 14.9 nm
VolumePorod 49 nm3

SASDXR8 – Repeats-in-toxin domain Block V of Bifunctional hemolysin/adenylate cyclase, 10 mM MgCl2

Repeats-in-toxin domain Block V of adenylate cyclase toxin experimental SAS data
Sample: Repeats-in-toxin domain Block V of adenylate cyclase toxin monomer, 19 kDa Bordetella pertussis protein
Buffer: 50 mM Tris, 5 mM DTT, 10 mM MgCl2, pH: 7.5
Experiment: SAXS data collected at BL4-2, Stanford Synchrotron Radiation Lightsource (SSRL) on 2024 Aug 1
RgGuinier 3.8 nm
Dmax 16.3 nm
VolumePorod 61 nm3

SASDXS8 – Repeats-in-toxin domain Block V of Bifunctional hemolysin/adenylate cyclase, 1 mM SrCl2

Repeats-in-toxin domain Block V of adenylate cyclase toxin experimental SAS data
Sample: Repeats-in-toxin domain Block V of adenylate cyclase toxin monomer, 19 kDa Bordetella pertussis protein
Buffer: 50 mM Tris, 5 mM DTT, 1 mM SrCl2, pH: 7.5
Experiment: SAXS data collected at BL4-2, Stanford Synchrotron Radiation Lightsource (SSRL) on 2024 Jun 28
RgGuinier 3.1 nm
Dmax 13.0 nm
VolumePorod 35 nm3

SASDXT8 – Repeats-in-toxin domain Block V of Bifunctional hemolysin/adenylate cyclase, 2 mM SrCl2

Repeats-in-toxin domain Block V of adenylate cyclase toxin experimental SAS data
Repeats-in-toxin domain Block V of adenylate cyclase toxin Kratky plot
Sample: Repeats-in-toxin domain Block V of adenylate cyclase toxin monomer, 19 kDa Bordetella pertussis protein
Buffer: 50 mM Tris, 5 mM DTT, 2 mM SrCl2, pH: 7.5
Experiment: SAXS data collected at BL4-2, Stanford Synchrotron Radiation Lightsource (SSRL) on 2025 Jul 22
RgGuinier 2.7 nm
Dmax 11.5 nm
VolumePorod 34 nm3

SASDXU8 – Repeats-in-toxin domain Block V of Bifunctional hemolysin/adenylate cyclase, 3 mM SrCl2

Repeats-in-toxin domain Block V of adenylate cyclase toxin experimental SAS data
Repeats-in-toxin domain Block V of adenylate cyclase toxin Kratky plot
Sample: Repeats-in-toxin domain Block V of adenylate cyclase toxin monomer, 19 kDa Bordetella pertussis protein
Buffer: 50 mM Tris, 5 mM DTT, 3 mM SrCl2, pH: 7.5
Experiment: SAXS data collected at BL4-2, Stanford Synchrotron Radiation Lightsource (SSRL) on 2025 Jul 22
RgGuinier 2.4 nm
Dmax 11.0 nm
VolumePorod 33 nm3

SASDXV8 – Repeats-in-toxin domain Block Vof Bifunctional hemolysin/adenylate cyclase, 1 mM BaCl2

Repeats-in-toxin domain Block V of adenylate cyclase toxin experimental SAS data
Sample: Repeats-in-toxin domain Block V of adenylate cyclase toxin monomer, 19 kDa Bordetella pertussis protein
Buffer: 50 mM Tris, 5 mM DTT, 1 mM BaCl2, pH: 7.5
Experiment: SAXS data collected at BL4-2, Stanford Synchrotron Radiation Lightsource (SSRL) on 2024 Aug 1
RgGuinier 3.0 nm
Dmax 13.1 nm
VolumePorod 32 nm3

SASDXW8 – Repeats-in-toxin domain Block V of Bifunctional hemolysin/adenylate cyclase, 3 mM BaCl2

Repeats-in-toxin domain Block V of adenylate cyclase toxin experimental SAS data
Repeats-in-toxin domain Block V of adenylate cyclase toxin Kratky plot
Sample: Repeats-in-toxin domain Block V of adenylate cyclase toxin monomer, 19 kDa Bordetella pertussis protein
Buffer: 50 mM Tris, 5 mM DTT, 3 mM BaCl2, pH: 7.5
Experiment: SAXS data collected at BL4-2, Stanford Synchrotron Radiation Lightsource (SSRL) on 2025 Jul 22
RgGuinier 2.5 nm
Dmax 10.9 nm
VolumePorod 34 nm3

SASDXX8 – Repeats-in-toxin domain Block V of Bifunctional hemolysin/adenylate cyclase, 10 mM BaCl2

Repeats-in-toxin domain Block V of adenylate cyclase toxin experimental SAS data
Sample: Repeats-in-toxin domain Block V of adenylate cyclase toxin monomer, 19 kDa Bordetella pertussis protein
Buffer: 50 mM Tris, 5 mM DTT, 10 mM BaCl2, pH: 7.5
Experiment: SAXS data collected at BL4-2, Stanford Synchrotron Radiation Lightsource (SSRL) on 2024 Aug 1
RgGuinier 2.7 nm
Dmax 11.7 nm
VolumePorod 35 nm3

SASDXY8 – Repeats-in-toxin domain Block V of Bifunctional hemolysin/adenylate cyclase, 10 mM SrCl2

Repeats-in-toxin domain Block V of adenylate cyclase toxin experimental SAS data
ALPHAFOLD model
Sample: Repeats-in-toxin domain Block V of adenylate cyclase toxin monomer, 19 kDa Bordetella pertussis protein
Buffer: 50 mM Tris, 5 mM DTT, 10 mM SrCl2, pH: 7.5
Experiment: SAXS data collected at BL4-2, Stanford Synchrotron Radiation Lightsource (SSRL) on 2024 Aug 1
RgGuinier 2.1 nm
Dmax 10.1 nm
VolumePorod 36 nm3

SASDXZ8 – Repeats-in-toxin domain Block V of Bifunctional hemolysin/adenylate cyclase, 3 mM CaCl2

Repeats-in-toxin domain Block V of adenylate cyclase toxin experimental SAS data
Sample: Repeats-in-toxin domain Block V of adenylate cyclase toxin monomer, 19 kDa Bordetella pertussis protein
Buffer: 50 mM Tris, 5 mM DTT , 3 mM CaCl2, pH: 7.5
Experiment: SAXS data collected at BL4-2, Stanford Synchrotron Radiation Lightsource (SSRL) on 2024 Dec 12
RgGuinier 2.0 nm
Dmax 8.8 nm
VolumePorod 38 nm3