Curated repository for small angle scattering data and models


SASBDB currently contains:


5185

experimental data sets

6397

models
612 experimental data sets on hold
938 models on hold

Small angle scattering (SAS) of X-ray and neutrons provides structural information on biological macromolecules in solution at a resolution of 1-2 nm.
SASBDB is a fully searchable curated repository of freely accessible and downloadable experimental data, which are deposited together with the relevant experimental conditions, sample details, derived models and their fits to the data.

Recent depositions:

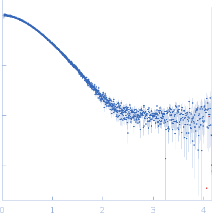
SASDV83 – B2 SINE ribozyme with deletion mutation 96-105

B2 short interspaced nuclear element (SINE) RNA with deletion mutation 96-105 experimental SAS data
DAMMIN model
Sample: B2 short interspaced nuclear element (SINE) RNA with deletion mutation 96-105 monomer, 54 kDa Mus musculus RNA
Buffer: 5 mM Tris-HCl, 10 mM NaCl, 0.01% NP-40, 0.02 mM EDTA, 0.2 mM DTT, 0.5 mM MgCl2 and 1.5 % Glycerol, pH: 7.9
Experiment: SAXS data collected at B21, Diamond Light Source on 2021 Dec 18
Cleavage region organizes the structural architecture of the SINE-derived B2 repressive ribozyme. Commun Biol (2026)
Singhal A, Mrozowich T, Rivera C, Chaudhury SN, Xu L, Aguilar R, Badmalia M, Lee JT, Patel TR, Sanbonmatsu KY
RgGuinier 5.5 nm
Dmax 17.5 nm
VolumePorod 135 nm3

Browse the contents according to:

Organism
Macromolecule type
Model type
Dissemination type
To cite SASBDB refer to: Kikhney AG, Borges CR, Molodenskiy DS, Jeffries CM, Svergun DI (2020) SASBDB: Towards an automatically curated and validated repository for biological scattering data. Protein Science 29(1); 66-75.