Browse by MODEL: No model

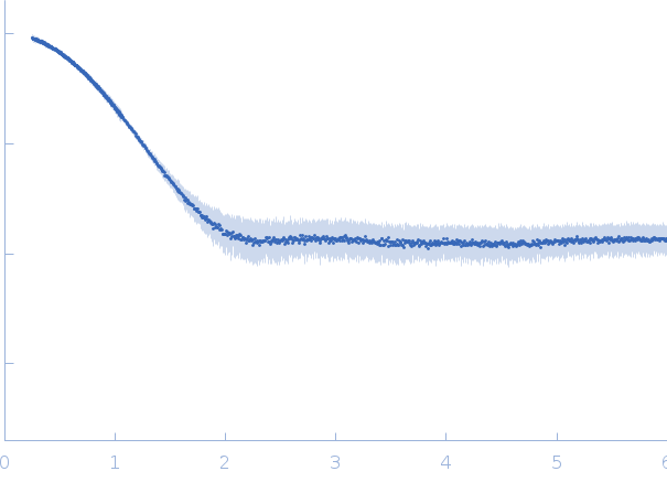
SASDYB7 – Ferric anguibactin-binding protein, apo (FatB)

Ferric anguibactin-binding protein experimental SAS data
Ferric anguibactin-binding protein Kratky plot
Sample: Ferric anguibactin-binding protein monomer, 32 kDa Bacillus cereus (strain … protein
Buffer: 20mM Tris-HCl, 100 mM NaCl, pH: 8
Experiment: SAXS data collected at 4C, Pohang Accelerator Laboratory on 2025 Apr 7
FatB
RgGuinier 2.2 nm
Dmax 7.4 nm
VolumePorod 66 nm3

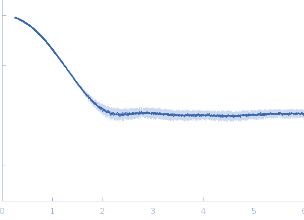
SASDYC7 – Ferric anguibactin-binding protein in complex with its native siderophore, petrobactin (PB-FatB)

Ferric anguibactin-binding protein experimental SAS data
Ferric anguibactin-binding protein Kratky plot
Sample: Ferric anguibactin-binding protein monomer, 32 kDa Bacillus cereus (strain … protein
Buffer: 20mM Tris-HCl, 100 mM NaCl, pH: 8
Experiment: SAXS data collected at 4C, Pohang Accelerator Laboratory on 2025 Apr 7
FatB
RgGuinier 2.2 nm
Dmax 7.5 nm
VolumePorod 65 nm3

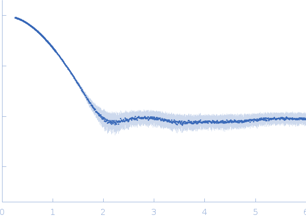
SASDYD7 – Ferric anguibactin-binding protein in complex with the ferric-petrobactin (FePB-FatB)

Ferric anguibactin-binding protein experimental SAS data
Ferric anguibactin-binding protein Kratky plot
Sample: Ferric anguibactin-binding protein monomer, 32 kDa Bacillus cereus (strain … protein
Buffer: 20mM Tris-HCl, 100 mM NaCl, pH: 8
Experiment: SAXS data collected at 4C, Pohang Accelerator Laboratory on 2025 Apr 7
FatB
RgGuinier 2.1 nm
Dmax 7.1 nm
VolumePorod 56 nm3

SASDYE7 – Ferric anguibactin-binding protein in complex with the ferric petrobactin photoproduct (FePBv-FatB)

Ferric anguibactin-binding protein experimental SAS data
Ferric anguibactin-binding protein Kratky plot
Sample: Ferric anguibactin-binding protein monomer, 32 kDa Bacillus cereus (strain … protein
Buffer: 20mM Tris-HCl, 100 mM NaCl, pH: 8
Experiment: SAXS data collected at 4C, Pohang Accelerator Laboratory on 2025 Apr 7
FatB
RgGuinier 2.1 nm
Dmax 7.1 nm
VolumePorod 57 nm3

SASDYF7 – Ferric anguibactin-binding protein (FatB) in complex with the ferric catecholate ligand, Fe(3,4-DHB)2

Ferric anguibactin-binding protein experimental SAS data
Ferric anguibactin-binding protein Kratky plot
Sample: Ferric anguibactin-binding protein monomer, 32 kDa Bacillus cereus (strain … protein
Buffer: 20mM Tris-HCl, 100 mM NaCl, pH: 8
Experiment: SAXS data collected at 4C, Pohang Accelerator Laboratory on 2025 Apr 7
FatB
RgGuinier 2.1 nm
Dmax 7.1 nm
VolumePorod 42 nm3

SASDYF4 – Mutant Elongation Factor Like-1 protein

Mutated ribosome assembly protein 1 (R1086Q) with C-terminal tag (RSRSGSENLYFQGSHHHHHHHH) experimental SAS data
Mutated ribosome assembly protein 1 (R1086Q) with C-terminal tag (RSRSGSENLYFQGSHHHHHHHH) Kratky plot
Sample: Mutated ribosome assembly protein 1 (R1086Q) with C-terminal tag (RSRSGSENLYFQGSHHHHHHHH) monomer, 127 kDa Saccharomyces cerevisiae protein
Buffer: 50 mM HEPES, 300 mM NaCl, 5 mM MgCl2, 5% glycerol, pH: 8
Experiment: SAXS data collected at B21, Diamond Light Source on 2024 Oct 3
Hydroxyl radical footprinting modification reveals an intradomain communication pathway in EFL1 disrupted by a Shwachman-Diamond syndrome-associated mutation. Protein Sci 35(4):e70504 (2026)
Zúñiga-Domínguez JA, Jain R, González-Andrade M, Farquhar ER, Chance MR, Gijsbers A, Sánchez-Puig N
RgGuinier 4.7 nm
Dmax 15.2 nm
VolumePorod 314 nm3

SASDYG4 – Yeast Elongation Factor like-1 protein (EFL1)

Ribosome assembly protein 1 with C-terminal tag (RSRSGSENLYFQGSHHHHHHHH) experimental SAS data
Ribosome assembly protein 1 with C-terminal tag (RSRSGSENLYFQGSHHHHHHHH) Kratky plot
Sample: Ribosome assembly protein 1 with C-terminal tag (RSRSGSENLYFQGSHHHHHHHH) monomer, 127 kDa Saccharomyces cerevisiae protein
Buffer: 50 mM HEPES, 300 mM NaCl, 5 mM MgCl2, 5% glycerol, pH: 8
Experiment: SAXS data collected at B21, Diamond Light Source on 2024 Oct 3
Hydroxyl radical footprinting modification reveals an intradomain communication pathway in EFL1 disrupted by a Shwachman-Diamond syndrome-associated mutation. Protein Sci 35(4):e70504 (2026)
Zúñiga-Domínguez JA, Jain R, González-Andrade M, Farquhar ER, Chance MR, Gijsbers A, Sánchez-Puig N
RgGuinier 4.6 nm
Dmax 15.7 nm
VolumePorod 368 nm3

SASDY42 – p53 proline-rich domain of Cellular tumor antigen p53 with 150 mM NaCl and neutral pH

Cellular tumor antigen p53 experimental SAS data
Cellular tumor antigen p53 Kratky plot
Sample: Cellular tumor antigen p53 monomer, 4 kDa Homo sapiens protein
Buffer: 20 mM Tris, 150 mM NaCl,, pH: 7
Experiment: SAXS data collected at BM29, ESRF on 2025 Jan 30
Conformational Flexibility and Transient Structure of the Proline-Rich Domain in p53. Biophys J (2026)
Berggren A, Bakker M, Fisher H, Skepö M
RgGuinier 2.3 nm

SASDY52 – p53 proline-rich domain of Cellular tumor antigen p53 with 10 mM NaCl and neutral pH

Cellular tumor antigen p53 experimental SAS data
Cellular tumor antigen p53 Kratky plot
Sample: Cellular tumor antigen p53 monomer, 4 kDa Homo sapiens protein
Buffer: 20 mM Tris, 10 mM NaCl,, pH: 7
Experiment: SAXS data collected at BM29, ESRF on 2025 Jan 30
Conformational Flexibility and Transient Structure of the Proline-Rich Domain in p53. Biophys J (2026)
Berggren A, Bakker M, Fisher H, Skepö M
RgGuinier 2.2 nm

SASDY62 – p53 proline-rich domain of Cellular tumor antigen p53 with (P72R) with 150 mM NaCl and neutral pH

Cellular tumor antigen p53 P72R experimental SAS data
Cellular tumor antigen p53 P72R Kratky plot
Sample: Cellular tumor antigen p53 P72R monomer, 4 kDa Homo sapiens protein
Buffer: 20 mM Tris, 150 mM NaCl,, pH: 7
Experiment: SAXS data collected at BM29, ESRF on 2025 Sep 25
Conformational Flexibility and Transient Structure of the Proline-Rich Domain in p53. Biophys J (2026)
Berggren A, Bakker M, Fisher H, Skepö M
RgGuinier 2.2 nm