Dynamics and structural features of the eEF1A1 and eEF1A2 paralogs

Novosylna O, Shalak V, Dąbrowska K, Patmanidis I, Lozhko D, Bondarchuk T, Schiøtt B, Pedersen J, Knudsen C, Nissen P, Dadlez M, Negrutskii B
Nucleic Acids Research 53(21) (2025 Nov 13)

doi: 10.1093/nar/gkaf1177
Submitted to SASBDB: 2025 Mar 19
Published in SASBDB:

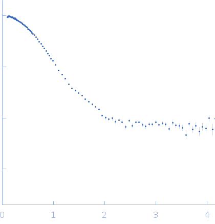
SASDXH2 – Mammalian translation elongation factor eEF1A2

Mammalian translation elongation factor eEF1A2 experimental SAS data
CHIMERA model
Sample: Mammalian translation elongation factor eEF1A2 monomer, 50 kDa protein
Buffer: 25 mM Tris HCl, 150 mM NaCl, 6 mM βME, 20% glycerol, 0.01mM GDP,, pH: 7.5
Experiment: SAXS data collected at Bruker Nanostar w Excillum source, Department of Chemistry, iNANO building, Aarhus Uinversity on 2023 Mar 21
RgGuinier 2.6 nm
Dmax 97.1 nm
VolumePorod 60 nm3

SASDXJ2 – Mammalian translation elongation factor eEF1A1

Mammalian translation elongation factor eEF1A1 experimental SAS data
CHIMERA model
Sample: Mammalian translation elongation factor eEF1A1 dimer, 100 kDa protein
Buffer: 25 mM Tris HCl, 150 mM NaCl, 6 mM βME, 20% glycerol, 0.01mM GDP,, pH: 7.5
Experiment: SAXS data collected at Bruker Nanostar w Excillum source, Department of Chemistry, iNANO building, Aarhus Uinversity on 2023 Mar 20
RgGuinier 4.6 nm
Dmax 143.1 nm
VolumePorod 144 nm3