Search

 
Advanced search  

22 hits found for Mohammed

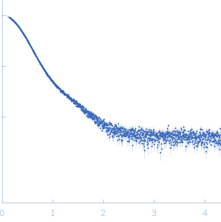
SASDPF3 – Receptor-type tyrosine-protein phosphatase kappa extracellular domains (PTPRK-ECDs)

Receptor-type tyrosine-protein phosphatase kappa experimental SAS data
DAMMIN model
Sample: Receptor-type tyrosine-protein phosphatase kappa monomer, 82 kDa Homo sapiens protein
Buffer: 50 mM MES, 250 mM NaCl, 3% v/v glycerol,, pH: 6
Experiment: SAXS data collected at EMBL P12, PETRA III on 2021 Dec 13
Determinants of receptor tyrosine phosphatase homophilic adhesion: structural comparison of PTPRK and PTPRM extracellular domains Journal of Biological Chemistry :102750 (2022)
...Mohammed A, Svergun D, Jeffries C, Graham S, Sharpe H, Deane J
RgGuinier 7.0 nm
Dmax 26.0 nm
VolumePorod 252 nm3

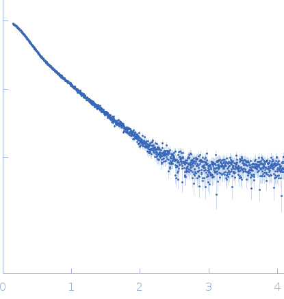
SASDPG3 – Receptor-type tyrosine-protein phosphatase mu extracellular domains (PTPRM-ECDs)

Receptor-type tyrosine-protein phosphatase mu experimental SAS data
DAMMIN model
Sample: Receptor-type tyrosine-protein phosphatase mu monomer, 82 kDa Homo sapiens protein
Buffer: 50 mM MES, 250 mM NaCl, 3% v/v glycerol,, pH: 6
Experiment: SAXS data collected at EMBL P12, PETRA III on 2021 Dec 13
Determinants of receptor tyrosine phosphatase homophilic adhesion: structural comparison of PTPRK and PTPRM extracellular domains Journal of Biological Chemistry :102750 (2022)
...Mohammed A, Svergun D, Jeffries C, Graham S, Sharpe H, Deane J
RgGuinier 7.2 nm
Dmax 26.0 nm
VolumePorod 255 nm3

SASDUW5 – C-terminal domain of Ubiquitinating/deubiquitinating enzyme SdeA (SdeA_CTD)

Ubiquitinating/deubiquitinating enzyme SdeA experimental SAS data
MONSA model
Sample: Ubiquitinating/deubiquitinating enzyme SdeA monomer, 39 kDa Legionella pneumophila subsp. … protein
Buffer: 25 mM Tris-HCl, 200 mM NaCl, 5 mM DTT, pH: 7.5
Experiment: SAXS data collected at EMBL P12, PETRA III on 2020 Dec 4
Structural Basis for Membrane Targeting and Secretion of Legionella SidE Ubiquitin Ligases
Ahmed Mohammed
RgGuinier 3.9 nm
Dmax 15.7 nm
VolumePorod 62 nm3

SASDUX5 – Type 4 adaptor protein complex IcmS, IcmW and DotL (IcmS/IcmW/DotLc)

Type 4 adapter protein IcmSType 4 adapter protein IcmW (S9A)Type 4 coupling protein DotL experimental SAS data
MONSA model
Sample: Type 4 adapter protein IcmS monomer, 14 kDa Legionella pneumophila subsp. … protein
Type 4 adapter protein IcmW (S9A) monomer, 17 kDa Legionella pneumophila subsp. … protein
Type 4 coupling protein DotL monomer, 15 kDa Legionella pneumophila subsp. … protein
Buffer: 25 mM Tris-HCl, 200 mM NaCl, 5 mM DTT, pH: 7.5
Experiment: SAXS data collected at EMBL P12, PETRA III on 2020 Dec 4
Structural Basis for Membrane Targeting and Secretion of Legionella SidE Ubiquitin Ligases
Ahmed Mohammed
RgGuinier 2.8 nm
Dmax 9.6 nm
VolumePorod 71 nm3

SASDUY5 – C-terminal domain of Ubiquitinating/deubiquitinating enzyme SdeA bound to Type 4 adaptor protein complex IcmS, IcmW and DotL (SdeACTD-IcmSWDotLc complex)

Ubiquitinating/deubiquitinating enzyme SdeAType 4 adapter protein IcmSType 4 adapter protein IcmW (S9A)Type 4 coupling protein DotL experimental SAS data
SREFLEX model
Sample: Ubiquitinating/deubiquitinating enzyme SdeA monomer, 39 kDa Legionella pneumophila subsp. … protein
Type 4 adapter protein IcmS monomer, 14 kDa Legionella pneumophila subsp. … protein
Type 4 adapter protein IcmW (S9A) monomer, 17 kDa Legionella pneumophila subsp. … protein
Type 4 coupling protein DotL monomer, 15 kDa Legionella pneumophila subsp. … protein
Buffer: 25 mM Tris-HCl, 200 mM NaCl, 5 mM DTT, pH: 7.5
Experiment: SAXS data collected at EMBL P12, PETRA III on 2020 Dec 4
Structural Basis for Membrane Targeting and Secretion of Legionella SidE Ubiquitin Ligases
Ahmed Mohammed
RgGuinier 3.8 nm
Dmax 14.4 nm
VolumePorod 166 nm3

SASDMA9 – Diacetylchitobiose deacetylase (isolated hexamer from SEC-SAXS)

Diacetylchitobiose deacetylase experimental SAS data
PYMOL model
Sample: Diacetylchitobiose deacetylase hexamer, 186 kDa Thermococcus chitonophagus protein
Buffer: 20 mM TRIS, 200 mM NaCl, pH: 7.4
Experiment: SAXS data collected at EMBL P12, PETRA III on 2021 Sep 26
Structural, Thermodynamic and Enzymatic Characterization of N,N-Diacetylchitobiose Deacetylase from Pyrococcus chitonophagus. Int J Mol Sci 23(24) (2022)
...Mohammed ASA, Svergun DI, Rypniewski W
RgGuinier 3.6 nm
Dmax 11.2 nm
VolumePorod 317 nm3

SASDMB9 – Diacetylchitobiose deacetylase (oligomeric mixture of hexamers and dodecamers)

Diacetylchitobiose deacetylase experimental SAS data
PYMOL model
Sample: Diacetylchitobiose deacetylase , 185 kDa Thermococcus chitonophagus protein
Buffer: 20 mM TRIS, 200 mM NaCl, pH: 7.4
Experiment: SAXS data collected at EMBL P12, PETRA III on 2021 Sep 26
Structural, Thermodynamic and Enzymatic Characterization of N,N-Diacetylchitobiose Deacetylase from Pyrococcus chitonophagus. Int J Mol Sci 23(24) (2022)
...Mohammed ASA, Svergun DI, Rypniewski W
RgGuinier 3.9 nm

SASDUL9 – Wild-type Importin Beta Binding domain (IBB) from importin subunit alpha-1 in 0.5 M Urea

Importin subunit alpha-1 experimental SAS data
Importin subunit alpha-1 Kratky plot
Sample: Importin subunit alpha-1 monomer, 9 kDa Homo sapiens protein
Buffer: phosphate buffered saline containing 0.5 M urea, 0.3 M KCl, 5 mM DTT, pH: 7.4
Experiment: SAXS data collected at EMBL P12, PETRA III on 2021 Dec 19
A genetically encoded anomalous SAXS ruler to probe the dimensions of intrinsically disordered proteins. Proc Natl Acad Sci U S A 121(50):e2415220121 (2024)
...Mohammed ASA, Caria J, Sauter PF, Svergun DI, Lemke EA
RgGuinier 2.6 nm
Dmax 11.6 nm
VolumePorod 23 nm3

SASDDY9 – Protein translocase subunit SecA (full length, amino acids 1-901)

Protein translocase subunit SecA experimental SAS data
Protein translocase subunit SecA Kratky plot
Sample: Protein translocase subunit SecA dimer, 204 kDa Escherichia coli protein
Buffer: 20mM HEPES, 100mM NaCl, 1mM TCEP, pH: 8
Experiment: SAXS data collected at BM29, ESRF on 2016 Jul 18
The C-terminal tail of the bacterial translocation ATPase SecA modulates its activity. Elife 8 (2019)
...Mohammed F, Rahman KF, Wynne M, Hughes GW, Kramer G, Bukau B, Huber D
RgGuinier 4.2 nm
Dmax 14.9 nm
VolumePorod 424 nm3

SASDDZ9 – Protein translocase subunit SecA (amino acids 1-880)

Protein translocase subunit SecA experimental SAS data
Protein translocase subunit SecA Kratky plot
Sample: Protein translocase subunit SecA dimer, 199 kDa Escherichia coli protein
Buffer: 20mM HEPES, 100mM NaCl, 1mM TCEP, pH: 8
Experiment: SAXS data collected at BM29, ESRF on 2016 Jul 18
The C-terminal tail of the bacterial translocation ATPase SecA modulates its activity. Elife 8 (2019)
...Mohammed F, Rahman KF, Wynne M, Hughes GW, Kramer G, Bukau B, Huber D
RgGuinier 4.2 nm
Dmax 14.8 nm
VolumePorod 380 nm3

SASDUM9 – Br-labelled Importin Beta Binding domain (IBB) from importin subunit alpha-1 in 0.5 M Urea

importin-beta-binding domain of importin subunit alpha-1 labelled with unnatural amino acid diBrK experimental SAS data
importin-beta-binding domain of importin subunit alpha-1 labelled with unnatural amino acid diBrK Kratky plot
Sample: importin-beta-binding domain of importin subunit alpha-1 labelled with unnatural amino acid diBrK monomer, 8 kDa Homo sapiens protein
Buffer: phosphate buffered saline containing 0.5 M urea, 0.3 M KCl, 5 mM DTT, pH: 7.4
Experiment: SAXS data collected at EMBL P12, PETRA III on 2021 Dec 19
A genetically encoded anomalous SAXS ruler to probe the dimensions of intrinsically disordered proteins. Proc Natl Acad Sci U S A 121(50):e2415220121 (2024)
...Mohammed ASA, Caria J, Sauter PF, Svergun DI, Lemke EA
RgGuinier 2.6 nm
Dmax 13.8 nm
VolumePorod 18 nm3

SASDE22 – Protein translocase subunit SecA (amino acids 1-832)

Protein translocase subunit SecA experimental SAS data
Protein translocase subunit SecA Kratky plot
Sample: Protein translocase subunit SecA dimer, 189 kDa Escherichia coli protein
Buffer: 20mM HEPES, 100mM NaCl, 1mM TCEP, pH: 8
Experiment: SAXS data collected at BM29, ESRF on 2016 Jul 18
The C-terminal tail of the bacterial translocation ATPase SecA modulates its activity. Elife 8 (2019)
...Mohammed F, Rahman KF, Wynne M, Hughes GW, Kramer G, Bukau B, Huber D
RgGuinier 4.5 nm
Dmax 15.7 nm
VolumePorod 398 nm3

SASDUQ9 – Wild-type Importin Beta Binding domain (IBB) from importin subunit alpha-1 in 2 M Urea

Importin subunit alpha-1 experimental SAS data
Importin subunit alpha-1 Kratky plot
Sample: Importin subunit alpha-1 monomer, 9 kDa Homo sapiens protein
Buffer: phosphate buffered saline containing 2 M urea, 0.3 M KCl, 5 mM DTT, pH: 7.4
Experiment: SAXS data collected at EMBL P12, PETRA III on 2023 Jul 1
A genetically encoded anomalous SAXS ruler to probe the dimensions of intrinsically disordered proteins. Proc Natl Acad Sci U S A 121(50):e2415220121 (2024)
...Mohammed ASA, Caria J, Sauter PF, Svergun DI, Lemke EA
RgGuinier 2.7 nm
Dmax 11.8 nm
VolumePorod 22 nm3

SASDUP9 – Br-labelled Importin Beta Binding domain (IBB) from importin subunit alpha-1 in 2 M Urea

importin-beta-binding domain of importin subunit alpha-1 labelled with unnatural amino acid diBrK experimental SAS data
importin-beta-binding domain of importin subunit alpha-1 labelled with unnatural amino acid diBrK Kratky plot
Sample: importin-beta-binding domain of importin subunit alpha-1 labelled with unnatural amino acid diBrK monomer, 8 kDa Homo sapiens protein
Buffer: phosphate buffered saline containing 2 M urea, 0.3 M KCl, 5 mM DTT, pH: 7.4
Experiment: SAXS data collected at EMBL P12, PETRA III on 2023 Jul 1
A genetically encoded anomalous SAXS ruler to probe the dimensions of intrinsically disordered proteins. Proc Natl Acad Sci U S A 121(50):e2415220121 (2024)
...Mohammed ASA, Caria J, Sauter PF, Svergun DI, Lemke EA
RgGuinier 3.0 nm
Dmax 14.4 nm
VolumePorod 31 nm3

SASDUN9 – Wild-type Importin Beta Binding domain (IBB) from importin subunit alpha-1 in 6 M Urea

Importin subunit alpha-1 experimental SAS data
Importin subunit alpha-1 Kratky plot
Sample: Importin subunit alpha-1 monomer, 9 kDa Homo sapiens protein
Buffer: phosphate buffered saline containing 6 M urea, 0.3 M KCl, 5 mM DTT, pH: 7.4
Experiment: SAXS data collected at EMBL P12, PETRA III on 2023 Jun 29
A genetically encoded anomalous SAXS ruler to probe the dimensions of intrinsically disordered proteins. Proc Natl Acad Sci U S A 121(50):e2415220121 (2024)
...Mohammed ASA, Caria J, Sauter PF, Svergun DI, Lemke EA
RgGuinier 2.7 nm
Dmax 11.9 nm
VolumePorod 23 nm3

SASDUR9 – Br-labelled Importin Beta Binding domain (IBB) from importin subunit alpha-1 in 6 M Urea

importin-beta-binding domain of importin subunit alpha-1 labelled with unnatural amino acid diBrK experimental SAS data
importin-beta-binding domain of importin subunit alpha-1 labelled with unnatural amino acid diBrK Kratky plot
Sample: importin-beta-binding domain of importin subunit alpha-1 labelled with unnatural amino acid diBrK monomer, 8 kDa Homo sapiens protein
Buffer: phosphate buffered saline containing 6 M urea, 0.3 M KCl, 5 mM DTT, pH: 7.4
Experiment: SAXS data collected at EMBL P12, PETRA III on 2021 Dec 19
A genetically encoded anomalous SAXS ruler to probe the dimensions of intrinsically disordered proteins. Proc Natl Acad Sci U S A 121(50):e2415220121 (2024)
...Mohammed ASA, Caria J, Sauter PF, Svergun DI, Lemke EA
RgGuinier 3.0 nm
Dmax 12.3 nm
VolumePorod 28 nm3

SASDUS9 – Wild-type Elastin-like Polypeptide (ELP) in 0.5 M Urea

Elastin-like polypeptide experimental SAS data
Elastin-like polypeptide Kratky plot
Sample: Elastin-like polypeptide monomer, 13 kDa synthetic construct protein
Buffer: phosphate buffered saline containing 0.5 M urea, 0.3 M KCl, 5 mM DTT, pH: 7.4
Experiment: SAXS data collected at EMBL P12, PETRA III on 2023 Jul 2
A genetically encoded anomalous SAXS ruler to probe the dimensions of intrinsically disordered proteins. Proc Natl Acad Sci U S A 121(50):e2415220121 (2024)
...Mohammed ASA, Caria J, Sauter PF, Svergun DI, Lemke EA
RgGuinier 3.1 nm
Dmax 10.7 nm
VolumePorod 47 nm3

SASDUT9 – Br-labelled Elastin-like Polypeptide (ELP) in 0.5 M Urea

Elastin-like polypeptide labeled with unnatural amino acid diBrK experimental SAS data
Elastin-like polypeptide labeled with unnatural amino acid diBrK Kratky plot
Sample: Elastin-like polypeptide labeled with unnatural amino acid diBrK monomer, 13 kDa synthetic construct protein
Buffer: phosphate buffered saline containing 0.5 M urea, 0.3 M KCl, 5 mM DTT, pH: 7.4
Experiment: SAXS data collected at EMBL P12, PETRA III on 2023 Jul 1
A genetically encoded anomalous SAXS ruler to probe the dimensions of intrinsically disordered proteins. Proc Natl Acad Sci U S A 121(50):e2415220121 (2024)
...Mohammed ASA, Caria J, Sauter PF, Svergun DI, Lemke EA
RgGuinier 3.1 nm
Dmax 18.4 nm
VolumePorod 43 nm3

SASDUV9 – Wild-type Elastin-like Polypeptide (ELP) in 2 M Urea

Elastin-like polypeptide experimental SAS data
Elastin-like polypeptide Kratky plot
Sample: Elastin-like polypeptide monomer, 13 kDa synthetic construct protein
Buffer: phosphate buffered saline containing 2 M urea, 0.3 M KCl, 5 mM DTT, pH: 7.4
Experiment: SAXS data collected at EMBL P12, PETRA III on 2023 Jul 2
A genetically encoded anomalous SAXS ruler to probe the dimensions of intrinsically disordered proteins. Proc Natl Acad Sci U S A 121(50):e2415220121 (2024)
...Mohammed ASA, Caria J, Sauter PF, Svergun DI, Lemke EA
RgGuinier 3.5 nm
Dmax 18.0 nm
VolumePorod 53 nm3

SASDUU9 – Br-labelled Elastin-like Polypeptide (ELP) in 2 M Urea

Elastin-like polypeptide labeled with unnatural amino acid diBrK experimental SAS data
Elastin-like polypeptide labeled with unnatural amino acid diBrK Kratky plot
Sample: Elastin-like polypeptide labeled with unnatural amino acid diBrK monomer, 13 kDa synthetic construct protein
Buffer: phosphate buffered saline containing 2 M urea, 0.3 M KCl, 5 mM DTT, pH: 7.4
Experiment: SAXS data collected at EMBL P12, PETRA III on 2023 Jul 1
A genetically encoded anomalous SAXS ruler to probe the dimensions of intrinsically disordered proteins. Proc Natl Acad Sci U S A 121(50):e2415220121 (2024)
...Mohammed ASA, Caria J, Sauter PF, Svergun DI, Lemke EA
RgGuinier 3.5 nm
Dmax 14.8 nm
VolumePorod 48 nm3

SASDUW9 – Wild-type Elastin-like Polypeptide (ELP) in 6 M Urea

Elastin-like polypeptide experimental SAS data
Elastin-like polypeptide Kratky plot
Sample: Elastin-like polypeptide monomer, 13 kDa synthetic construct protein
Buffer: phosphate buffered saline containing 6 M urea, 0.3 M KCl, 5 mM DTT, pH: 7.4
Experiment: SAXS data collected at EMBL P12, PETRA III on 2023 Jul 2
A genetically encoded anomalous SAXS ruler to probe the dimensions of intrinsically disordered proteins. Proc Natl Acad Sci U S A 121(50):e2415220121 (2024)
...Mohammed ASA, Caria J, Sauter PF, Svergun DI, Lemke EA
RgGuinier 3.7 nm
Dmax 21.7 nm
VolumePorod 52 nm3

SASDUX9 – Br-labelled Elastin-like Polypeptide (ELP) in 6 M Urea

Elastin-like polypeptide labeled with unnatural amino acid diBrK experimental SAS data
Elastin-like polypeptide labeled with unnatural amino acid diBrK Kratky plot
Sample: Elastin-like polypeptide labeled with unnatural amino acid diBrK monomer, 13 kDa synthetic construct protein
Buffer: phosphate buffered saline containing 6 M urea, 0.3 M KCl, 5 mM DTT, pH: 7.4
Experiment: SAXS data collected at EMBL P12, PETRA III on 2023 Jul 2
A genetically encoded anomalous SAXS ruler to probe the dimensions of intrinsically disordered proteins. Proc Natl Acad Sci U S A 121(50):e2415220121 (2024)
...Mohammed ASA, Caria J, Sauter PF, Svergun DI, Lemke EA
RgGuinier 3.8 nm
Dmax 18.1 nm
VolumePorod 47 nm3