Curated repository for small angle scattering data and models


SASBDB currently contains:


5004

experimental data sets

6251

models
549 experimental data sets on hold
692 models on hold

Small angle scattering (SAS) of X-ray and neutrons provides structural information on biological macromolecules in solution at a resolution of 1-2 nm.
SASBDB is a fully searchable curated repository of freely accessible and downloadable experimental data, which are deposited together with the relevant experimental conditions, sample details, derived models and their fits to the data.

Recent depositions:

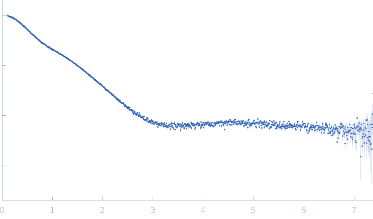
SASDX24 – Ovorubin from the golden apple snail (Pomacea canaliculata)

Perivitellin ovorubin-1Perivitellin ovorubin-2Uncharacterized protein (ovorubin-3, short)Perivitellin protein (ovorubin-4, form 1)Uncharacterized protein (ovorubin-5) experimental SAS data
PHENIX model
Sample: Perivitellin ovorubin-1 dimer, 41 kDa Pomacea canaliculata protein
Perivitellin ovorubin-2 dimer, 42 kDa Pomacea canaliculata protein
Uncharacterized protein (ovorubin-3, short) dimer, 40 kDa Pomacea canaliculata protein
Perivitellin protein (ovorubin-4, form 1) dimer, 40 kDa Pomacea canaliculata protein
Uncharacterized protein (ovorubin-5) dimer, 41 kDa Pomacea canaliculata protein
Buffer: 20 mM Tris, 150 mM NaCl, pH: 7
Experiment: SAXS data collected at TPS13A, NSRRC on 2025 Mar 26
Structure of the chromoprotein ovorubin from the golden apple snail ( Pomacea canaliculata ) Protein Science 35(1) (2025)
Wilasluck P, Saw W, Tran B, Sabat G, Shih O, Hengphasatporn K, Shigeta Y, Vinayavekhin N, Wangkanont K
RgGuinier 4.1 nm
Dmax 12.4 nm
VolumePorod 400 nm3

Browse the contents according to:

Organism
Macromolecule type
Model type
Dissemination type
To cite SASBDB refer to: Kikhney AG, Borges CR, Molodenskiy DS, Jeffries CM, Svergun DI (2020) SASBDB: Towards an automatically curated and validated repository for biological scattering data. Protein Science 29(1); 66-75.