Sugar binding to Kluyveromyces lactis glucokinase 1 (KlGlk1)

Renato H. Weiße Submitted to SASBDB: 2024 Mar 27
Published in SASBDB:

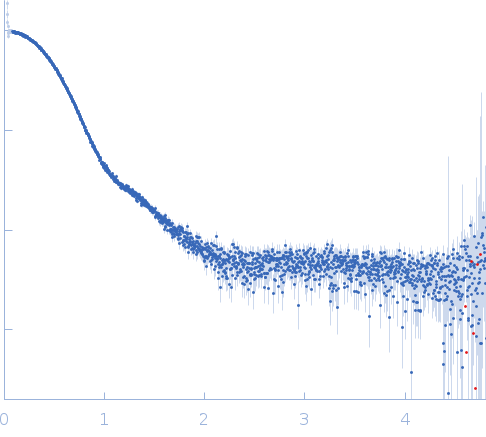
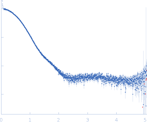
SASDUZ5 – Extrapolated scattering curve of dimeric Kluyveromyces lactis glucokinase 1 (KlGlk1)

Glucokinase-1 experimental SAS data
DAMMIN model
Sample: Glucokinase-1 dimer, 108 kDa Kluyveromyces lactis (strain … protein
Buffer: 10 mM Tris-HCl, 1 mM DTT, pH: 7.4
Experiment: SAXS data collected at EMBL P12, PETRA III on 2015 Oct 20
RgGuinier 3.4 nm
Dmax 9.9 nm
VolumePorod 154 nm3

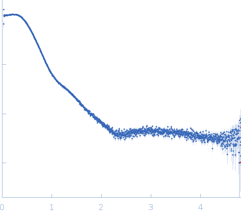
SASDU26 – Kluyveromyces lactis glucokinase 1 (KlGlk1), 0.6 mg/mL, no ligand

Glucokinase-1Glucokinase-1 experimental SAS data
PYMOL model
Sample: Glucokinase-1 monomer, 54 kDa Kluyveromyces lactis (strain … protein
Glucokinase-1 dimer, 108 kDa Kluyveromyces lactis (strain … protein
Buffer: 10 mM Tris-HCl, 1 mM DTT, pH: 7.4
Experiment: SAXS data collected at EMBL P12, PETRA III on 2015 Oct 20
RgGuinier 3.1 nm
Dmax 9.5 nm
VolumePorod 108 nm3

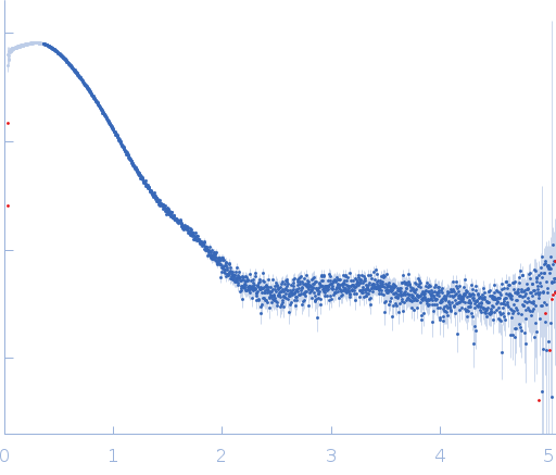
SASDU36 – Kluyveromyces lactis glucokinase 1 (KlGlk1), 1.0 mg/mL, no ligand

Glucokinase-1Glucokinase-1 experimental SAS data
PYMOL model
Sample: Glucokinase-1 monomer, 54 kDa Kluyveromyces lactis (strain … protein
Glucokinase-1 dimer, 108 kDa Kluyveromyces lactis (strain … protein
Buffer: 10 mM Tris-HCl, 1 mM DTT, pH: 7.4
Experiment: SAXS data collected at EMBL P12, PETRA III on 2015 Oct 20
RgGuinier 3.1 nm
Dmax 9.5 nm
VolumePorod 128 nm3

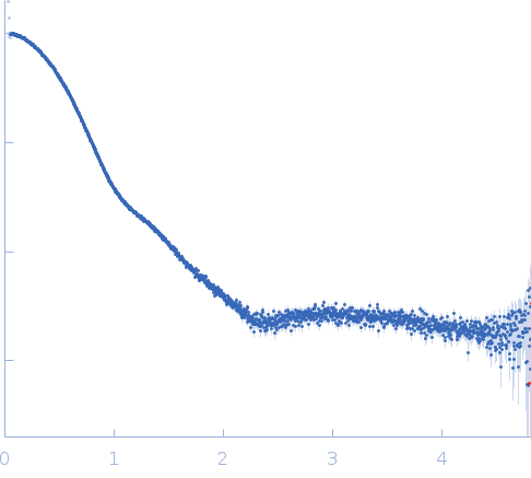
SASDU46 – Kluyveromyces lactis glucokinase 1 (KlGlk1), 1.9 mg/mL, no ligand

Glucokinase-1Glucokinase-1 experimental SAS data
PYMOL model
Sample: Glucokinase-1 monomer, 54 kDa Kluyveromyces lactis (strain … protein
Glucokinase-1 dimer, 108 kDa Kluyveromyces lactis (strain … protein
Buffer: 10 mM Tris-HCl, 1 mM DTT, pH: 7.4
Experiment: SAXS data collected at EMBL P12, PETRA III on 2015 Oct 20
RgGuinier 3.1 nm
Dmax 10.0 nm
VolumePorod 138 nm3

SASDU56 – Kluyveromyces lactis glucokinase 1 (KlGlk1), 3.7 mg/mL, no ligand

Glucokinase-1Glucokinase-1 experimental SAS data
PYMOL model
Sample: Glucokinase-1 monomer, 54 kDa Kluyveromyces lactis (strain … protein
Glucokinase-1 dimer, 108 kDa Kluyveromyces lactis (strain … protein
Buffer: 10 mM Tris-HCl, 1 mM DTT, pH: 7.4
Experiment: SAXS data collected at EMBL P12, PETRA III on 2015 Oct 20
RgGuinier 3.1 nm
Dmax 10.0 nm
VolumePorod 140 nm3

SASDU66 – Kluyveromyces lactis glucokinase 1 (KlGlk1), 7.3 mg/mL, no ligand

Glucokinase-1Glucokinase-1 experimental SAS data
PYMOL model
Sample: Glucokinase-1 monomer, 54 kDa Kluyveromyces lactis (strain … protein
Glucokinase-1 dimer, 108 kDa Kluyveromyces lactis (strain … protein
Buffer: 10 mM Tris-HCl, 1 mM DTT, pH: 7.4
Experiment: SAXS data collected at EMBL P12, PETRA III on 2015 Oct 20
RgGuinier 3.0 nm
Dmax 10.0 nm

SASDU76 – Kluyveromyces lactis glucokinase 1 (KlGlk1), 14.2 mg/mL, no ligand

Glucokinase-1Glucokinase-1 experimental SAS data
PYMOL model
Sample: Glucokinase-1 monomer, 54 kDa Kluyveromyces lactis (strain … protein
Glucokinase-1 dimer, 108 kDa Kluyveromyces lactis (strain … protein
Buffer: 10 mM Tris-HCl, 1 mM DTT, pH: 7.4
Experiment: SAXS data collected at EMBL P12, PETRA III on 2015 Oct 20
RgGuinier -1.0 nm

SASDU86 – Kluyveromyces lactis glucokinase 1 (KlGlk1), 7.0 mg/mL, 10 mM fructose

Glucokinase-1Glucokinase-1 experimental SAS data
PYMOL model
Sample: Glucokinase-1 monomer, 54 kDa Kluyveromyces lactis (strain … protein
Glucokinase-1 dimer, 108 kDa Kluyveromyces lactis (strain … protein
Buffer: 10 mM Tris-HCl, 1 mM DTT, 10 mM D-fructose, pH: 7.4
Experiment: SAXS data collected at EMBL P12, PETRA III on 2017 Oct 13
RgGuinier 2.7 nm

SASDU96 – Kluyveromyces lactis glucokinase 1 (KlGlk1), 7.0 mg/mL, 10 mM mannose

Glucokinase-1Glucokinase-1 experimental SAS data
PYMOL model
Sample: Glucokinase-1 monomer, 54 kDa Kluyveromyces lactis (strain … protein
Glucokinase-1 dimer, 108 kDa Kluyveromyces lactis (strain … protein
Buffer: 10 mM Tris-HCl, 1 mM DTT, 10 mM D-mannose, pH: 7.4
Experiment: SAXS data collected at EMBL P12, PETRA III on 2017 Oct 13
RgGuinier 2.7 nm
Dmax 10.0 nm

SASDUA6 – Kluyveromyces lactis glucokinase 1 mutant H304Q, 7.0 mg/mL, no ligand

Glucokinase-1 (H304Q)Glucokinase-1 (H304Q) experimental SAS data
PYMOL model
Sample: Glucokinase-1 (H304Q) monomer, 54 kDa Kluyveromyces lactis (strain … protein
Glucokinase-1 (H304Q) dimer, 107 kDa Kluyveromyces lactis (strain … protein
Buffer: 10 mM Tris-HCl, 1 mM DTT, pH: 7.4
Experiment: SAXS data collected at EMBL P12, PETRA III on 2017 Oct 13
RgGuinier 2.5 nm

SASDUB6 – Kluyveromyces lactis glucokinase 1 mutant H304Q, 7.0 mg/mL, 10 mM fructose

Glucokinase-1 (H304Q)Glucokinase-1 (H304Q) experimental SAS data
PYMOL model
Sample: Glucokinase-1 (H304Q) monomer, 54 kDa Kluyveromyces lactis (strain … protein
Glucokinase-1 (H304Q) dimer, 107 kDa Kluyveromyces lactis (strain … protein
Buffer: 10 mM Tris-HCl, 1 mM DTT, 10 mM D-fructose, pH: 7.4
Experiment: SAXS data collected at EMBL P12, PETRA III on 2017 Oct 13
RgGuinier 2.7 nm

SASDUC6 – Kluyveromyces lactis glucokinase 1 mutant H304Q, 7.0 mg/mL, 10 mM mannose

Glucokinase-1 (H304Q)Glucokinase-1 (H304Q) experimental SAS data
PYMOL model
Sample: Glucokinase-1 (H304Q) monomer, 54 kDa Kluyveromyces lactis (strain … protein
Glucokinase-1 (H304Q) dimer, 107 kDa Kluyveromyces lactis (strain … protein
Buffer: 10 mM Tris-HCl, 1 mM DTT, 10 mM D-mannose, pH: 7.4
Experiment: SAXS data collected at EMBL P12, PETRA III on 2017 Oct 13
RgGuinier 2.7 nm

SASDUD6 – Extrapolated scattering curve of monomeric Kluyveromyces lactis glucokinase 1 triple point mutant I356D, Y419D, H420D

Glucokinase-1 (I356D, Y419D, H420D) experimental SAS data
DAMMIN model
Sample: Glucokinase-1 (I356D, Y419D, H420D) monomer, 54 kDa Kluyveromyces lactis (strain … protein
Buffer: 10 mM Tris-HCl, 1 mM DTT, pH: 7.4
Experiment: SAXS data collected at EMBL P12, PETRA III on 2017 Oct 13
RgGuinier 2.6 nm
Dmax 9.0 nm
VolumePorod 78 nm3

SASDUE6 – Monomeric Kluyveromyces lactis glucokinase 1 triple point mutant (I356D, Y419D, H420D), 3.0 mg/mL, no ligand

Glucokinase-1 (I356D, Y419D, H420D) experimental SAS data
PYMOL model
Sample: Glucokinase-1 (I356D, Y419D, H420D) monomer, 54 kDa Kluyveromyces lactis (strain … protein
Buffer: 10 mM Tris-HCl, 1 mM DTT, pH: 7.4
Experiment: SAXS data collected at EMBL P12, PETRA III on 2017 Oct 13
RgGuinier 2.4 nm
Dmax 8.0 nm
VolumePorod 76 nm3

SASDUF6 – Monomeric Kluyveromyces lactis glucokinase 1 triple point mutant (I356D, Y419D, H420D), 5.0 mg/mL, no ligand

Glucokinase-1 (I356D, Y419D, H420D) experimental SAS data
PYMOL model
Sample: Glucokinase-1 (I356D, Y419D, H420D) monomer, 54 kDa Kluyveromyces lactis (strain … protein
Buffer: 10 mM Tris-HCl, 1 mM DTT, pH: 7.4
Experiment: SAXS data collected at EMBL P12, PETRA III on 2017 Oct 13
RgGuinier 2.5 nm
Dmax 8.0 nm
VolumePorod 75 nm3

SASDUG6 – Monomeric Kluyveromyces lactis glucokinase 1 triple point mutant (I356D, Y419D, H420D), 10.0 mg/mL, no ligand

Glucokinase-1 (I356D, Y419D, H420D) experimental SAS data
PYMOL model
Sample: Glucokinase-1 (I356D, Y419D, H420D) monomer, 54 kDa Kluyveromyces lactis (strain … protein
Buffer: 10 mM Tris-HCl, 1 mM DTT, pH: 7.4
Experiment: SAXS data collected at EMBL P12, PETRA III on 2017 Oct 13
RgGuinier 2.3 nm

SASDUH6 – Monomeric Kluyveromyces lactis glucokinase 1 triple point mutant (I356D, Y419D, H420D), 2.5 mg/mL, 10 mM fructose

Glucokinase-1 (H304Q) experimental SAS data
PYMOL model
Sample: Glucokinase-1 (H304Q) monomer, 54 kDa Kluyveromyces lactis (strain … protein
Buffer: 10 mM Tris-HCl, 1 mM DTT, 10 mM D-fructose, pH: 7.4
Experiment: SAXS data collected at EMBL P12, PETRA III on 2018 May 14
RgGuinier 2.5 nm
Dmax 8.2 nm
VolumePorod 76 nm3

SASDUJ6 – Monomeric Kluyveromyces lactis glucokinase 1 triple point mutant (I356D, Y419D, H420D), 2.5 mg/mL, 10 mM mannose

Glucokinase-1 (I356D, Y419D, H420D) experimental SAS data
PYMOL model
Sample: Glucokinase-1 (I356D, Y419D, H420D) monomer, 54 kDa Kluyveromyces lactis (strain … protein
Buffer: 10 mM Tris-HCl, 1 mM DTT, 10 mM D-mannose, pH: 7.4
Experiment: SAXS data collected at EMBL P12, PETRA III on 2018 May 14
RgGuinier 2.4 nm
Dmax 8.5 nm
VolumePorod 76 nm3

SASDUK6 – Monomeric Kluyveromyces lactis glucokinase 1 triple point mutant (I356D, Y419D, H420D), 2.5 mg/mL, 10 mM glucose

Glucokinase-1 (I356D, Y419D, H420D) experimental SAS data
PYMOL model
Sample: Glucokinase-1 (I356D, Y419D, H420D) monomer, 54 kDa Kluyveromyces lactis (strain … protein
Buffer: 10 mM Tris/HCl, 1 mM DTT, 10 mM D-glucose, pH: 7.4
Experiment: SAXS data collected at EMBL P12, PETRA III on 2018 May 14
RgGuinier 2.4 nm
Dmax 8.4 nm
VolumePorod 76 nm3

SASDUL6 – Monomeric Kluyveromyces lactis glucokinase 1 quadruple point mutant (H304Q, I356D, Y419D, H420D), 3.0 mg/mL, no ligand

Glucokinase-1 (H304Q, I356D, Y419D, H420D) experimental SAS data
PYMOL model
Sample: Glucokinase-1 (H304Q, I356D, Y419D, H420D) monomer, 54 kDa Kluyveromyces lactis (strain … protein
Buffer: 10 mM Tris-HCl, 1 mM DTT, pH: 7.4
Experiment: SAXS data collected at EMBL P12, PETRA III on 2018 May 14
RgGuinier 2.2 nm
Dmax 8.0 nm
VolumePorod 74 nm3

SASDUM6 – Monomeric Kluyveromyces lactis glucokinase 1 quadruple point mutant (H304Q, I356D, Y419D, H420D), 5.0 mg/mL, no ligand

Glucokinase-1 (H304Q, I356D, Y419D, H420D) experimental SAS data
PYMOL model
Sample: Glucokinase-1 (H304Q, I356D, Y419D, H420D) monomer, 54 kDa Kluyveromyces lactis (strain … protein
Buffer: 10 mM Tris-HCl, 1 mM DTT, pH: 7.4
Experiment: SAXS data collected at EMBL P12, PETRA III on 2018 May 14
RgGuinier 2.3 nm

SASDUN6 – Monomeric Kluyveromyces lactis glucokinase 1 quadruple point mutant (H304Q, I356D, Y419D, H420D), 9.4 mg/mL, no ligand

Glucokinase-1 (H304Q, I356D, Y419D, H420D) experimental SAS data
PYMOL model
Sample: Glucokinase-1 (H304Q, I356D, Y419D, H420D) monomer, 54 kDa Kluyveromyces lactis (strain … protein
Buffer: 10 mM Tris-HCl, 1 mM DTT, pH: 7.4
Experiment: SAXS data collected at EMBL P12, PETRA III on 2018 May 14
RgGuinier 2.5 nm

SASDUP6 – Monomeric Kluyveromyces lactis glucokinase 1 quadruple point mutant (H304Q, I356D, Y419D, H420D), 2.5 mg/mL, 10 mM fructose

Glucokinase-1 (H304Q, I356D, Y419D, H420D) experimental SAS data
PYMOL model
Sample: Glucokinase-1 (H304Q, I356D, Y419D, H420D) monomer, 54 kDa Kluyveromyces lactis (strain … protein
Buffer: 10 mM Tris-HCl, 1 mM DTT, 10 mM D-fructose, pH: 7.4
Experiment: SAXS data collected at EMBL P12, PETRA III on 2018 May 14
RgGuinier 2.4 nm
Dmax 8.0 nm
VolumePorod 75 nm3

SASDUQ6 – Monomeric Kluyveromyces lactis glucokinase 1 quadruple point mutant (H304Q, I356D, Y419D, H420D), 2.5 mg/mL, 10 mM mannose

Glucokinase-1 (H304Q, I356D, Y419D, H420D) experimental SAS data
PYMOL model
Sample: Glucokinase-1 (H304Q, I356D, Y419D, H420D) monomer, 54 kDa Kluyveromyces lactis (strain … protein
Buffer: 10 mM Tris-HCl, 1 mM DTT, 10 mM D-mannose, pH: 7.4
Experiment: SAXS data collected at EMBL P12, PETRA III on 2018 May 14
RgGuinier 2.4 nm
Dmax 7.5 nm
VolumePorod 76 nm3

SASDUR6 – Monomeric Kluyveromyces lactis glucokinase 1 quadruple point mutant (H304Q, I356D, Y419D, H420D), 2.5 mg/mL, 10 mM glucose

Glucokinase-1 (H304Q, I356D, Y419D, H420D) experimental SAS data
PYMOL model
Sample: Glucokinase-1 (H304Q, I356D, Y419D, H420D) monomer, 54 kDa Kluyveromyces lactis (strain … protein
Buffer: 10 mM Tris/HCl, 1 mM DTT, 10 mM D-glucose, pH: 7.4
Experiment: SAXS data collected at EMBL P12, PETRA III on 2018 May 14
RgGuinier 2.4 nm
Dmax 7.6 nm
VolumePorod 76 nm3