Search

 
Advanced search  

54 hits found for Fisher

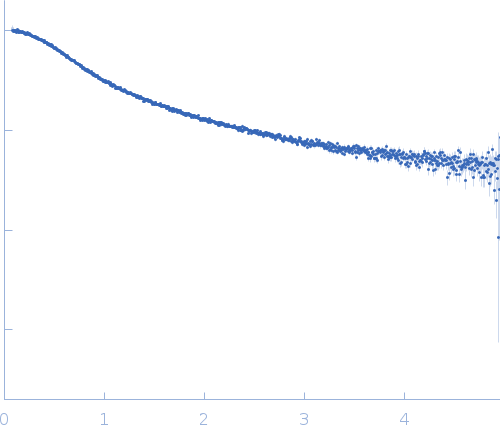
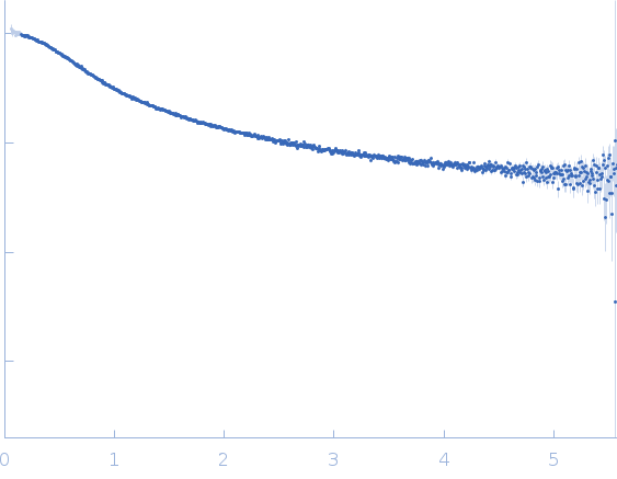
SASDY42 – p53 proline-rich domain of Cellular tumor antigen p53 with 150 mM NaCl and neutral pH

Cellular tumor antigen p53 experimental SAS data
Cellular tumor antigen p53 Kratky plot
Sample: Cellular tumor antigen p53 monomer, 4 kDa Homo sapiens protein
Buffer: 20 mM Tris, 150 mM NaCl,, pH: 7
Experiment: SAXS data collected at BM29, ESRF on 2025 Jan 30
Conformational Flexibility and Transient Structure of the Proline-Rich Domain in p53. Biophys J (2026)
...Fisher H, Skepö M
RgGuinier 2.3 nm

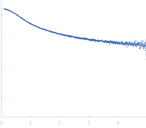
SASDY52 – p53 proline-rich domain of Cellular tumor antigen p53 with 10 mM NaCl and neutral pH

Cellular tumor antigen p53 experimental SAS data
Cellular tumor antigen p53 Kratky plot
Sample: Cellular tumor antigen p53 monomer, 4 kDa Homo sapiens protein
Buffer: 20 mM Tris, 10 mM NaCl,, pH: 7
Experiment: SAXS data collected at BM29, ESRF on 2025 Jan 30
Conformational Flexibility and Transient Structure of the Proline-Rich Domain in p53. Biophys J (2026)
...Fisher H, Skepö M
RgGuinier 2.2 nm

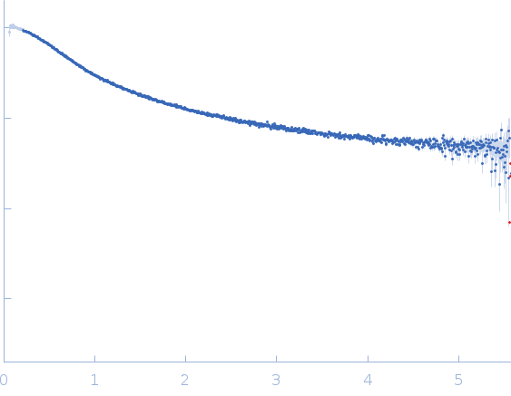
SASDY62 – p53 proline-rich domain of Cellular tumor antigen p53 with (P72R) with 150 mM NaCl and neutral pH

Cellular tumor antigen p53 P72R experimental SAS data
Cellular tumor antigen p53 P72R Kratky plot
Sample: Cellular tumor antigen p53 P72R monomer, 4 kDa Homo sapiens protein
Buffer: 20 mM Tris, 150 mM NaCl,, pH: 7
Experiment: SAXS data collected at BM29, ESRF on 2025 Sep 25
Conformational Flexibility and Transient Structure of the Proline-Rich Domain in p53. Biophys J (2026)
...Fisher H, Skepö M
RgGuinier 2.2 nm

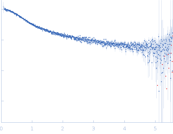
SASDY72 – p53 proline-rich domain of Cellular tumor antigen p53 with(P72R) with 10 mM NaCl and neutral pH

Cellular tumor antigen p53 P72R experimental SAS data
Cellular tumor antigen p53 P72R Kratky plot
Sample: Cellular tumor antigen p53 P72R monomer, 4 kDa Homo sapiens protein
Buffer: 20 mM Tris, 10 mM NaCl,, pH: 7
Experiment: SAXS data collected at BM29, ESRF on 2025 Sep 25
Conformational Flexibility and Transient Structure of the Proline-Rich Domain in p53. Biophys J (2026)
...Fisher H, Skepö M
RgGuinier 2.3 nm

SASDY82 – p53 proline-rich domainof of Cellular tumor antigen p53 with Cellular tumor antigen p53 with (P82L) with 150 mM NaCl and neutral pH

Cellular tumor antigen p53 P82L experimental SAS data
Cellular tumor antigen p53 P82L Kratky plot
Sample: Cellular tumor antigen p53 P82L monomer, 4 kDa Homo sapiens protein
Buffer: 20 mM Tris, 150 mM NaCl,, pH: 7
Experiment: SAXS data collected at BM29, ESRF on 2025 Sep 25
Conformational Flexibility and Transient Structure of the Proline-Rich Domain in p53. Biophys J (2026)
...Fisher H, Skepö M
RgGuinier 2.2 nm

SASDY92 – p53 proline-rich domain of Cellular tumor antigen p53 with (P82L) with 10 mM NaCl and neutral pH

Cellular tumor antigen p53 P82L experimental SAS data
Cellular tumor antigen p53 P82L Kratky plot
Sample: Cellular tumor antigen p53 P82L monomer, 4 kDa Homo sapiens protein
Buffer: 20 mM Tris, 10 mM NaCl,, pH: 7
Experiment: SAXS data collected at BM29, ESRF on 2025 Sep 25
Conformational Flexibility and Transient Structure of the Proline-Rich Domain in p53. Biophys J (2026)
...Fisher H, Skepö M
RgGuinier 2.3 nm

SASDWN2 – Human immunoglobulin gamma 2 (IgG2) ChiLob 7/4

Human immunoglobulin gamma 2 (IgG2) ChiLob 7/4 - heavy chainHuman immunoglobulin gamma 1 (IgG1) ChiLob 7/4 - kappa light chain experimental SAS data
Human immunoglobulin gamma 2 (IgG2) ChiLob 7/4 - heavy chain Human immunoglobulin gamma 1 (IgG1) ChiLob 7/4 - kappa light chain Kratky plot
Sample: Human immunoglobulin gamma 2 (IgG2) ChiLob 7/4 - heavy chain dimer, 99 kDa Homo sapiens protein
Human immunoglobulin gamma 1 (IgG1) ChiLob 7/4 - kappa light chain dimer, 47 kDa Homo sapiens protein
Buffer: 50 mM HEPES, 150 mM KCl, pH: 7.5
Experiment: SAXS data collected at BM29, ESRF on 2024 Sep 28
Structure-guided disulfide engineering restricts antibody conformation to elicit TNFR agonism. Nat Commun 16(1):3495 (2025)
...Fisher H, Chan HTC, Inzhelevskaya T, Mockridge CI, Penfold CA, Duriez PJ, Orr CM, Herniman J, Müller KTJ, Essex JW, Cragg MS, Tews I
RgGuinier 4.9 nm
Dmax 16.0 nm
VolumePorod 202 nm3

SASDWP2 – Human immunoglobulin gamma 1 (IgG1) ChiLob 7/4

Human immunoglobulin gamma 1 (IgG1) ChiLob 7/4 - kappa light chainHuman immunoglobulin gamma 1 (IgG1) ChiLob 7/4 - heavy chain experimental SAS data
Human immunoglobulin gamma 1 (IgG1) ChiLob 7/4 - kappa light chain Human immunoglobulin gamma 1 (IgG1) ChiLob 7/4 - heavy chain Kratky plot
Sample: Human immunoglobulin gamma 1 (IgG1) ChiLob 7/4 - kappa light chain dimer, 47 kDa Homo sapiens protein
Human immunoglobulin gamma 1 (IgG1) ChiLob 7/4 - heavy chain dimer, 99 kDa Homo sapiens protein
Buffer: 50 mM HEPES, 150 mM KCl, pH: 7.5
Experiment: SAXS data collected at BM29, ESRF on 2024 Sep 28
Structure-guided disulfide engineering restricts antibody conformation to elicit TNFR agonism. Nat Commun 16(1):3495 (2025)
...Fisher H, Chan HTC, Inzhelevskaya T, Mockridge CI, Penfold CA, Duriez PJ, Orr CM, Herniman J, Müller KTJ, Essex JW, Cragg MS, Tews I
RgGuinier 5.1 nm
Dmax 16.6 nm
VolumePorod 214 nm3

SASDWQ2 – Human immunoglobulin gamma 2 (IgG2) ChiLob 7/4 - heavy chain C224S kappa chain C214S mutant

Human immunoglobulin gamma 2 (IgG2) ChiLob 7/4 - heavy chain C224SHuman immunoglobulin ChiLob 7/4 - kappa chain C214S experimental SAS data
Human immunoglobulin gamma 2 (IgG2) ChiLob 7/4 - heavy chain C224S Human immunoglobulin ChiLob 7/4 - kappa chain C214S Kratky plot
Sample: Human immunoglobulin gamma 2 (IgG2) ChiLob 7/4 - heavy chain C224S dimer, 99 kDa Homo sapiens protein
Human immunoglobulin ChiLob 7/4 - kappa chain C214S dimer, 47 kDa Homo sapiens protein
Buffer: 50 mM HEPES, 150 mM KCl, pH: 7.5
Experiment: SAXS data collected at BM29, ESRF on 2024 Sep 28
Structure-guided disulfide engineering restricts antibody conformation to elicit TNFR agonism. Nat Commun 16(1):3495 (2025)
...Fisher H, Chan HTC, Inzhelevskaya T, Mockridge CI, Penfold CA, Duriez PJ, Orr CM, Herniman J, Müller KTJ, Essex JW, Cragg MS, Tews I
RgGuinier 4.9 nm
Dmax 16.0 nm
VolumePorod 204 nm3

SASDWR2 – Human immunoglobulin gamma 2 (IgG2) ChiLob 7/4 - heavy chain C225S kappa chain C214S mutant

Human immunoglobulin ChiLob 7/4 - kappa chain C214SHuman immunoglobulin gamma 2 (IgG2) ChiLob 7/4 - heavy chain C225S experimental SAS data
Human immunoglobulin ChiLob 7/4 - kappa chain C214S Human immunoglobulin gamma 2 (IgG2) ChiLob 7/4 - heavy chain C225S Kratky plot
Sample: Human immunoglobulin ChiLob 7/4 - kappa chain C214S dimer, 47 kDa Homo sapiens protein
Human immunoglobulin gamma 2 (IgG2) ChiLob 7/4 - heavy chain C225S dimer, 99 kDa Homo sapiens protein
Buffer: 50 mM HEPES, 150 mM KCl, pH: 7.5
Experiment: SAXS data collected at BM29, ESRF on 2024 Sep 28
Structure-guided disulfide engineering restricts antibody conformation to elicit TNFR agonism. Nat Commun 16(1):3495 (2025)
...Fisher H, Chan HTC, Inzhelevskaya T, Mockridge CI, Penfold CA, Duriez PJ, Orr CM, Herniman J, Müller KTJ, Essex JW, Cragg MS, Tews I
RgGuinier 4.9 nm
Dmax 16.0 nm
VolumePorod 209 nm3

SASDWS2 – Human immunoglobulin gamma 2 (IgG2) ChiLob 7/4 - heavy chain K223C/C224S kappa chain C214S mutant

Human immunoglobulin ChiLob 7/4 - kappa chain C214SHuman immunoglobulin gamma 2 (IgG2) ChiLob 7/4 - heavy chain K223C/C224S experimental SAS data
Human immunoglobulin ChiLob 7/4 - kappa chain C214S Human immunoglobulin gamma 2 (IgG2) ChiLob 7/4 - heavy chain K223C/C224S Kratky plot
Sample: Human immunoglobulin ChiLob 7/4 - kappa chain C214S dimer, 47 kDa Homo sapiens protein
Human immunoglobulin gamma 2 (IgG2) ChiLob 7/4 - heavy chain K223C/C224S dimer, 99 kDa Homo sapiens protein
Buffer: 50 mM HEPES, 150 mM KCl, pH: 7.5
Experiment: SAXS data collected at BM29, ESRF on 2024 Sep 28
Structure-guided disulfide engineering restricts antibody conformation to elicit TNFR agonism. Nat Commun 16(1):3495 (2025)
...Fisher H, Chan HTC, Inzhelevskaya T, Mockridge CI, Penfold CA, Duriez PJ, Orr CM, Herniman J, Müller KTJ, Essex JW, Cragg MS, Tews I
RgGuinier 4.9 nm
Dmax 15.3 nm
VolumePorod 204 nm3

SASDWT2 – Human immunoglobulin gamma 2 (IgG2) ChiLob 7/4 - heavy chain T219C/C224S kappa chain E123C/C214S mutant

Human immunoglobulin gamma 2 (IgG2) ChiLob 7/4 - heavy chain T219C/C224SHuman immunoglobulin ChiLob 7/4 - kappa chain E123C/C214S experimental SAS data
Human immunoglobulin gamma 2 (IgG2) ChiLob 7/4 - heavy chain T219C/C224S Human immunoglobulin ChiLob 7/4 - kappa chain E123C/C214S Kratky plot
Sample: Human immunoglobulin gamma 2 (IgG2) ChiLob 7/4 - heavy chain T219C/C224S dimer, 99 kDa Homo sapiens protein
Human immunoglobulin ChiLob 7/4 - kappa chain E123C/C214S dimer, 47 kDa Homo sapiens protein
Buffer: 50 mM HEPES, 150 mM KCl, pH: 7.5
Experiment: SAXS data collected at BM29, ESRF on 2024 Sep 28
Structure-guided disulfide engineering restricts antibody conformation to elicit TNFR agonism. Nat Commun 16(1):3495 (2025)
...Fisher H, Chan HTC, Inzhelevskaya T, Mockridge CI, Penfold CA, Duriez PJ, Orr CM, Herniman J, Müller KTJ, Essex JW, Cragg MS, Tews I
RgGuinier 4.8 nm
Dmax 15.1 nm
VolumePorod 205 nm3

SASDWU2 – Human immunoglobulin gamma 2 (IgG2) ChiLob 7/4 - heavy chain C224S/C225S mutant

Human immunoglobulin gamma 1 (IgG1) ChiLob 7/4 - kappa light chainHuman immunoglobulin gamma 2 (IgG2) ChiLob 7/4 - heavy chain C224S/C225S experimental SAS data
Human immunoglobulin gamma 1 (IgG1) ChiLob 7/4 - kappa light chain Human immunoglobulin gamma 2 (IgG2) ChiLob 7/4 - heavy chain C224S/C225S Kratky plot
Sample: Human immunoglobulin gamma 1 (IgG1) ChiLob 7/4 - kappa light chain dimer, 47 kDa Homo sapiens protein
Human immunoglobulin gamma 2 (IgG2) ChiLob 7/4 - heavy chain C224S/C225S dimer, 99 kDa Homo sapiens protein
Buffer: 50 mM HEPES, 150 mM KCl, pH: 7.5
Experiment: SAXS data collected at BM29, ESRF on 2024 Nov 29
Structure-guided disulfide engineering restricts antibody conformation to elicit TNFR agonism. Nat Commun 16(1):3495 (2025)
...Fisher H, Chan HTC, Inzhelevskaya T, Mockridge CI, Penfold CA, Duriez PJ, Orr CM, Herniman J, Müller KTJ, Essex JW, Cragg MS, Tews I
RgGuinier 5.0 nm
Dmax 16.5 nm
VolumePorod 215 nm3

SASDWV2 – Human immunoglobulin gamma 1 (IgG1) SAP1.3

Human immunoglobulin gamma 1 (IgG1) SAP1.3 - heavy chainHuman immunoglobulin SAP1.3 - kappa chain experimental SAS data
Human immunoglobulin gamma 1 (IgG1) SAP1.3 - heavy chain Human immunoglobulin SAP1.3 - kappa chain Kratky plot
Sample: Human immunoglobulin gamma 1 (IgG1) SAP1.3 - heavy chain dimer, 99 kDa Homo sapiens protein
Human immunoglobulin SAP1.3 - kappa chain dimer, 48 kDa Homo sapiens protein
Buffer: 50 mM HEPES, 150 mM KCl, pH: 7.5
Experiment: SAXS data collected at BM29, ESRF on 2024 Sep 28
Structure-guided disulfide engineering restricts antibody conformation to elicit TNFR agonism. Nat Commun 16(1):3495 (2025)
...Fisher H, Chan HTC, Inzhelevskaya T, Mockridge CI, Penfold CA, Duriez PJ, Orr CM, Herniman J, Müller KTJ, Essex JW, Cragg MS, Tews I
RgGuinier 5.2 nm
Dmax 16.8 nm
VolumePorod 229 nm3

SASDWW2 – Human immunoglobulin gamma 2 (IgG2) SAP1.3

Human immunoglobulin SAP1.3 - kappa chainHuman immunoglobulin gamma 2 (IgG2) SAP1.3 - heavy chain experimental SAS data
Human immunoglobulin SAP1.3 - kappa chain Human immunoglobulin gamma 2 (IgG2) SAP1.3 - heavy chain Kratky plot
Sample: Human immunoglobulin SAP1.3 - kappa chain dimer, 48 kDa Homo sapiens protein
Human immunoglobulin gamma 2 (IgG2) SAP1.3 - heavy chain dimer, 99 kDa Homo sapiens protein
Buffer: 50 mM HEPES, 150 mM KCl, pH: 7.5
Experiment: SAXS data collected at BM29, ESRF on 2024 Sep 28
Structure-guided disulfide engineering restricts antibody conformation to elicit TNFR agonism. Nat Commun 16(1):3495 (2025)
...Fisher H, Chan HTC, Inzhelevskaya T, Mockridge CI, Penfold CA, Duriez PJ, Orr CM, Herniman J, Müller KTJ, Essex JW, Cragg MS, Tews I
RgGuinier 4.9 nm
Dmax 15.9 nm
VolumePorod 214 nm3

SASDWX2 – Human immunoglobulin gamma 2 (IgG2) SAP1.3 - heavy chain C226S kappa chain C214S mutant

Human immunoglobulin gamma 2 (IgG2) SAP1.3 - heavy chain C226SHuman immunoglobulin SAP1.3 - kappa chain C214S experimental SAS data
Human immunoglobulin gamma 2 (IgG2) SAP1.3 - heavy chain C226S Human immunoglobulin SAP1.3 - kappa chain C214S Kratky plot
Sample: Human immunoglobulin gamma 2 (IgG2) SAP1.3 - heavy chain C226S dimer, 99 kDa Homo sapiens protein
Human immunoglobulin SAP1.3 - kappa chain C214S dimer, 48 kDa Homo sapiens protein
Buffer: 50 mM HEPES, 150 mM KCl, pH: 7.5
Experiment: SAXS data collected at BM29, ESRF on 2024 Sep 28
Structure-guided disulfide engineering restricts antibody conformation to elicit TNFR agonism. Nat Commun 16(1):3495 (2025)
...Fisher H, Chan HTC, Inzhelevskaya T, Mockridge CI, Penfold CA, Duriez PJ, Orr CM, Herniman J, Müller KTJ, Essex JW, Cragg MS, Tews I
RgGuinier 4.9 nm
Dmax 15.8 nm
VolumePorod 213 nm3

SASDWY2 – Human immunoglobulin gamma 2 (IgG2) SAP1.3 - heavy chain C227S kappa chain C214S mutant

Human immunoglobulin SAP1.3 - kappa chain C214SHuman immunoglobulin gamma 2 (IgG2) SAP1.3 - heavy chain C227S experimental SAS data
Human immunoglobulin SAP1.3 - kappa chain C214S Human immunoglobulin gamma 2 (IgG2) SAP1.3 - heavy chain C227S Kratky plot
Sample: Human immunoglobulin SAP1.3 - kappa chain C214S dimer, 48 kDa Homo sapiens protein
Human immunoglobulin gamma 2 (IgG2) SAP1.3 - heavy chain C227S dimer, 99 kDa Homo sapiens protein
Buffer: 50 mM HEPES, 150 mM KCl, pH: 7.5
Experiment: SAXS data collected at BM29, ESRF on 2024 Sep 28
Structure-guided disulfide engineering restricts antibody conformation to elicit TNFR agonism. Nat Commun 16(1):3495 (2025)
...Fisher H, Chan HTC, Inzhelevskaya T, Mockridge CI, Penfold CA, Duriez PJ, Orr CM, Herniman J, Müller KTJ, Essex JW, Cragg MS, Tews I
RgGuinier 4.9 nm
Dmax 15.7 nm
VolumePorod 222 nm3

SASDWZ2 – Human immunoglobulin gamma 2 (IgG2) SAP1.3 - heavy chain C226S/C227S mutant

Human immunoglobulin SAP1.3 - kappa chainHuman immunoglobulin gamma 2 (IgG2) SAP1.3 - heavy chain C226S/C227S experimental SAS data
Human immunoglobulin SAP1.3 - kappa chain Human immunoglobulin gamma 2 (IgG2) SAP1.3 - heavy chain C226S/C227S Kratky plot
Sample: Human immunoglobulin SAP1.3 - kappa chain dimer, 48 kDa Homo sapiens protein
Human immunoglobulin gamma 2 (IgG2) SAP1.3 - heavy chain C226S/C227S dimer, 99 kDa Homo sapiens protein
Buffer: 50 mM HEPES, 150 mM KCl, pH: 7.5
Experiment: SAXS data collected at BM29, ESRF on 2024 Sep 28
Structure-guided disulfide engineering restricts antibody conformation to elicit TNFR agonism. Nat Commun 16(1):3495 (2025)
...Fisher H, Chan HTC, Inzhelevskaya T, Mockridge CI, Penfold CA, Duriez PJ, Orr CM, Herniman J, Müller KTJ, Essex JW, Cragg MS, Tews I
RgGuinier 5.0 nm
Dmax 15.8 nm
VolumePorod 222 nm3

SASDMW3 – ...Fisher polystyrene nanospheres with a diameter of 20 nm

Nominal 20 nm diameter polystyrene spheres experimental SAS data
BODIES model
Sample: Nominal 20 nm diameter polystyrene spheres 0, 8 kDa
Buffer: Water, pH: 7
Experiment: SAXS data collected at EMBL P12, PETRA III on 2022 May 16
Standard polystyrene nanospheres (concentration series data)
Dima Molodenskiy
RgGuinier 8.5 nm
Dmax 25.0 nm
VolumePorod 3 nm3

SASDWD4 – 20 nm polystyrene beads from AF4-SAXS measurements

Thermo Fisher polystyrene nanospheres with a diameter of 20 nm experimental SAS data
Thermo Fisher polystyrene nanospheres with a diameter of 20 nm Kratky plot
Sample: ...Fisher polystyrene nanospheres with a diameter of 20 nm monomer, 1 kDa synthetic construct
Buffer: water/detergent solution (0.0125 % (v/v) NovaChem), pH: 7
Experiment: SAXS data collected at EMBL P12, PETRA III on 2023 Jun 19
AF4-to-SAXS: expanded characterization of nanoparticles and proteins at the P12 BioSAXS beamline. J Synchrotron Radiat (2025)
Da Vela S, Bartels K, Franke D, Soloviov D, Gräwert T, Molodenskiy D, Kolb B, Wilhelmy C, Drexel R, Meier F, Haas H, Langguth P, Graewert MA
RgGuinier 9.0 nm
Dmax 25.0 nm

SASDLF4 – Human immunoglobulin gamma 2 (IgG2) ChiLob 7/4 F(ab)2 - Heavy chain C224S mutant

ChiLob 7/4 IgG2 F(ab)2 C224S mutant experimental SAS data
Human immunoglobulin gamma 2 (IgG2) ChiLob 7/4 F(ab)2 - Heavy chain C224S mutant Rg histogram
Sample: ChiLob 7/4 IgG2 F(ab)2 C224S mutant monomer, 99 kDa protein
Buffer: 50 mM HEPES, 150 mM KCl, pH: 7.5
Experiment: SAXS data collected at BM29, ESRF on 2018 Feb 9
Hinge disulfides in human IgG2 CD40 antibodies modulate receptor signaling by regulation of conformation and flexibility Science Immunology 7(73) (2022)
...Fisher H, Yu X, Chan C, Gao Y, Duriez P, Booth S, Elliott I, Inzhelevskaya T, Mockridge I, Penfold C, Wagner A, Glennie M, White A, Essex J, Pearson A, Cragg M, Tews I
RgGuinier 3.9 nm
Dmax 14.2 nm
VolumePorod 135 nm3

SASDLG4 – Human immunoglobulin gamma 2 (IgG2) ChiLob 7/4 F(ab)2 - Heavy chain C224S+C225S mutant

ChiLob 7/4 IgG2 F(ab)2 C224S/C225S mutant experimental SAS data
Human immunoglobulin gamma 2 (IgG2) ChiLob 7/4 F(ab)2 - Heavy chain C224S+C225S mutant Rg histogram
Sample: ChiLob 7/4 IgG2 F(ab)2 C224S/C225S mutant monomer, 99 kDa protein
Buffer: 50 mM HEPES, 150 mM KCl, pH: 7.5
Experiment: SAXS data collected at BM29, ESRF on 2018 Feb 9
Hinge disulfides in human IgG2 CD40 antibodies modulate receptor signaling by regulation of conformation and flexibility Science Immunology 7(73) (2022)
...Fisher H, Yu X, Chan C, Gao Y, Duriez P, Booth S, Elliott I, Inzhelevskaya T, Mockridge I, Penfold C, Wagner A, Glennie M, White A, Essex J, Pearson A, Cragg M, Tews I
RgGuinier 4.2 nm
Dmax 15.1 nm
VolumePorod 135 nm3

SASDLH4 – Human immunoglobulin gamma 2 (IgG2) ChiLob 7/4 F(ab)2 - Heavy chain C225S mutant

ChiLob 7/4 IgG2 F(ab)2 C225S mutant experimental SAS data
Human immunoglobulin gamma 2 (IgG2) ChiLob 7/4 F(ab)2 - Heavy chain C225S mutant Rg histogram
Sample: ChiLob 7/4 IgG2 F(ab)2 C225S mutant monomer, 99 kDa protein
Buffer: 50 mM HEPES, 150 mM KCl, pH: 7.5
Experiment: SAXS data collected at BM29, ESRF on 2018 Feb 9
Hinge disulfides in human IgG2 CD40 antibodies modulate receptor signaling by regulation of conformation and flexibility Science Immunology 7(73) (2022)
...Fisher H, Yu X, Chan C, Gao Y, Duriez P, Booth S, Elliott I, Inzhelevskaya T, Mockridge I, Penfold C, Wagner A, Glennie M, White A, Essex J, Pearson A, Cragg M, Tews I
RgGuinier 4.0 nm
Dmax 14.5 nm
VolumePorod 131 nm3

SASDLJ4 – Human immunoglobulin gamma 2 (IgG2) ChiLob 7/4 F(ab)2 - Heavy chain C228S mutant

ChiLob 7/4 IgG2 F(ab)2 C228S mutant experimental SAS data
Human immunoglobulin gamma 2 (IgG2) ChiLob 7/4 F(ab)2 - Heavy chain C228S mutant Rg histogram
Sample: ChiLob 7/4 IgG2 F(ab)2 C228S mutant monomer, 99 kDa protein
Buffer: 50 mM HEPES, 150 mM KCl, pH: 7.5
Experiment: SAXS data collected at BM29, ESRF on 2018 Feb 9
Hinge disulfides in human IgG2 CD40 antibodies modulate receptor signaling by regulation of conformation and flexibility Science Immunology 7(73) (2022)
...Fisher H, Yu X, Chan C, Gao Y, Duriez P, Booth S, Elliott I, Inzhelevskaya T, Mockridge I, Penfold C, Wagner A, Glennie M, White A, Essex J, Pearson A, Cragg M, Tews I
RgGuinier 4.1 nm
Dmax 13.5 nm
VolumePorod 135 nm3

SASDLK4 – Human immunoglobulin gamma 2 (IgG2) ChiLob 7/4 F(ab)2 - Heavy chain C224S, kappa chain C214S mutant

ChiLob 7/4 IgG2 F(ab)2 C224S/kC214S mutant experimental SAS data
Human immunoglobulin gamma 2 (IgG2) ChiLob 7/4 F(ab)2 - Heavy chain C224S, kappa chain C214S mutant Rg histogram
Sample: ChiLob 7/4 IgG2 F(ab)2 C224S/kC214S mutant monomer, 99 kDa protein
Buffer: 50 mM HEPES, 150 mM KCl, pH: 7.5
Experiment: SAXS data collected at BM29, ESRF on 2018 Feb 9
Hinge disulfides in human IgG2 CD40 antibodies modulate receptor signaling by regulation of conformation and flexibility Science Immunology 7(73) (2022)
...Fisher H, Yu X, Chan C, Gao Y, Duriez P, Booth S, Elliott I, Inzhelevskaya T, Mockridge I, Penfold C, Wagner A, Glennie M, White A, Essex J, Pearson A, Cragg M, Tews I
RgGuinier 4.0 nm
Dmax 13.3 nm
VolumePorod 133 nm3

SASDLL4 – Human immunoglobulin gamma 2 (IgG2) ChiLob 7/4 F(ab)2 - Heavy chain C225S, kappa chain C214S mutant

ChiLob 7/4 IgG2 F(ab)2 C225S/kC214S mutant experimental SAS data
Human immunoglobulin gamma 2 (IgG2) ChiLob 7/4 F(ab)2 - Heavy chain C225S, kappa chain C214S mutant Rg histogram
Sample: ChiLob 7/4 IgG2 F(ab)2 C225S/kC214S mutant monomer, 99 kDa protein
Buffer: 50 mM HEPES, 150 mM KCl, pH: 7.5
Experiment: SAXS data collected at BM29, ESRF on 2018 Feb 9
Hinge disulfides in human IgG2 CD40 antibodies modulate receptor signaling by regulation of conformation and flexibility Science Immunology 7(73) (2022)
...Fisher H, Yu X, Chan C, Gao Y, Duriez P, Booth S, Elliott I, Inzhelevskaya T, Mockridge I, Penfold C, Wagner A, Glennie M, White A, Essex J, Pearson A, Cragg M, Tews I
RgGuinier 4.0 nm
Dmax 13.7 nm
VolumePorod 130 nm3

SASDHT5 – Human Carbonic Anhydrase IX

Carbonic anhydrase 9 experimental SAS data
Human Carbonic Anhydrase IX Rg histogram
Sample: Carbonic anhydrase 9 monomer, 41 kDa Homo sapiens protein
Buffer: 50 mM Tris, 150 mM NaCl, pH: 7.5
Experiment: SAXS data collected at G1, Cornell High Energy Synchrotron Source (CHESS) on 2015 Nov 16
Biophysical Characterization of Cancer-Related Carbonic Anhydrase IX. Int J Mol Sci 21(15) (2020)
...Fisher SZ
RgGuinier 2.5 nm
Dmax 8.5 nm
VolumePorod 71 nm3

SASDU77 – Human IgG1 F(ab') 5C05

Human IgG1 F(ab') 5C05 experimental SAS data
Human IgG1 F(ab') 5C05 Kratky plot
Sample: Human IgG1 F(ab') 5C05 monomer, 46 kDa Homo sapiens protein
Buffer: 50 mM HEPES, 150 mM KCl, pH: 7.5
Experiment: SAXS data collected at BM29, ESRF on 2016 May 9
Antibody binding geometry and affinity control inhibitory FcγRIIB receptor signaling
Hayden Fisher
RgGuinier 2.5 nm
Dmax 7.7 nm
VolumePorod 59 nm3

SASDU87 – Deglycosylated Fc gamma receptor IIb (CD32b) extracellular domain in complex with human IgG1 5C05 F(ab')

Low affinity immunoglobulin gamma Fc region receptor II-bHuman IgG1 F(ab') 5C05 experimental SAS data
MOLECULAR DYNAMICS FRAME model
Sample: Low affinity immunoglobulin gamma Fc region receptor II-b monomer, 20 kDa Homo sapiens protein
Human IgG1 F(ab') 5C05 monomer, 46 kDa Homo sapiens protein
Buffer: 50 mM HEPES, 150 mM KCl, pH: 7.5
Experiment: SAXS data collected at BM29, ESRF on 2016 May 18
Antibody binding geometry and affinity control inhibitory FcγRIIB receptor signaling
Hayden Fisher
RgGuinier 3.5 nm
Dmax 14.0 nm
VolumePorod 95 nm3

SASDU97 – Human IgG1 F(ab') 6C11

Human IgG1 F(ab') 6C11 experimental SAS data
Human IgG1 F(ab') 6C11 Kratky plot
Sample: Human IgG1 F(ab') 6C11 monomer, 24 kDa Homo sapiens protein
Buffer: 50 mM HEPES, 150 mM KCl, pH: 7.5
Experiment: SAXS data collected at BM29, ESRF on 2016 May 9
Antibody binding geometry and affinity control inhibitory FcγRIIB receptor signaling
Hayden Fisher
RgGuinier 2.5 nm
Dmax 7.6 nm
VolumePorod 56 nm3

SASDUA7 – Fc gamma receptor IIb (CD32b) extracellular domain in complex with human IgG1 6C11 F(ab')

Low affinity immunoglobulin gamma Fc region receptor II-bHuman IgG1 F(ab') 6C11 experimental SAS data
Low affinity immunoglobulin gamma Fc region receptor II-b Human IgG1 F(ab') 6C11 Kratky plot
Sample: Low affinity immunoglobulin gamma Fc region receptor II-b monomer, 20 kDa Homo sapiens protein
Human IgG1 F(ab') 6C11 monomer, 24 kDa Homo sapiens protein
Buffer: 50 mM HEPES, 150 mM KCl, pH: 7.5
Experiment: SAXS data collected at BM29, ESRF on 2016 May 9
Antibody binding geometry and affinity control inhibitory FcγRIIB receptor signaling
Hayden Fisher
RgGuinier 3.4 nm
Dmax 12.0 nm
VolumePorod 110 nm3

SASDUB7 – Human IgG1 F(ab') 6G11

Human IgG1 F(ab') 6G11 experimental SAS data
Human IgG1 F(ab') 6G11 Kratky plot
Sample: Human IgG1 F(ab') 6G11 monomer, 25 kDa Homo sapiens protein
Buffer: 50 mM HEPES, 150 mM KCl, pH: 7.5
Experiment: SAXS data collected at BM29, ESRF on 2014 Dec 5
Antibody binding geometry and affinity control inhibitory FcγRIIB receptor signaling
Hayden Fisher
RgGuinier 2.6 nm
Dmax 8.5 nm
VolumePorod 60 nm3

SASDSC7 – Human immunoglobulin gamma 2 (IgG2) ChiLob 7/4 F(ab')2 - heavy chain T219C/C224S kappa chain E123C/C214S

Human immunoglobulin gamma 2 (IgG2) ChiLob 7/4 F(ab')2 - heavy chain T219C/C224SHuman immunoglobulin gamma 2 (IgG2) ChiLob 7/4 F(ab')2 - kappa chain E123C/C214S experimental SAS data
Human immunoglobulin gamma 2 (IgG2) ChiLob 7/4 F(ab')2 - heavy chain T219C/C224S kappa chain E123C/C214S Rg histogram
Sample: Human immunoglobulin gamma 2 (IgG2) ChiLob 7/4 F(ab')2 - heavy chain T219C/C224S dimer, 52 kDa protein
Human immunoglobulin gamma 2 (IgG2) ChiLob 7/4 F(ab')2 - kappa chain E123C/C214S dimer, 47 kDa protein
Buffer: 50 mM HEPES, 150 mM KCl, pH: 7.5
Experiment: SAXS data collected at BM29, ESRF on 2022 Apr 12
Structure-guided disulfide engineering restricts antibody conformation to elicit TNFR agonism. Nat Commun 16(1):3495 (2025)
...Fisher H, Chan HTC, Inzhelevskaya T, Mockridge CI, Penfold CA, Duriez PJ, Orr CM, Herniman J, Müller KTJ, Essex JW, Cragg MS, Tews I
RgGuinier 3.9 nm
Dmax 13.2 nm
VolumePorod 124 nm3

SASDUC7 – Deglycosylated Fc gamma receptor IIb (CD32b) extracellular domain in complex with human IgG1 6G11 F(ab')

Low affinity immunoglobulin gamma Fc region receptor II-bHuman IgG1 F(ab') 6G11 experimental SAS data
MOLECULAR DYNAMICS FRAME model
Sample: Low affinity immunoglobulin gamma Fc region receptor II-b monomer, 20 kDa Homo sapiens protein
Human IgG1 F(ab') 6G11 monomer, 25 kDa Homo sapiens protein
Buffer: 50 mM HEPES, 150 mM KCl, pH: 7.5
Experiment: SAXS data collected at BM29, ESRF on 2017 Apr 9
Antibody binding geometry and affinity control inhibitory FcγRIIB receptor signaling
Hayden Fisher
RgGuinier 3.5 nm
Dmax 13.5 nm
VolumePorod 97 nm3

SASDSD7 – Human immunoglobulin gamma 2 (IgG2) ChiLob 7/4 F(ab')2 - heavy chain K223C/C224S kappa chain C214S

Human immunoglobulin gamma 2 (IgG2) ChiLob 7/4 F(ab')2 - heavy chain K223C/C224SHuman immunoglobulin gamma 2 (IgG2) ChiLob 7/4 F(ab')2 - kappa light chain C214S experimental SAS data
Human immunoglobulin gamma 2 (IgG2) ChiLob 7/4 F(ab')2 - heavy chain K223C/C224S kappa chain C214S Rg histogram
Sample: Human immunoglobulin gamma 2 (IgG2) ChiLob 7/4 F(ab')2 - heavy chain K223C/C224S dimer, 52 kDa protein
Human immunoglobulin gamma 2 (IgG2) ChiLob 7/4 F(ab')2 - kappa light chain C214S dimer, 47 kDa Homo sapiens protein
Buffer: 50 mM HEPES, 150 mM KCl, pH: 7.5
Experiment: SAXS data collected at BM29, ESRF on 2022 Apr 12
Structure-guided disulfide engineering restricts antibody conformation to elicit TNFR agonism. Nat Commun 16(1):3495 (2025)
...Fisher H, Chan HTC, Inzhelevskaya T, Mockridge CI, Penfold CA, Duriez PJ, Orr CM, Herniman J, Müller KTJ, Essex JW, Cragg MS, Tews I
RgGuinier 3.9 nm
Dmax 13.2 nm
VolumePorod 124 nm3

SASDUD7 – Human IgG1 F(ab') 7C07

Human IgG1 F(ab') 7C07 experimental SAS data
Human IgG1 F(ab') 7C07 Kratky plot
Sample: Human IgG1 F(ab') 7C07 monomer, 25 kDa Homo sapiens protein
Buffer: 50 mM HEPES, 150 mM KCl, pH: 7.5
Experiment: SAXS data collected at BM29, ESRF on 2014 Dec 5
Antibody binding geometry and affinity control inhibitory FcγRIIB receptor signaling
Hayden Fisher
RgGuinier 2.6 nm
Dmax 8.2 nm
VolumePorod 59 nm3

SASDUE7 – Fc gamma receptor IIb (CD32b) extracellular domain in complex with human IgG1 7C07 F(ab')

Low affinity immunoglobulin gamma Fc region receptor II-bHuman IgG1 F(ab') 7C07 experimental SAS data
Low affinity immunoglobulin gamma Fc region receptor II-b Human IgG1 F(ab') 7C07 Kratky plot
Sample: Low affinity immunoglobulin gamma Fc region receptor II-b monomer, 20 kDa Homo sapiens protein
Human IgG1 F(ab') 7C07 monomer, 25 kDa Homo sapiens protein
Buffer: 50 mM HEPES, 150 mM KCl, pH: 7.5
Experiment: SAXS data collected at BM29, ESRF on 2014 Dec 5
Antibody binding geometry and affinity control inhibitory FcγRIIB receptor signaling
Hayden Fisher
RgGuinier 3.6 nm
Dmax 13.5 nm
VolumePorod 110 nm3

SASDUF7 – Deglycosylated Fc gamma receptor IIb (CD32b) extracellular domain in complex with human IgG1 6G08 F(ab')

Low affinity immunoglobulin gamma Fc region receptor II-bHuman IgG1 F(ab') 6G08 experimental SAS data
MOLECULAR DYNAMICS FRAME model
Sample: Low affinity immunoglobulin gamma Fc region receptor II-b monomer, 20 kDa Homo sapiens protein
Human IgG1 F(ab') 6G08 monomer, 24 kDa Homo sapiens protein
Buffer: 50 mM HEPES, 150 mM KCl, pH: 7.5
Experiment: SAXS data collected at BM29, ESRF on 2016 Dec 14
Antibody binding geometry and affinity control inhibitory FcγRIIB receptor signaling
Hayden Fisher
RgGuinier 3.3 nm
Dmax 12.0 nm
VolumePorod 96 nm3

SASDUB8 – Human immunoglobulin gamma 2 (IgG2) SAP1.3 F(ab')2 - heavy chain C226S kappa chain C214S mutant

Human immunoglobulin gamma 2 (IgG2) SAP1.3 F(ab')2 - heavy chain C226SHuman immunoglobulin gamma 2 (IgG2) SAP1.3 F(ab')2 - kappa light chain C214S experimental SAS data
Human immunoglobulin gamma 2 (IgG2) SAP1.3 F(ab')2 - heavy chain C226S Human immunoglobulin gamma 2 (IgG2) SAP1.3 F(ab')2 - kappa light chain C214S Kratky plot
Sample: Human immunoglobulin gamma 2 (IgG2) SAP1.3 F(ab')2 - heavy chain C226S dimer, 52 kDa Homo sapiens protein
Human immunoglobulin gamma 2 (IgG2) SAP1.3 F(ab')2 - kappa light chain C214S dimer, 48 kDa Homo sapiens protein
Buffer: 50 mM HEPES, 150 mM KCl, pH: 7.5
Experiment: SAXS data collected at BM29, ESRF on 2022 Jun 8
Structure-guided disulfide engineering restricts antibody conformation to elicit TNFR agonism. Nat Commun 16(1):3495 (2025)
...Fisher H, Chan HTC, Inzhelevskaya T, Mockridge CI, Penfold CA, Duriez PJ, Orr CM, Herniman J, Müller KTJ, Essex JW, Cragg MS, Tews I
RgGuinier 3.8 nm
Dmax 12.9 nm
VolumePorod 130 nm3

SASDUC8 – Human immunoglobulin gamma 2 (IgG2) SAP1.3 F(ab')2 - heavy chain C227S kappa chain C214S mutant

Human immunoglobulin gamma 2 (IgG2) SAP1.3 F(ab')2 - heavy chain C227SHuman immunoglobulin gamma 2 (IgG2) SAP1.3 F(ab')2 - kappa light chain C214S experimental SAS data
Human immunoglobulin gamma 2 (IgG2) SAP1.3 F(ab')2 - heavy chain C227S Human immunoglobulin gamma 2 (IgG2) SAP1.3 F(ab')2 - kappa light chain C214S Kratky plot
Sample: Human immunoglobulin gamma 2 (IgG2) SAP1.3 F(ab')2 - heavy chain C227S dimer, 52 kDa protein
Human immunoglobulin gamma 2 (IgG2) SAP1.3 F(ab')2 - kappa light chain C214S dimer, 48 kDa Homo sapiens protein
Buffer: 50 mM HEPES, 150 mM KCl, pH: 7.5
Experiment: SAXS data collected at BM29, ESRF on 2022 Jun 8
Structure-guided disulfide engineering restricts antibody conformation to elicit TNFR agonism. Nat Commun 16(1):3495 (2025)
...Fisher H, Chan HTC, Inzhelevskaya T, Mockridge CI, Penfold CA, Duriez PJ, Orr CM, Herniman J, Müller KTJ, Essex JW, Cragg MS, Tews I
RgGuinier 3.9 nm
Dmax 13.7 nm
VolumePorod 135 nm3

SASDUD8 – Human immunoglobulin gamma 2 (IgG2) SAP1.3 F(ab')2 - heavy chain C226S/C227S mutant

Human immunoglobulin gamma 2 (IgG2) SAP1.3 F(ab')2 - heavy chain C226S/C227SHuman immunoglobulin gamma 2 (IgG2) SAP1.3 F(ab')2 - kappa light chain experimental SAS data
Human immunoglobulin gamma 2 (IgG2) SAP1.3 F(ab')2 - heavy chain C226S/C227S Human immunoglobulin gamma 2 (IgG2) SAP1.3 F(ab')2 - kappa light chain Kratky plot
Sample: Human immunoglobulin gamma 2 (IgG2) SAP1.3 F(ab')2 - heavy chain C226S/C227S dimer, 52 kDa Homo sapiens protein
Human immunoglobulin gamma 2 (IgG2) SAP1.3 F(ab')2 - kappa light chain dimer, 48 kDa Homo sapiens protein
Buffer: 50 mM HEPES, 150 mM KCl, pH: 7.5
Experiment: SAXS data collected at BM29, ESRF on 2022 Jun 8
Structure-guided disulfide engineering restricts antibody conformation to elicit TNFR agonism. Nat Commun 16(1):3495 (2025)
...Fisher H, Chan HTC, Inzhelevskaya T, Mockridge CI, Penfold CA, Duriez PJ, Orr CM, Herniman J, Müller KTJ, Essex JW, Cragg MS, Tews I
RgGuinier 4.2 nm
Dmax 15.1 nm
VolumePorod 140 nm3

SASDUE8 – Human immunoglobulin gamma 2 (IgG2) SAP1.3 F(ab')2

Human immunoglobulin gamma 2 (IgG2) SAP1.3 F(ab')2 - kappa light chainHuman immunoglobulin gamma 2 (IgG2) SAP1.3 F(ab')2 - heavy chain experimental SAS data
Human immunoglobulin gamma 2 (IgG2) SAP1.3 F(ab')2 - kappa light chain Human immunoglobulin gamma 2 (IgG2) SAP1.3 F(ab')2 - heavy chain Kratky plot
Sample: Human immunoglobulin gamma 2 (IgG2) SAP1.3 F(ab')2 - kappa light chain dimer, 48 kDa Homo sapiens protein
Human immunoglobulin gamma 2 (IgG2) SAP1.3 F(ab')2 - heavy chain dimer, 52 kDa Homo sapiens protein
Buffer: 50 mM HEPES, 150 mM KCl, pH: 7.5
Experiment: SAXS data collected at BM29, ESRF on 2022 Jun 8
Structure-guided disulfide engineering restricts antibody conformation to elicit TNFR agonism. Nat Commun 16(1):3495 (2025)
...Fisher H, Chan HTC, Inzhelevskaya T, Mockridge CI, Penfold CA, Duriez PJ, Orr CM, Herniman J, Müller KTJ, Essex JW, Cragg MS, Tews I
RgGuinier 3.8 nm
Dmax 12.8 nm
VolumePorod 126 nm3

SASDUF8 – Human immunoglobulin gamma 1 (IgG1) SAP1.3 F(ab')2

Human immunoglobulin gamma 1 (IgG1) SAP1.3 F(ab')2 - heavy chainHuman immunoglobulin gamma 1 (IgG1) SAP1.3 F(ab')2 - kappa light chain experimental SAS data
Human immunoglobulin gamma 1 (IgG1) SAP1.3 F(ab')2 - heavy chain Human immunoglobulin gamma 1 (IgG1) SAP1.3 F(ab')2 - kappa light chain Kratky plot
Sample: Human immunoglobulin gamma 1 (IgG1) SAP1.3 F(ab')2 - heavy chain dimer, 51 kDa Homo sapiens protein
Human immunoglobulin gamma 1 (IgG1) SAP1.3 F(ab')2 - kappa light chain dimer, 48 kDa Homo sapiens protein
Buffer: 50 mM HEPES, 150 mM KCl, pH: 7.5
Experiment: SAXS data collected at BM29, ESRF on 2022 Jun 8
Structure-guided disulfide engineering restricts antibody conformation to elicit TNFR agonism. Nat Commun 16(1):3495 (2025)
...Fisher H, Chan HTC, Inzhelevskaya T, Mockridge CI, Penfold CA, Duriez PJ, Orr CM, Herniman J, Müller KTJ, Essex JW, Cragg MS, Tews I
RgGuinier 4.5 nm
Dmax 16.3 nm
VolumePorod 139 nm3

SASDUG8 – Human immunoglobulin gamma 1 (IgG1) ChiLob 7/4 F(ab')2

Human immunoglobulin gamma 1 (IgG1) ChiLob 7/4 F(ab')2 - heavy chainHuman immunoglobulin gamma 1 (IgG1) ChiLob 7/4 F(ab')2 - kappa light chain experimental SAS data
Human immunoglobulin gamma 1 (IgG1) ChiLob 7/4 F(ab')2 - heavy chain Human immunoglobulin gamma 1 (IgG1) ChiLob 7/4 F(ab')2 - kappa light chain Kratky plot
Sample: Human immunoglobulin gamma 1 (IgG1) ChiLob 7/4 F(ab')2 - heavy chain dimer, 51 kDa Homo sapiens protein
Human immunoglobulin gamma 1 (IgG1) ChiLob 7/4 F(ab')2 - kappa light chain dimer, 47 kDa Homo sapiens protein
Buffer: 50 mM HEPES, 150 mM KCl, pH: 7.5
Experiment: SAXS data collected at BM29, ESRF on 2022 Apr 12
Structure-guided disulfide engineering restricts antibody conformation to elicit TNFR agonism. Nat Commun 16(1):3495 (2025)
...Fisher H, Chan HTC, Inzhelevskaya T, Mockridge CI, Penfold CA, Duriez PJ, Orr CM, Herniman J, Müller KTJ, Essex JW, Cragg MS, Tews I
RgGuinier 4.6 nm
Dmax 17.4 nm
VolumePorod 133 nm3

SASDUH8 – Human immunoglobulin gamma 2 (IgG2) ChiLob 7/4 F(ab')2

Human immunoglobulin gamma 2 (IgG2) ChiLob 7/4 F(ab')2 - heavy chainHuman immunoglobulin gamma 2 (IgG2) ChiLob 7/4 F(ab')2 - kappa light chain experimental SAS data
Human immunoglobulin gamma 2 (IgG2) ChiLob 7/4 F(ab')2 - heavy chain Human immunoglobulin gamma 2 (IgG2) ChiLob 7/4 F(ab')2 - kappa light chain Kratky plot
Sample: Human immunoglobulin gamma 2 (IgG2) ChiLob 7/4 F(ab')2 - heavy chain dimer, 52 kDa Homo sapiens protein
Human immunoglobulin gamma 2 (IgG2) ChiLob 7/4 F(ab')2 - kappa light chain dimer, 47 kDa Homo sapiens protein
Buffer: 50 mM HEPES, 150 mM KCl, pH: 7.5
Experiment: SAXS data collected at BM29, ESRF on 2022 Jun 8
Structure-guided disulfide engineering restricts antibody conformation to elicit TNFR agonism. Nat Commun 16(1):3495 (2025)
...Fisher H, Chan HTC, Inzhelevskaya T, Mockridge CI, Penfold CA, Duriez PJ, Orr CM, Herniman J, Müller KTJ, Essex JW, Cragg MS, Tews I
RgGuinier 3.9 nm
Dmax 13.7 nm
VolumePorod 123 nm3

SASDUJ8 – Human immunoglobulin gamma 2 (IgG2) ChiLob 7/4 F(ab')2 - heavy chain C224S/C225S mutant

Human immunoglobulin gamma 2 (IgG2) ChiLob 7/4 F(ab')2 - heavy chain C224S/C225SHuman immunoglobulin gamma 2 (IgG2) ChiLob 7/4 F(ab')2 - kappa light chain experimental SAS data
Human immunoglobulin gamma 2 (IgG2) ChiLob 7/4 F(ab')2 - heavy chain C224S/C225S mutant Rg histogram
Sample: Human immunoglobulin gamma 2 (IgG2) ChiLob 7/4 F(ab')2 - heavy chain C224S/C225S dimer, 52 kDa Homo sapiens protein
Human immunoglobulin gamma 2 (IgG2) ChiLob 7/4 F(ab')2 - kappa light chain dimer, 47 kDa Homo sapiens protein
Buffer: 50 mM HEPES, 150 mM KCl, pH: 7.5
Experiment: SAXS data collected at BM29, ESRF on 2022 Apr 12
Structure-guided disulfide engineering restricts antibody conformation to elicit TNFR agonism. Nat Commun 16(1):3495 (2025)
...Fisher H, Chan HTC, Inzhelevskaya T, Mockridge CI, Penfold CA, Duriez PJ, Orr CM, Herniman J, Müller KTJ, Essex JW, Cragg MS, Tews I
RgGuinier 4.2 nm
Dmax 14.8 nm
VolumePorod 127 nm3

SASDUK8 – Human immunoglobulin gamma 2 (IgG2) ChiLob 7/4 F(ab')2 - heavy chain C225S kappa chain C214S mutant

Human immunoglobulin gamma 2 (IgG2) ChiLob 7/4 F(ab')2 - kappa light chain C214SHuman immunoglobulin gamma 2 (IgG2) ChiLob 7/4 F(ab')2 - heavy chain C225S experimental SAS data
Human immunoglobulin gamma 2 (IgG2) ChiLob 7/4 F(ab')2 - heavy chain C225S kappa chain C214S mutant Rg histogram
Sample: Human immunoglobulin gamma 2 (IgG2) ChiLob 7/4 F(ab')2 - kappa light chain C214S dimer, 47 kDa Homo sapiens protein
Human immunoglobulin gamma 2 (IgG2) ChiLob 7/4 F(ab')2 - heavy chain C225S dimer, 52 kDa Homo sapiens protein
Buffer: 50 mM HEPES, 150 mM KCl, pH: 7.5
Experiment: SAXS data collected at BM29, ESRF on 2022 Apr 12
Structure-guided disulfide engineering restricts antibody conformation to elicit TNFR agonism. Nat Commun 16(1):3495 (2025)
...Fisher H, Chan HTC, Inzhelevskaya T, Mockridge CI, Penfold CA, Duriez PJ, Orr CM, Herniman J, Müller KTJ, Essex JW, Cragg MS, Tews I
RgGuinier 4.0 nm
Dmax 14.1 nm
VolumePorod 125 nm3

SASDUL8 – Human immunoglobulin gamma 2 (IgG2) ChiLob 7/4 F(ab')2 - heavy chain C224S kappa chain C214S mutant

Human immunoglobulin gamma 2 (IgG2) ChiLob 7/4 F(ab')2 - kappa light chain C214SHuman immunoglobulin gamma 2 (IgG2) ChiLob 7/4 F(ab')2 - heavy chain C224S experimental SAS data
Human immunoglobulin gamma 2 (IgG2) ChiLob 7/4 F(ab')2 - heavy chain C224S kappa chain C214S mutant Rg histogram
Sample: Human immunoglobulin gamma 2 (IgG2) ChiLob 7/4 F(ab')2 - kappa light chain C214S dimer, 47 kDa Homo sapiens protein
Human immunoglobulin gamma 2 (IgG2) ChiLob 7/4 F(ab')2 - heavy chain C224S dimer, 52 kDa Homo sapiens protein
Buffer: 50 mM HEPES, 150 mM KCl, pH: 7.5
Experiment: SAXS data collected at BM29, ESRF on 2022 Apr 12
Structure-guided disulfide engineering restricts antibody conformation to elicit TNFR agonism. Nat Commun 16(1):3495 (2025)
...Fisher H, Chan HTC, Inzhelevskaya T, Mockridge CI, Penfold CA, Duriez PJ, Orr CM, Herniman J, Müller KTJ, Essex JW, Cragg MS, Tews I
RgGuinier 3.9 nm
Dmax 13.9 nm
VolumePorod 126 nm3

SASDHN8 – Human tumor necrosis factor receptor superfamily member 5 (CD40) extracellular domain in complex with human immunoglobulin gamma 1 (IgG1) 341G2 F(ab)

Tumor necrosis factor receptor superfamily member 5Human 341G2 F(ab) experimental SAS data
HADDOCK model
Sample: Tumor necrosis factor receptor superfamily member 5 monomer, 19 kDa Homo sapiens protein
Human 341G2 F(ab) monomer, 73 kDa Homo sapiens protein
Buffer: Phosphate-buffered saline, pH: 7
Experiment: SAXS data collected at B21, Diamond Light Source on 2019 Sep 18
Isotype Switching Converts Anti-CD40 Antagonism to Agonism to Elicit Potent Antitumor Activity Cancer Cell (2020)
...Fisher H, Penfold C, Kim J, Inzhelevskaya T, Mockridge C, French R, Duriez P, Douglas L, English V, Verbeek J, White A, Tews I, Glennie M, Cragg M
RgGuinier 3.7 nm
Dmax 13.4 nm
VolumePorod 97 nm3

SASDS69 – Full length SARS-CoV-2 Non-structural protein 10 (Nsp10)

Replicase polyprotein 1ab (Non-structural protein 10) experimental SAS data
Replicase polyprotein 1ab (Non-structural protein 10) Kratky plot
Sample: Replicase polyprotein 1ab (Non-structural protein 10) monomer, 15 kDa Severe acute respiratory … protein
Buffer: 10 mM HEPES, 300 mM NaCl, 1.5% (v/v) glycerol, 2 mM DTT, pH: 7.5
Experiment: SAXS data collected at B21, Diamond Light Source on 2022 Nov 25
Oligomeric State of β-Coronavirus Non-Structural Protein 10 Stimulators Studied by Small Angle X-ray Scattering International Journal of Molecular Sciences 24(17):13649 (2023)
...Fisher S, Lou J, Sele C, Ma S, Rasmussen A, Pinotsis N, Kozielski F
RgGuinier 1.7 nm
Dmax 5.9 nm
VolumePorod 21 nm3

SASDS79 – Long SARS-CoV-2 Non-structural protein 10 (Nsp10: C-terminal truncation variant)

Replicase polyprotein 1ab (Non-structural protein 10 - Δ4386-4392) experimental SAS data
Replicase polyprotein 1ab (Non-structural protein 10 - Δ4386-4392) Kratky plot
Sample: Replicase polyprotein 1ab (Non-structural protein 10 - Δ4386-4392) monomer, 14 kDa Severe acute respiratory … protein
Buffer: 10 mM HEPES, 300 mM NaCl, 1.5% (v/v) glycerol, 2 mM DTT, pH: 7.5
Experiment: SAXS data collected at B21, Diamond Light Source on 2022 Nov 25
Oligomeric State of β-Coronavirus Non-Structural Protein 10 Stimulators Studied by Small Angle X-ray Scattering International Journal of Molecular Sciences 24(17):13649 (2023)
...Fisher S, Lou J, Sele C, Ma S, Rasmussen A, Pinotsis N, Kozielski F
RgGuinier 1.6 nm
Dmax 5.4 nm
VolumePorod 19 nm3

SASDS89 – Short SARS-CoV-2 Non-structural protein 10 (Nsp10: N- and C-terminal truncation variant)

Replicase polyprotein 1ab (Non-structural protein 10 - Δ4254-4262; Δ4386-4392) experimental SAS data
Replicase polyprotein 1ab (Non-structural protein 10 - Δ4254-4262; Δ4386-4392) Kratky plot
Sample: Replicase polyprotein 1ab (Non-structural protein 10 - Δ4254-4262; Δ4386-4392) monomer, 13 kDa Severe acute respiratory … protein
Buffer: 10 mM HEPES, 300 mM NaCl, 1.5% (v/v) glycerol, 2 mM DTT, pH: 7.5
Experiment: SAXS data collected at B21, Diamond Light Source on 2022 Nov 25
Oligomeric State of β-Coronavirus Non-Structural Protein 10 Stimulators Studied by Small Angle X-ray Scattering International Journal of Molecular Sciences 24(17):13649 (2023)
...Fisher S, Lou J, Sele C, Ma S, Rasmussen A, Pinotsis N, Kozielski F
RgGuinier 1.5 nm
Dmax 5.1 nm
VolumePorod 16 nm3

SASDS99 – Full length SARS Non-structural protein 10 (Nsp10)

Replicase polyprotein 1ab (Non-structural protein 10) experimental SAS data
Replicase polyprotein 1ab (Non-structural protein 10) Kratky plot
Sample: Replicase polyprotein 1ab (Non-structural protein 10) monomer, 16 kDa Severe acute respiratory … protein
Buffer: 10 mM HEPES, 300 mM NaCl, 1.5% (v/v) glycerol, 2 mM DTT, pH: 7.5
Experiment: SAXS data collected at B21, Diamond Light Source on 2023 Feb 6
Oligomeric State of β-Coronavirus Non-Structural Protein 10 Stimulators Studied by Small Angle X-ray Scattering International Journal of Molecular Sciences 24(17):13649 (2023)
...Fisher S, Lou J, Sele C, Ma S, Rasmussen A, Pinotsis N, Kozielski F
RgGuinier 1.7 nm
Dmax 5.9 nm
VolumePorod 19 nm3

SASDSA9 – Full length MERS Non-structural protein 10 (Nsp10)

Replicase polyprotein 1ab (Non-structural protein 10) experimental SAS data
Replicase polyprotein 1ab (Non-structural protein 10) Kratky plot
Sample: Replicase polyprotein 1ab (Non-structural protein 10) monomer, 15 kDa Middle East respiratory … protein
Buffer: 10 mM HEPES, 300 mM NaCl, 1.5% (v/v) glycerol, 2 mM DTT, pH: 7.5
Experiment: SAXS data collected at B21, Diamond Light Source on 2023 Feb 6
Oligomeric State of β-Coronavirus Non-Structural Protein 10 Stimulators Studied by Small Angle X-ray Scattering International Journal of Molecular Sciences 24(17):13649 (2023)
...Fisher S, Lou J, Sele C, Ma S, Rasmussen A, Pinotsis N, Kozielski F
RgGuinier 1.7 nm
Dmax 5.6 nm
VolumePorod 19 nm3