Search

 
Advanced search  

66 hits found for Heparin

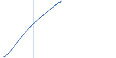
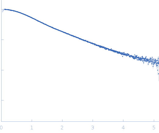
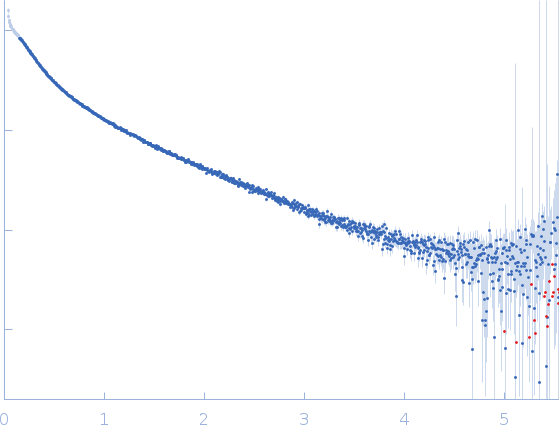
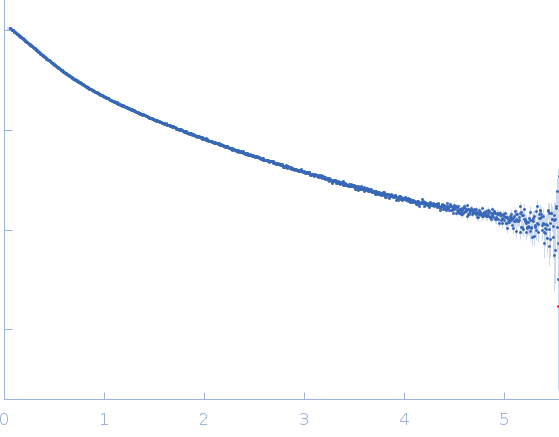
SASDRN2 – ...heparin oligosaccharide dp8 (experiment ID: sm16028-7/379532)

Netrin-1Heparin oligosaccharide dp8 ammonium salt experimental SAS data
Sample: Netrin-1 pentamer, 248 kDa Gallus gallus protein
Heparin oligosaccharide dp8 ammonium salt monomer, 2 kDa Sus scrofa domesticus
Buffer: 50 mM Tris-HCl, 200 mM NaCl, pH: 7.5
Experiment: SAXS data collected at B21, Diamond Light Source on 2017 Nov 26
The dynamic nature of netrin-1 and the structural basis for glycosaminoglycan fragment-induced filament formation Nature Communications 14(1) (2023)
Meier M, Gupta M, Akgül S, McDougall M, Imhof T, Nikodemus D, Reuten R, Moya-Torres A, To V, Ferens F, Heide F, Padilla-Meier G, Kukura P, Huang W, Gerisch B, Mörgelin M, Poole K, Antebi A, Koch M, St...
RgGuinier 6.5 nm
Dmax 23.5 nm
VolumePorod 729 nm3

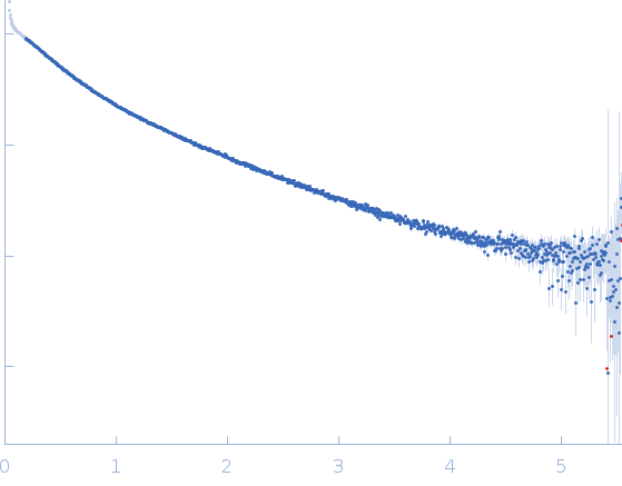
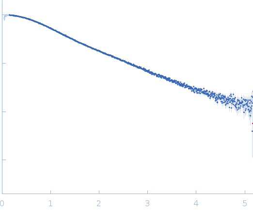
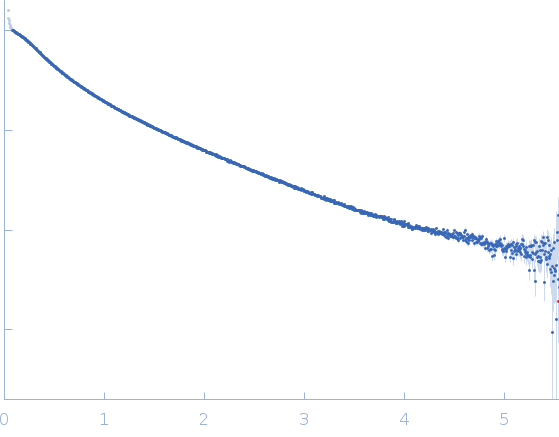
SASDRP2 – ...heparin oligosaccharide dp8 (experiment ID: sm16028-7/379539)

Netrin-1Heparin oligosaccharide dp8 ammonium salt experimental SAS data
Sample: Netrin-1 pentamer, 248 kDa Gallus gallus protein
Heparin oligosaccharide dp8 ammonium salt monomer, 2 kDa Sus scrofa domesticus
Buffer: 50 mM Tris-HCl, 200 mM NaCl, pH: 7.5
Experiment: SAXS data collected at B21, Diamond Light Source on 2017 Nov 26
The dynamic nature of netrin-1 and the structural basis for glycosaminoglycan fragment-induced filament formation Nature Communications 14(1) (2023)
Meier M, Gupta M, Akgül S, McDougall M, Imhof T, Nikodemus D, Reuten R, Moya-Torres A, To V, Ferens F, Heide F, Padilla-Meier G, Kukura P, Huang W, Gerisch B, Mörgelin M, Poole K, Antebi A, Koch M, St...
RgGuinier 6.4 nm
Dmax 21.9 nm
VolumePorod 723 nm3

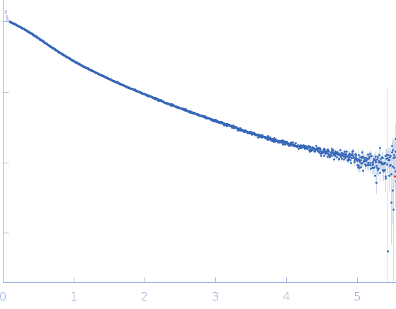
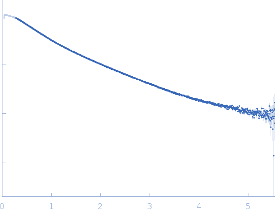
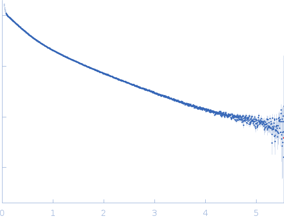
SASDRQ2 – ...heparin oligosaccharide dp10 (experiment ID: sm16028-7/379533)

Netrin-1Heparin oligosaccharide dp10 ammonium salt experimental SAS data
Sample: Netrin-1 pentamer, 248 kDa Gallus gallus protein
Heparin oligosaccharide dp10 ammonium salt monomer, 3 kDa Sus scrofa domesticus
Buffer: 50 mM Tris-HCl, 200 mM NaCl, pH: 7.5
Experiment: SAXS data collected at B21, Diamond Light Source on 2017 Nov 26
The dynamic nature of netrin-1 and the structural basis for glycosaminoglycan fragment-induced filament formation Nature Communications 14(1) (2023)
Meier M, Gupta M, Akgül S, McDougall M, Imhof T, Nikodemus D, Reuten R, Moya-Torres A, To V, Ferens F, Heide F, Padilla-Meier G, Kukura P, Huang W, Gerisch B, Mörgelin M, Poole K, Antebi A, Koch M, St...
RgGuinier 6.4 nm
Dmax 21.7 nm
VolumePorod 758 nm3

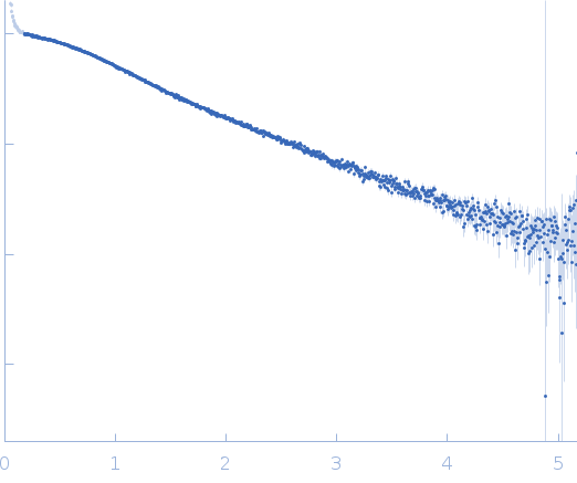
SASDRR2 – ...heparin oligosaccharide dp10 (experiment ID: sm16028-7/379540)

Netrin-1Heparin oligosaccharide dp10 ammonium salt experimental SAS data
Sample: Netrin-1 pentamer, 248 kDa Gallus gallus protein
Heparin oligosaccharide dp10 ammonium salt monomer, 3 kDa Sus scrofa domesticus
Buffer: 50 mM Tris-HCl, 200 mM NaCl, pH: 7.5
Experiment: SAXS data collected at B21, Diamond Light Source on 2017 Nov 26
The dynamic nature of netrin-1 and the structural basis for glycosaminoglycan fragment-induced filament formation Nature Communications 14(1) (2023)
Meier M, Gupta M, Akgül S, McDougall M, Imhof T, Nikodemus D, Reuten R, Moya-Torres A, To V, Ferens F, Heide F, Padilla-Meier G, Kukura P, Huang W, Gerisch B, Mörgelin M, Poole K, Antebi A, Koch M, St...
RgGuinier 6.5 nm
Dmax 21.9 nm
VolumePorod 769 nm3

SASDN24Heparin oligosaccharide DP10

Heparine oligosaccharide of 10 sugar units (5 disaccharides), digested by Heparinase I from purified HP glycosaminoglycan experimental SAS data
Heparine oligosaccharide of 10 sugar units (5 disaccharides), digested by Heparinase I from purified HP glycosaminoglycan Kratky plot
Sample: Heparine oligosaccharide of 10 sugar units (5 disaccharides), digested by Heparinase I from purified HP glycosaminoglycan monomer, 3 kDa Sus scrofa domesticus
Buffer: 10 mM HEPES, 150 mM NaCl, pH: 7.4
Experiment: SAXS data collected at BM29, ESRF on 2018 May 6
...heparine oligosaccharides, heparin and heparan sulphate
Adriana Erica Miele
RgGuinier 1.3 nm
Dmax 5.7 nm

SASDN34Heparin oligosaccharide DP12 in 50 mM Tris/HCl, pH 7.4

Heparine oligosaccharide of 12 sugar units (6 disaccharides), digested by Heparinase I from purified HP glycosaminoglycan experimental SAS data
Heparine oligosaccharide of 12 sugar units (6 disaccharides), digested by Heparinase I from purified HP glycosaminoglycan Kratky plot
Sample: Heparine oligosaccharide of 12 sugar units (6 disaccharides), digested by Heparinase I from purified HP glycosaminoglycan monomer, 4 kDa Sus scrofa domesticus
Buffer: 50 mM Tris-HCl, pH: 7.4
Experiment: SAXS data collected at BM29, ESRF on 2020 Nov 26
...heparine oligosaccharides, heparin and heparan sulphate
Adriana Erica Miele
RgGuinier 1.5 nm
Dmax 8.5 nm

SASDN44Heparin oligosaccharide DP12 in 50 mM Tris/HCl, 30 mM CaCl2, pH 7.4

Heparine oligosaccharide of 12 sugar units (6 disaccharides), digested by Heparinase I from purified HP glycosaminoglycan experimental SAS data
Heparine oligosaccharide of 12 sugar units (6 disaccharides), digested by Heparinase I from purified HP glycosaminoglycan Kratky plot
Sample: Heparine oligosaccharide of 12 sugar units (6 disaccharides), digested by Heparinase I from purified HP glycosaminoglycan monomer, 4 kDa Sus scrofa domesticus
Buffer: 50 mM Tris-HCl, 30 mM CaCl2, pH: 7.4
Experiment: SAXS data collected at BM29, ESRF on 2020 Nov 26
...heparine oligosaccharides, heparin and heparan sulphate
Adriana Erica Miele
RgGuinier 1.5 nm
Dmax 6.8 nm

SASDN54Heparin oligosaccharide DP12 in 50 mM Tris/HCl, 60 mM CaCl2, pH 7.4

Heparine oligosaccharide of 12 sugar units (6 disaccharides), digested by Heparinase I from purified HP glycosaminoglycan experimental SAS data
Heparine oligosaccharide of 12 sugar units (6 disaccharides), digested by Heparinase I from purified HP glycosaminoglycan Kratky plot
Sample: Heparine oligosaccharide of 12 sugar units (6 disaccharides), digested by Heparinase I from purified HP glycosaminoglycan monomer, 4 kDa Sus scrofa domesticus
Buffer: 50 mM Tris-HCl, 60 mM CaCl2, pH: 7.4
Experiment: SAXS data collected at BM29, ESRF on 2020 Nov 26
...heparine oligosaccharides, heparin and heparan sulphate
Adriana Erica Miele
RgGuinier 1.4 nm
Dmax 8.6 nm

SASDN64Heparin oligosaccharide DP12 in 50 mM Tris/HCl, 120 mM CaCl2, pH 7.4

Heparine oligosaccharide of 12 sugar units (6 disaccharides), digested by Heparinase I from purified HP glycosaminoglycan experimental SAS data
Heparine oligosaccharide of 12 sugar units (6 disaccharides), digested by Heparinase I from purified HP glycosaminoglycan Kratky plot
Sample: Heparine oligosaccharide of 12 sugar units (6 disaccharides), digested by Heparinase I from purified HP glycosaminoglycan monomer, 4 kDa Sus scrofa domesticus
Buffer: 50 mM Tris-HCl, 120 mM CaCl2, pH: 7.4
Experiment: SAXS data collected at BM29, ESRF on 2020 Nov 26
...heparine oligosaccharides, heparin and heparan sulphate
Adriana Erica Miele
RgGuinier 1.5 nm
Dmax 6.8 nm

SASDN74Heparin oligosaccharide DP18 in 50 mM Tris/HCl, pH 7.4

Heparine oligosaccharide of 18 sugar units (9 disaccharides), digested by Heparinase I from purified HP glycosaminoglycan experimental SAS data
Heparine oligosaccharide of 18 sugar units (9 disaccharides), digested by Heparinase I from purified HP glycosaminoglycan Kratky plot
Sample: Heparine oligosaccharide of 18 sugar units (9 disaccharides), digested by Heparinase I from purified HP glycosaminoglycan monomer, 5 kDa Sus scrofa domesticus
Buffer: 50 mM Tris-HCl, pH: 7.4
Experiment: SAXS data collected at SWING, SOLEIL on 2020 Sep 13
...heparine oligosaccharides, heparin and heparan sulphate
Adriana Erica Miele
RgGuinier 1.8 nm
Dmax 6.3 nm

SASDN84Heparin oligosaccharide DP18 in 50 mM Tris/HCl, 30 mM CaCl2, pH 7.4

Heparine oligosaccharide of 18 sugar units (9 disaccharides), digested by Heparinase I from purified HP glycosaminoglycan experimental SAS data
Heparine oligosaccharide of 18 sugar units (9 disaccharides), digested by Heparinase I from purified HP glycosaminoglycan Kratky plot
Sample: Heparine oligosaccharide of 18 sugar units (9 disaccharides), digested by Heparinase I from purified HP glycosaminoglycan monomer, 5 kDa Sus scrofa domesticus
Buffer: 50 mM Tris-HCl, 30 mM CaCl2, pH: 7.4
Experiment: SAXS data collected at SWING, SOLEIL on 2020 Sep 13
...heparine oligosaccharides, heparin and heparan sulphate
Adriana Erica Miele
RgGuinier 1.8 nm
Dmax 7.7 nm

SASDN94Heparin oligosaccharide DP18 in 50 mM Tris/HCl, 60 mM CaCl2, pH 7.4

Heparine oligosaccharide of 18 sugar units (9 disaccharides), digested by Heparinase I from purified HP glycosaminoglycan experimental SAS data
Heparine oligosaccharide of 18 sugar units (9 disaccharides), digested by Heparinase I from purified HP glycosaminoglycan Kratky plot
Sample: Heparine oligosaccharide of 18 sugar units (9 disaccharides), digested by Heparinase I from purified HP glycosaminoglycan monomer, 5 kDa Sus scrofa domesticus
Buffer: 50 mM Tris-HCl, 60 mM CaCl2, pH: 7.4
Experiment: SAXS data collected at SWING, SOLEIL on 2020 Sep 13
...heparine oligosaccharides, heparin and heparan sulphate
Adriana Erica Miele
RgGuinier 1.8 nm
Dmax 7.9 nm

SASDNA4Heparin oligosaccharide DP18 in 50 mM Tris/HCl, 120 mM CaCl2, pH 7.4

Heparine oligosaccharide of 18 sugar units (9 disaccharides), digested by Heparinase I from purified HP glycosaminoglycan experimental SAS data
Heparine oligosaccharide of 18 sugar units (9 disaccharides), digested by Heparinase I from purified HP glycosaminoglycan Kratky plot
Sample: Heparine oligosaccharide of 18 sugar units (9 disaccharides), digested by Heparinase I from purified HP glycosaminoglycan monomer, 5 kDa Sus scrofa domesticus
Buffer: 50 mM Tris-HCl, 120 mM CaCl2, pH: 7.4
Experiment: SAXS data collected at SWING, SOLEIL on 2020 Sep 13
...heparine oligosaccharides, heparin and heparan sulphate
Adriana Erica Miele
RgGuinier 1.8 nm
Dmax 7.5 nm

SASDNB4Heparin oligosaccharide in 50 mM Tris/HCl pH 7.4, 1.25 mg/mL

Heparin experimental SAS data
Heparin Kratky plot
Sample: Heparin monomer, 14 kDa Sus scrofa domesticus
Buffer: 50 mM Tris-HCl, pH: 7.4
Experiment: SAXS data collected at SWING, SOLEIL on 2020 Sep 13
...heparine oligosaccharides, heparin and heparan sulphate
Adriana Erica Miele
RgGuinier 4.8 nm
Dmax 29.7 nm

SASDNC4Heparin oligosaccharide in 50 mM Tris/HCl pH 7.4, 2.5 mg/mL

Heparin experimental SAS data
Heparin Kratky plot
Sample: Heparin monomer, 14 kDa Sus scrofa domesticus
Buffer: 50 mM Tris-HCl, pH: 7.4
Experiment: SAXS data collected at SWING, SOLEIL on 2020 Sep 13
...heparine oligosaccharides, heparin and heparan sulphate
Adriana Erica Miele
RgGuinier 4.8 nm
Dmax 23.9 nm

SASDND4Heparin oligosaccharide in 50 mM Tris/HCl pH 7.4, 5mg/mL

Heparin experimental SAS data
Heparin Kratky plot
Sample: Heparin monomer, 14 kDa Sus scrofa domesticus
Buffer: 50 mM Tris-HCl, pH: 7.4
Experiment: SAXS data collected at SWING, SOLEIL on 2020 Sep 13
...heparine oligosaccharides, heparin and heparan sulphate
Adriana Erica Miele
RgGuinier 3.7 nm
Dmax 23.7 nm

SASDNE4Heparin oligosaccharide in 50 mM Tris/HCl pH 7.4, 10 mg/mL

Heparin experimental SAS data
Heparin Kratky plot
Sample: Heparin monomer, 14 kDa Sus scrofa domesticus
Buffer: 50 mM Tris-HCl, pH: 7.4
Experiment: SAXS data collected at SWING, SOLEIL on 2020 Sep 13
...heparine oligosaccharides, heparin and heparan sulphate
Adriana Erica Miele
RgGuinier 2.4 nm
Dmax 20.8 nm

SASDNF4Heparin oligosaccharide in 50 mM Tris/HCl pH 7.4, 20 mg/mL

Heparin experimental SAS data
Heparin Kratky plot
Sample: Heparin monomer, 14 kDa Sus scrofa domesticus
Buffer: 50 mM Tris-HCl, pH: 7.4
Experiment: SAXS data collected at SWING, SOLEIL on 2020 Sep 13
...heparine oligosaccharides, heparin and heparan sulphate
Adriana Erica Miele
RgGuinier 1.4 nm
Dmax 22.2 nm

SASDNG4Heparin oligosaccharide in 50 mM Tris/HCl pH 7.4, 40 mg/mL

Heparin experimental SAS data
Heparin Kratky plot
Sample: Heparin monomer, 14 kDa Sus scrofa domesticus
Buffer: 50 mM Tris-HCl, pH: 7.4
Experiment: SAXS data collected at SWING, SOLEIL on 2020 Sep 13
...heparine oligosaccharides, heparin and heparan sulphate
Adriana Erica Miele
RgGuinier 1.0 nm
Dmax 22.1 nm

SASDNH4Heparin oligosaccharide in 50 mM Tris/HCl, 30 mM CaCl2, pH 7.4

Heparin experimental SAS data
Heparin Kratky plot
Sample: Heparin monomer, 14 kDa Sus scrofa domesticus
Buffer: 50 mM Tris-HCl, 30 mM CaCl2, pH: 7.4
Experiment: SAXS data collected at SWING, SOLEIL on 2020 Sep 13
...heparine oligosaccharides, heparin and heparan sulphate
Adriana Erica Miele
RgGuinier 4.6 nm
Dmax 23.9 nm

SASDNJ4Heparin oligosaccharide in 50 mM Tris/HCl, 60 mM CaCl2, pH 7.4

Heparin experimental SAS data
Heparin Kratky plot
Sample: Heparin monomer, 14 kDa Sus scrofa domesticus
Buffer: 50 mM Tris-HCl, 60 mM CaCl2, pH: 7.4
Experiment: SAXS data collected at SWING, SOLEIL on 2020 Sep 13
...heparine oligosaccharides, heparin and heparan sulphate
Adriana Erica Miele
RgGuinier 5.1 nm
Dmax 27.5 nm

SASDNK4Heparin oligosaccharide in 50 mM Tris/HCl, 120 mM CaCl2, pH 7.4

Heparin experimental SAS data
Heparin Kratky plot
Sample: Heparin monomer, 14 kDa Sus scrofa domesticus
Buffer: 50 mM Tris-HCl, 120 mM CaCl2, pH: 7.4
Experiment: SAXS data collected at SWING, SOLEIL on 2020 Sep 13
...heparine oligosaccharides, heparin and heparan sulphate
Adriana Erica Miele
RgGuinier 5.1 nm
Dmax 30.8 nm

SASDNL4 – Heparan sulphate isolated from porcine mucosa in 50 mM Tris/HCl pH 7.4, 1.25 mg/mL

Heparan sulphate oligomer experimental SAS data
Heparan sulphate oligomer Kratky plot
Sample: Heparan sulphate oligomer monomer, 20 kDa Sus scrofa domesticus
Buffer: 50 mM Tris-HCl, pH: 7.4
Experiment: SAXS data collected at SWING, SOLEIL on 2020 Sep 13
...heparine oligosaccharides, heparin and heparan sulphate
Adriana Erica Miele
RgGuinier 3.2 nm
Dmax 29.6 nm

SASDNM4 – Heparan sulphate isolated from porcine mucosa in 50 mM Tris/HCl pH 7.4, 2.5 mg/mL

Heparan sulphate oligomer experimental SAS data
Heparan sulphate oligomer Kratky plot
Sample: Heparan sulphate oligomer monomer, 20 kDa Sus scrofa domesticus
Buffer: 50 mM Tris-HCl, pH: 7.4
Experiment: SAXS data collected at SWING, SOLEIL on 2020 Sep 13
...heparine oligosaccharides, heparin and heparan sulphate
Adriana Erica Miele
RgGuinier 3.2 nm
Dmax 26.2 nm

SASDNN4 – Heparan sulphate isolated from porcine mucosa in 50 mM Tris/HCl pH 7.4, 5 mg/mL

Heparan sulphate oligomer experimental SAS data
Heparan sulphate oligomer Kratky plot
Sample: Heparan sulphate oligomer monomer, 20 kDa Sus scrofa domesticus
Buffer: 50 mM Tris-HCl, pH: 7.4
Experiment: SAXS data collected at SWING, SOLEIL on 2020 Sep 13
...heparine oligosaccharides, heparin and heparan sulphate
Adriana Erica Miele
RgGuinier 3.1 nm
Dmax 19.8 nm

SASDNP4 – Heparan sulphate isolated from porcine mucosa in 50 mM Tris/HCl, 30 mM CaCl2, pH 7.4

Heparan sulphate oligomer experimental SAS data
Heparan sulphate oligomer Kratky plot
Sample: Heparan sulphate oligomer monomer, 20 kDa Sus scrofa domesticus
Buffer: 50 mM Tris-HCl, 30 mM CaCl2, pH: 7.4
Experiment: SAXS data collected at SWING, SOLEIL on 2020 Sep 13
...heparine oligosaccharides, heparin and heparan sulphate
Adriana Erica Miele
RgGuinier 3.9 nm
Dmax 22.2 nm

SASDNQ4 – Heparan sulphate isolated from porcine mucosa in 50 mM Tris/HCl, 60 mM CaCl2, pH 7.4

Heparan sulphate oligomer experimental SAS data
Heparan sulphate oligomer Kratky plot
Sample: Heparan sulphate oligomer monomer, 20 kDa Sus scrofa domesticus
Buffer: 50 mM Tris-HCl, 60 mM CaCl2, pH: 7.4
Experiment: SAXS data collected at SWING, SOLEIL on 2020 Sep 13
...heparine oligosaccharides, heparin and heparan sulphate
Adriana Erica Miele
RgGuinier 3.8 nm
Dmax 22.7 nm

SASDNR4 – Heparan sulphate isolated from porcine mucosa in 50 mM Tris/HCl, 120 mM CaCl2, pH 7.4

Heparan sulphate oligomer experimental SAS data
Heparan sulphate oligomer Kratky plot
Sample: Heparan sulphate oligomer monomer, 20 kDa Sus scrofa domesticus
Buffer: 50 mM Tris-HCl, 120 mM CaCl2, pH: 7.4
Experiment: SAXS data collected at SWING, SOLEIL on 2020 Sep 13
...heparine oligosaccharides, heparin and heparan sulphate
Adriana Erica Miele
RgGuinier 3.8 nm
Dmax 20.6 nm

SASDGD7 – ...heparin

Apolipoprotein E3Heparin experimental SAS data
Apolipoprotein E3 Heparin Kratky plot
Sample: Apolipoprotein E3 tetramer, 139 kDa Homo sapiens protein
Heparin monomer, 15 kDa
Buffer: 20 mM HEPES, 300 mM NaCl, 1 mM TCEP, pH: 8
Experiment: SAXS data collected at B21, Diamond Light Source on 2018 May 3
Therapeutic approaches to ApoE University of Sussex PhD thesis 2019 (2019)
Lucas Kraft
RgGuinier 7.3 nm
Dmax 25.9 nm

SASDGE7 – ...heparin

Apolipoprotein E3Heparin experimental SAS data
Apolipoprotein E3 Heparin Kratky plot
Sample: Apolipoprotein E3 tetramer, 139 kDa Homo sapiens protein
Heparin monomer, 15 kDa
Buffer: 20 mM HEPES, 300 mM NaCl, 1 mM TCEP, pH: 8
Experiment: SAXS data collected at B21, Diamond Light Source on 2018 May 3
Therapeutic approaches to ApoE University of Sussex PhD thesis 2019 (2019)
Lucas Kraft
RgGuinier 7.5 nm
Dmax 25.8 nm

SASDGF7 – ...heparin

Apolipoprotein E3Heparin experimental SAS data
Apolipoprotein E3 Heparin Kratky plot
Sample: Apolipoprotein E3 tetramer, 139 kDa Homo sapiens protein
Heparin monomer, 15 kDa
Buffer: 20 mM HEPES, 300 mM NaCl, 1 mM TCEP, pH: 8
Experiment: SAXS data collected at B21, Diamond Light Source on 2018 May 3
Therapeutic approaches to ApoE University of Sussex PhD thesis 2019 (2019)
Lucas Kraft
RgGuinier 6.9 nm
Dmax 23.9 nm

SASDGG7 – ...heparin

Apolipoprotein E3Heparin experimental SAS data
Apolipoprotein E3 Heparin Kratky plot
Sample: Apolipoprotein E3 tetramer, 139 kDa Homo sapiens protein
Heparin monomer, 15 kDa
Buffer: 20 mM HEPES, 300 mM NaCl, 1 mM TCEP, pH: 8
Experiment: SAXS data collected at B21, Diamond Light Source on 2018 May 3
Therapeutic approaches to ApoE University of Sussex PhD thesis 2019 (2019)
Lucas Kraft
RgGuinier 6.5 nm
Dmax 22.0 nm

SASDGH7 – ...heparin

Apolipoprotein E3Heparin experimental SAS data
Apolipoprotein E3 Heparin Kratky plot
Sample: Apolipoprotein E3 tetramer, 139 kDa Homo sapiens protein
Heparin monomer, 15 kDa
Buffer: 20 mM HEPES, 300 mM NaCl, 1 mM TCEP, pH: 8
Experiment: SAXS data collected at B21, Diamond Light Source on 2018 May 3
Therapeutic approaches to ApoE University of Sussex PhD thesis 2019 (2019)
Lucas Kraft
RgGuinier 6.3 nm
Dmax 20.8 nm

SASDGJ7 – ...heparin

Apolipoprotein E4Heparin experimental SAS data
Apolipoprotein E4 Heparin Kratky plot
Sample: Apolipoprotein E4 tetramer, 139 kDa Homo sapiens protein
Heparin monomer, 15 kDa
Buffer: 20 mM HEPES, 300 mM NaCl, 1 mM TCEP, pH: 8
Experiment: SAXS data collected at B21, Diamond Light Source on 2018 May 3
Therapeutic approaches to ApoE University of Sussex PhD thesis 2019 (2019)
Lucas Kraft
RgGuinier 7.6 nm
Dmax 26.5 nm

SASDGK7 – ...heparin

Apolipoprotein E4Heparin experimental SAS data
Apolipoprotein E4 Heparin Kratky plot
Sample: Apolipoprotein E4 tetramer, 139 kDa Homo sapiens protein
Heparin monomer, 15 kDa
Buffer: 20 mM HEPES, 300 mM NaCl, 1 mM TCEP, pH: 8
Experiment: SAXS data collected at B21, Diamond Light Source on 2018 May 3
Therapeutic approaches to ApoE University of Sussex PhD thesis 2019 (2019)
Lucas Kraft
RgGuinier 7.6 nm
Dmax 27.0 nm

SASDGL7 – ...heparin

Apolipoprotein E4Heparin experimental SAS data
Apolipoprotein E4 Heparin Kratky plot
Sample: Apolipoprotein E4 tetramer, 139 kDa Homo sapiens protein
Heparin monomer, 15 kDa
Buffer: 20 mM HEPES, 300 mM NaCl, 1 mM TCEP, pH: 8
Experiment: SAXS data collected at B21, Diamond Light Source on 2018 May 3
Therapeutic approaches to ApoE University of Sussex PhD thesis 2019 (2019)
Lucas Kraft
RgGuinier 7.0 nm
Dmax 25.8 nm

SASDGM7 – ...heparin

Apolipoprotein E4Heparin experimental SAS data
Apolipoprotein E4 Heparin Kratky plot
Sample: Apolipoprotein E4 tetramer, 139 kDa Homo sapiens protein
Heparin monomer, 15 kDa
Buffer: 20 mM HEPES, 300 mM NaCl, 1 mM TCEP, pH: 8
Experiment: SAXS data collected at B21, Diamond Light Source on 2018 May 3
Therapeutic approaches to ApoE University of Sussex PhD thesis 2019 (2019)
Lucas Kraft
RgGuinier 6.7 nm
Dmax 22.0 nm

SASDGN7 – ...heparin

Apolipoprotein E4Heparin experimental SAS data
Apolipoprotein E4 Heparin Kratky plot
Sample: Apolipoprotein E4 tetramer, 139 kDa Homo sapiens protein
Heparin monomer, 15 kDa
Buffer: 20 mM HEPES, 300 mM NaCl, 1 mM TCEP, pH: 8
Experiment: SAXS data collected at B21, Diamond Light Source on 2018 May 3
Therapeutic approaches to ApoE University of Sussex PhD thesis 2019 (2019)
Lucas Kraft
RgGuinier 6.4 nm
Dmax 21.2 nm

SASDGP7 – ...heparin

HeparinApolipoprotein E4 (K143A K146A) mutant experimental SAS data
Heparin Apolipoprotein E4 (K143A K146A) mutant Kratky plot
Sample: Heparin monomer, 15 kDa
Apolipoprotein E4 (K143A K146A) mutant tetramer, 138 kDa Homo sapiens protein
Buffer: 20 mM HEPES, 300 mM NaCl, 1 mM TCEP, pH: 8
Experiment: SAXS data collected at B21, Diamond Light Source on 2018 Jul 21
Therapeutic approaches to ApoE University of Sussex PhD thesis 2019 (2019)
Lucas Kraft
RgGuinier 6.2 nm
Dmax 20.8 nm

SASDGQ7 – ...heparin

HeparinApolipoprotein E4 (K143A K146A) mutant experimental SAS data
Heparin Apolipoprotein E4 (K143A K146A) mutant Kratky plot
Sample: Heparin monomer, 15 kDa
Apolipoprotein E4 (K143A K146A) mutant tetramer, 138 kDa Homo sapiens protein
Buffer: 20 mM HEPES, 300 mM NaCl, 1 mM TCEP, pH: 8
Experiment: SAXS data collected at B21, Diamond Light Source on 2018 Jul 21
Therapeutic approaches to ApoE University of Sussex PhD thesis 2019 (2019)
Lucas Kraft
RgGuinier 6.1 nm
Dmax 21.2 nm

SASDGR7 – ...heparin

HeparinApolipoprotein E4 (K143A K146A) mutant experimental SAS data
Heparin Apolipoprotein E4 (K143A K146A) mutant Kratky plot
Sample: Heparin monomer, 15 kDa
Apolipoprotein E4 (K143A K146A) mutant tetramer, 138 kDa Homo sapiens protein
Buffer: 20 mM HEPES, 300 mM NaCl, 1 mM TCEP, pH: 8
Experiment: SAXS data collected at B21, Diamond Light Source on 2018 Jul 21
Therapeutic approaches to ApoE University of Sussex PhD thesis 2019 (2019)
Lucas Kraft
RgGuinier 6.2 nm
Dmax 21.3 nm

SASDGS7 – ...heparin

HeparinApolipoprotein E4 (K143A K146A) mutant experimental SAS data
Heparin Apolipoprotein E4 (K143A K146A) mutant Kratky plot
Sample: Heparin monomer, 15 kDa
Apolipoprotein E4 (K143A K146A) mutant tetramer, 138 kDa Homo sapiens protein
Buffer: 20 mM HEPES, 300 mM NaCl, 1 mM TCEP, pH: 8
Experiment: SAXS data collected at B21, Diamond Light Source on 2018 Jul 21
Therapeutic approaches to ApoE University of Sussex PhD thesis 2019 (2019)
Lucas Kraft
RgGuinier 6.1 nm
Dmax 20.5 nm

SASDGT7 – ...heparin

HeparinApolipoprotein E4 (K143A K146A) mutant experimental SAS data
Heparin Apolipoprotein E4 (K143A K146A) mutant Kratky plot
Sample: Heparin monomer, 15 kDa
Apolipoprotein E4 (K143A K146A) mutant tetramer, 138 kDa Homo sapiens protein
Buffer: 20 mM HEPES, 300 mM NaCl, 1 mM TCEP, pH: 8
Experiment: SAXS data collected at B21, Diamond Light Source on 2018 Jul 21
Therapeutic approaches to ApoE University of Sussex PhD thesis 2019 (2019)
Lucas Kraft
RgGuinier 6.1 nm
Dmax 20.5 nm

SASDGU7 – ...heparin

HeparinApolipoprotein E4 (1-191) experimental SAS data
Heparin Apolipoprotein E4 (1-191) Kratky plot
Sample: Heparin monomer, 15 kDa
Apolipoprotein E4 (1-191) monomer, 23 kDa Homo sapiens protein
Buffer: 20 mM HEPES, 300 mM NaCl, 1 mM TCEP, pH: 8
Experiment: SAXS data collected at B21, Diamond Light Source on 2018 May 3
Therapeutic approaches to ApoE University of Sussex PhD thesis 2019 (2019)
Lucas Kraft
RgGuinier 3.1 nm
Dmax 10.5 nm

SASDGV7 – ...heparin

HeparinApolipoprotein E4 (1-191) experimental SAS data
Heparin Apolipoprotein E4 (1-191) Kratky plot
Sample: Heparin monomer, 15 kDa
Apolipoprotein E4 (1-191) monomer, 23 kDa Homo sapiens protein
Buffer: 20 mM HEPES, 300 mM NaCl, 1 mM TCEP, pH: 8
Experiment: SAXS data collected at B21, Diamond Light Source on 2018 May 3
Therapeutic approaches to ApoE University of Sussex PhD thesis 2019 (2019)
Lucas Kraft
RgGuinier 2.6 nm
Dmax 8.2 nm

SASDGW7 – ...heparin

HeparinApolipoprotein E4 (1-191) experimental SAS data
Heparin Apolipoprotein E4 (1-191) Kratky plot
Sample: Heparin monomer, 15 kDa
Apolipoprotein E4 (1-191) monomer, 23 kDa Homo sapiens protein
Buffer: 20 mM HEPES, 300 mM NaCl, 1 mM TCEP, pH: 8
Experiment: SAXS data collected at B21, Diamond Light Source on 2018 May 3
Therapeutic approaches to ApoE University of Sussex PhD thesis 2019 (2019)
Lucas Kraft
RgGuinier 2.5 nm
Dmax 7.8 nm

SASDGX7 – ...heparin

HeparinApolipoprotein E4 (1-191) experimental SAS data
Heparin Apolipoprotein E4 (1-191) Kratky plot
Sample: Heparin monomer, 15 kDa
Apolipoprotein E4 (1-191) monomer, 23 kDa Homo sapiens protein
Buffer: 20 mM HEPES, 300 mM NaCl, 1 mM TCEP, pH: 8
Experiment: SAXS data collected at B21, Diamond Light Source on 2018 May 3
Therapeutic approaches to ApoE University of Sussex PhD thesis 2019 (2019)
Lucas Kraft
RgGuinier 2.4 nm
Dmax 8.0 nm

SASDGY7 – ...heparin

Apolipoprotein E4Heparin experimental SAS data
Apolipoprotein E4 Heparin Kratky plot
Sample: Apolipoprotein E4 tetramer, 139 kDa Homo sapiens protein
Heparin monomer, 15 kDa
Buffer: 20 mM HEPES, 300 mM NaCl, 1 mM TCEP, pH: 8
Experiment: SAXS data collected at B21, Diamond Light Source on 2018 May 3
Therapeutic approaches to ApoE University of Sussex PhD thesis 2019 (2019)
Lucas Kraft
RgGuinier 6.9 nm
Dmax 23.7 nm

SASDGZ7 – ...heparin

Apolipoprotein E4 experimental SAS data
Apolipoprotein E4 Kratky plot
Sample: Apolipoprotein E4 tetramer, 139 kDa Homo sapiens protein
Buffer: 20 mM HEPES, 300 mM NaCl, 1 mM TCEP, pH: 8
Experiment: SAXS data collected at B21, Diamond Light Source on 2018 May 3
Therapeutic approaches to ApoE University of Sussex PhD thesis 2019 (2019)
Lucas Kraft
RgGuinier 6.8 nm
Dmax 23.7 nm

SASDG28 – ...heparin

Apolipoprotein E4Heparin experimental SAS data
Apolipoprotein E4 Heparin Kratky plot
Sample: Apolipoprotein E4 tetramer, 139 kDa Homo sapiens protein
Heparin monomer, 15 kDa
Buffer: 20 mM HEPES, 300 mM NaCl, 1 mM TCEP, pH: 8
Experiment: SAXS data collected at B21, Diamond Light Source on 2018 May 3
Therapeutic approaches to ApoE University of Sussex PhD thesis 2019 (2019)
Lucas Kraft
RgGuinier 6.4 nm
Dmax 22.2 nm

SASDG38 – ...heparin

Apolipoprotein E4Heparin experimental SAS data
Apolipoprotein E4 Heparin Kratky plot
Sample: Apolipoprotein E4 tetramer, 139 kDa Homo sapiens protein
Heparin monomer, 15 kDa
Buffer: 20 mM HEPES, 300 mM NaCl, 1 mM TCEP, pH: 8
Experiment: SAXS data collected at B21, Diamond Light Source on 2018 May 3
Therapeutic approaches to ApoE University of Sussex PhD thesis 2019 (2019)
Lucas Kraft
RgGuinier 6.3 nm
Dmax 20.8 nm

SASDG48 – ...heparin

Apolipoprotein E4Heparin experimental SAS data
Apolipoprotein E4 Heparin Kratky plot
Sample: Apolipoprotein E4 tetramer, 139 kDa Homo sapiens protein
Heparin monomer, 15 kDa
Buffer: 20 mM HEPES, 300 mM NaCl, 1 mM TCEP, pH: 8
Experiment: SAXS data collected at B21, Diamond Light Source on 2018 May 3
Therapeutic approaches to ApoE University of Sussex PhD thesis 2019 (2019)
Lucas Kraft
RgGuinier 6.1 nm
Dmax 20.2 nm

SASDFV8 – ...heparin

Apolipoprotein E2Heparin experimental SAS data
Apolipoprotein E2 Heparin Kratky plot
Sample: Apolipoprotein E2 tetramer, 139 kDa Homo sapiens protein
Heparin monomer, 15 kDa
Buffer: 20 mM HEPES, 300 mM NaCl, 1 mM TCEP, pH: 8
Experiment: SAXS data collected at B21, Diamond Light Source on 2018 May 3
Therapeutic approaches to ApoE University of Sussex PhD thesis 2019 (2019)
Lucas Kraft
RgGuinier 6.2 nm
Dmax 20.7 nm
VolumePorod 504 nm3

SASDFW8 – ...heparin

Apolipoprotein E2Heparin experimental SAS data
Apolipoprotein E2 Heparin Kratky plot
Sample: Apolipoprotein E2 tetramer, 139 kDa Homo sapiens protein
Heparin monomer, 15 kDa
Buffer: 20 mM HEPES, 300 mM NaCl, 1 mM TCEP, pH: 8
Experiment: SAXS data collected at B21, Diamond Light Source on 2018 May 3
Therapeutic approaches to ApoE University of Sussex PhD thesis 2019 (2019)
Lucas Kraft
RgGuinier 6.4 nm
Dmax 21.7 nm
VolumePorod 531 nm3

SASDFX8 – ...heparin

Apolipoprotein E2Heparin experimental SAS data
Apolipoprotein E2 Heparin Kratky plot
Sample: Apolipoprotein E2 tetramer, 139 kDa Homo sapiens protein
Heparin monomer, 15 kDa
Buffer: 20 mM HEPES, 300 mM NaCl, 1 mM TCEP, pH: 8
Experiment: SAXS data collected at B21, Diamond Light Source on 2018 May 3
Therapeutic approaches to ApoE University of Sussex PhD thesis 2019 (2019)
Lucas Kraft
RgGuinier 6.5 nm
Dmax 23.4 nm
VolumePorod 584 nm3

SASDFY8 – ...heparin

Apolipoprotein E2Heparin experimental SAS data
Apolipoprotein E2 Heparin Kratky plot
Sample: Apolipoprotein E2 tetramer, 139 kDa Homo sapiens protein
Heparin monomer, 15 kDa
Buffer: 20 mM HEPES, 300 mM NaCl, 1 mM TCEP, pH: 8
Experiment: SAXS data collected at B21, Diamond Light Source on 2018 May 3
Therapeutic approaches to ApoE University of Sussex PhD thesis 2019 (2019)
Lucas Kraft
RgGuinier 7.1 nm
Dmax 24.0 nm
VolumePorod 666 nm3

SASDFZ8 – ...heparin

Apolipoprotein E2Heparin experimental SAS data
Apolipoprotein E2 Heparin Kratky plot
Sample: Apolipoprotein E2 tetramer, 139 kDa Homo sapiens protein
Heparin monomer, 15 kDa
Buffer: 20 mM HEPES, 300 mM NaCl, 1 mM TCEP, pH: 8
Experiment: SAXS data collected at B21, Diamond Light Source on 2018 May 3
Therapeutic approaches to ApoE University of Sussex PhD thesis 2019 (2019)
Lucas Kraft
RgGuinier 7.2 nm
Dmax 24.5 nm
VolumePorod 696 nm3

SASDGA9 – ...heparin (SEC-SAXS)

Apolipoprotein E2Heparin experimental SAS data
Apolipoprotein E2 Heparin Kratky plot
Sample: Apolipoprotein E2 tetramer, 139 kDa Homo sapiens protein
Heparin monomer, 15 kDa
Buffer: 20 mM HEPES, 300 mM NaCl, 1 mM TCEP, pH: 8
Experiment: SAXS data collected at B21, Diamond Light Source on 2018 May 3
Therapeutic approaches to ApoE University of Sussex PhD thesis 2019 (2019)
Lucas Kraft
RgGuinier 6.1 nm
Dmax 21.0 nm

SASDGD9 – ...heparin (SEC-SAXS)

Apolipoprotein E3Heparin experimental SAS data
Apolipoprotein E3 Heparin Kratky plot
Sample: Apolipoprotein E3 tetramer, 139 kDa Homo sapiens protein
Heparin monomer, 15 kDa
Buffer: 20 mM HEPES, 300 mM NaCl, 1 mM TCEP, pH: 8
Experiment: SAXS data collected at B21, Diamond Light Source on 2018 May 3
Therapeutic approaches to ApoE University of Sussex PhD thesis 2019 (2019)
Lucas Kraft
RgGuinier 6.1 nm
Dmax 21.3 nm

SASDGG9 – ...heparin (SEC-SAXS)

Apolipoprotein E4Heparin experimental SAS data
Apolipoprotein E4 Heparin Kratky plot
Sample: Apolipoprotein E4 tetramer, 139 kDa Homo sapiens protein
Heparin monomer, 15 kDa
Buffer: 20 mM HEPES, 300 mM NaCl, 1 mM TCEP, pH: 8
Experiment: SAXS data collected at B21, Diamond Light Source on 2018 May 3
Therapeutic approaches to ApoE University of Sussex PhD thesis 2019 (2019)
Lucas Kraft
RgGuinier 6.2 nm
Dmax 21.6 nm

SASDQJ9 – ...heparin (UNC-6ΔC-heparin-UNC-5 ECD complex)

Netrin unc-6Isoform a of Netrin receptor unc-5Heparin, porcine intestinal mucosa experimental SAS data
Netrin unc-6 Isoform a of Netrin receptor unc-5 Heparin, porcine intestinal mucosa Kratky plot
Sample: Netrin unc-6 monomer, 52 kDa Caenorhabditis elegans protein
Isoform a of Netrin receptor unc-5 monomer, 38 kDa Caenorhabditis elegans protein
Heparin, porcine intestinal mucosa monomer, 15 kDa Sus scrofa domesticus
Buffer: 10 mM HEPES pH 7.2, 150 mM NaCl, 100 mM MgSO4, pH: 7.2
Experiment: SAXS data collected at BioCAT 18ID, Advanced Photon Source (APS), Argonne National Laboratory on 2022 Jun 18
Structural insights into the formation of repulsive netrin guidance complexes. Sci Adv 10(7):eadj8083 (2024)
Priest JM, Nichols EL, Smock RG, Hopkins JB, Mendoza JL, Meijers R, Shen K, Özkan E
RgGuinier 10.4 nm
Dmax 37.3 nm
VolumePorod 2156 nm3

SASDGK9 – ...heparin (SEC-SAXS)

Apolipoprotein E4Heparin experimental SAS data
Apolipoprotein E4 Heparin Kratky plot
Sample: Apolipoprotein E4 tetramer, 139 kDa Homo sapiens protein
Heparin monomer, 15 kDa
Buffer: 20 mM HEPES, 300 mM NaCl, 1 mM TCEP, pH: 8
Experiment: SAXS data collected at B21, Diamond Light Source on 2018 May 3
Therapeutic approaches to ApoE University of Sussex PhD thesis 2019 (2019)
Lucas Kraft
RgGuinier 6.4 nm
Dmax 21.7 nm

SASDQK9 – ...heparin (UNC-6ΔC-heparin-UNC-5 ECD-UNC-40 ECD complex)

Netrin unc-6Isoform a of Netrin receptor unc-5Heparin, porcine intestinal mucosaNetrin receptor unc-40 experimental SAS data
Netrin unc-6 Isoform a of Netrin receptor unc-5 Heparin, porcine intestinal mucosa Netrin receptor unc-40 Kratky plot
Sample: Netrin unc-6 monomer, 52 kDa Caenorhabditis elegans protein
Isoform a of Netrin receptor unc-5 monomer, 38 kDa Caenorhabditis elegans protein
Heparin, porcine intestinal mucosa monomer, 15 kDa Sus scrofa domesticus
Netrin receptor unc-40 monomer, 118 kDa Caenorhabditis elegans protein
Buffer: 10 mM HEPES pH 7.2, 150 mM NaCl, 100 mM MgSO4, pH: 7.2
Experiment: SAXS data collected at BioCAT 18ID, Advanced Photon Source (APS), Argonne National Laboratory on 2022 Dec 11
Structural insights into the formation of repulsive netrin guidance complexes. Sci Adv 10(7):eadj8083 (2024)
Priest JM, Nichols EL, Smock RG, Hopkins JB, Mendoza JL, Meijers R, Shen K, Özkan E
RgGuinier 10.6 nm
Dmax 36.5 nm
VolumePorod 3410 nm3

SASDGN9 – ...heparin (SEC-SAXS)

HeparinApolipoprotein E4 (K143A K146A) mutant experimental SAS data
Heparin Apolipoprotein E4 (K143A K146A) mutant Kratky plot
Sample: Heparin monomer, 15 kDa
Apolipoprotein E4 (K143A K146A) mutant tetramer, 138 kDa Homo sapiens protein
Buffer: 20 mM HEPES, 300 mM NaCl, 1 mM TCEP, pH: 8
Experiment: SAXS data collected at B21, Diamond Light Source on 2018 Jul 21
Therapeutic approaches to ApoE University of Sussex PhD thesis 2019 (2019)
Lucas Kraft
RgGuinier 5.7 nm
Dmax 19.8 nm

SASDGR9 – ...heparin (SEC-SAXS)

HeparinApolipoprotein E4 (1-191) experimental SAS data
Heparin Apolipoprotein E4 (1-191) Kratky plot
Sample: Heparin monomer, 15 kDa
Apolipoprotein E4 (1-191) monomer, 23 kDa Homo sapiens protein
Buffer: 20 mM HEPES, 300 mM NaCl, 1 mM TCEP, pH: 8
Experiment: SAXS data collected at B21, Diamond Light Source on 2018 May 3
Therapeutic approaches to ApoE University of Sussex PhD thesis 2019 (2019)
Lucas Kraft
RgGuinier 4.2 nm
Dmax 16.8 nm

SASDGT9 – ...heparin

HeparinApolipoprotein E4 (1-191) experimental SAS data
Heparin Apolipoprotein E4 (1-191) Kratky plot
Sample: Heparin monomer, 15 kDa
Apolipoprotein E4 (1-191) monomer, 23 kDa Homo sapiens protein
Buffer: 20 mM HEPES, 300 mM NaCl, 1 mM TCEP, pH: 8
Experiment: SAXS data collected at B21, Diamond Light Source on 2018 May 3
Therapeutic approaches to ApoE University of Sussex PhD thesis 2019 (2019)
Lucas Kraft
RgGuinier 2.7 nm
Dmax 8.3 nm